立即注册找回密码

QQ登录

只需一步,快速开始

微信登录

微信扫一扫,快速登录

搜索
小桔灯网 门户 资讯中心 检验前沿 查看内容

Cell子刊 | 基于单细胞转录组测序数据,揭示胃腺癌进展过程

2023-7-24 13:17| 编辑: mango524| 查看: 2371| 评论: 0|来源: 测序中国

摘要: 基于单细胞转录组测序数据,揭示胃腺癌进展过程中免疫、基质细胞状态及生态型演变





导读

胃腺癌(GAC)属于胃癌的一种,由胃腺体细胞恶变形成,其疾病进展迅速、治疗耐药性和转移率较高,是世界上最致命的癌症之一。其中,腹膜转移(PC)是常见的胃癌转移形式,发生在约45%患者中,占所有复发患者的60%,多数患者在6个月内死亡。目前,亟需开发在GAC早期或癌前阶段有效的治疗策略,但人们对从癌前病变如慢性萎缩性胃炎(CAG)和肠上皮化生(IM)到原发性GAC再到转移这一演变背后的分子机制尚不清楚。

对GAC进展过程中不断变化的肿瘤微环境(TME)进行深入分析,能够极大地促进治疗的发展,并揭示各种免疫抑制机制和潜在的治疗靶点。因此,了解TME的复杂性至关重要。迄今为止,传统方法主要集中在GAC肿瘤细胞上,仅有少数研究探索了GAC的免疫和基质亚型,提供了有价值的见解,但受到范围、队列大小、分析深度等限制。人们对各种免疫细胞和基质细胞亚群在GAC进展过程中的演变仍知之甚少。

近日,美国德克萨斯大学MD安德森癌症中心的研究团队在Cancer Cell上发表了题为“Evolution of immune and stromal cell states and ecotypes during gastric adenocarcinoma progression”的文章。研究团队对癌前病变、局部和转移性GAC进行了单细胞分析,表征了GAC不同阶段TME中不同的免疫和基质细胞群,包括转录状态、细胞组成、分化轨迹、细胞间相互作用以及细胞生态类型(ecotype)。研究团队共鉴定出6种TME生态型(EC1-6),并发现大量IgA+浆细胞存在于癌前TME中,而免疫抑制的髓细胞亚群和基质亚群在晚期GAC中占主导地位。综上,该研究提供了GAC进展过程中免疫和基质细胞演变的详细图谱,揭示了潜在的治疗靶点,并为未来的相关研究提供了宝贵的资源。

文章发表在Cancer Cell

研究团队对来自43名胃腺癌患者68个样本中的免疫细胞和基质细胞进行单细胞RNA测序(scRNA-seq),样本涵盖GAC发展的不同阶段,如癌前病变(CAG和IM)、原发GAC和腹膜、卵巢和肝脏的转移灶(图1)。此外,研究团队还收集部分患者配对的非肿瘤肿瘤旁组织(NAT)、正常胃组织(NGT)和外周血单核细胞(PBMC)样本。经严格的质量过滤,最终保留了77,392个高质量细胞用于后续分析

接下来使用无监督聚类分析,研究团队将上述细胞分为10个不同的细胞谱系,并进一步细分为3种主要的细胞类型,即淋巴细胞(77%,如T、B、NK和浆细胞)、髓系细胞(13%,如pDC、肥大细胞、其他髓细胞)和基质细胞(10%,如成纤维细胞、内皮细胞和间皮细胞)。通过对每一个细胞类型进行亚群分析,最终识别了62个不同的细胞亚群。

图1. 免疫细胞和基质细胞在GAC不同阶段的scRNA-seq数据。

为更好地表征GAC的TME图谱,研究团队分析了上述62个细胞亚群的相对丰度和表型关系,并通过无监督层次聚类量化其转录组相似性(图2)。结果显示,基质细胞、浆细胞和肥大细胞亚群主要分布在组织样本中,并在CAG/IM中高度富集;PBMC和PC中富集单核细胞群。原发GAC表现出增殖淋巴样细胞、CD4+ TREG、CD4/ CD8+ TSTR和CD8+ TEX的富集,而转移GAC表现出先天免疫细胞、CD4+/ CD8+ TN和CTL水平的增加。此外,随着GAC的进展,浆细胞显著减少,髓细胞增加。综上,该研究揭示了随着GAC进展过程中TME的演变,并提示肿瘤相关的基质细胞和免疫细胞之间可能存在相互作用

图2. 62个TME细胞亚群的表型关系和种群丰度。

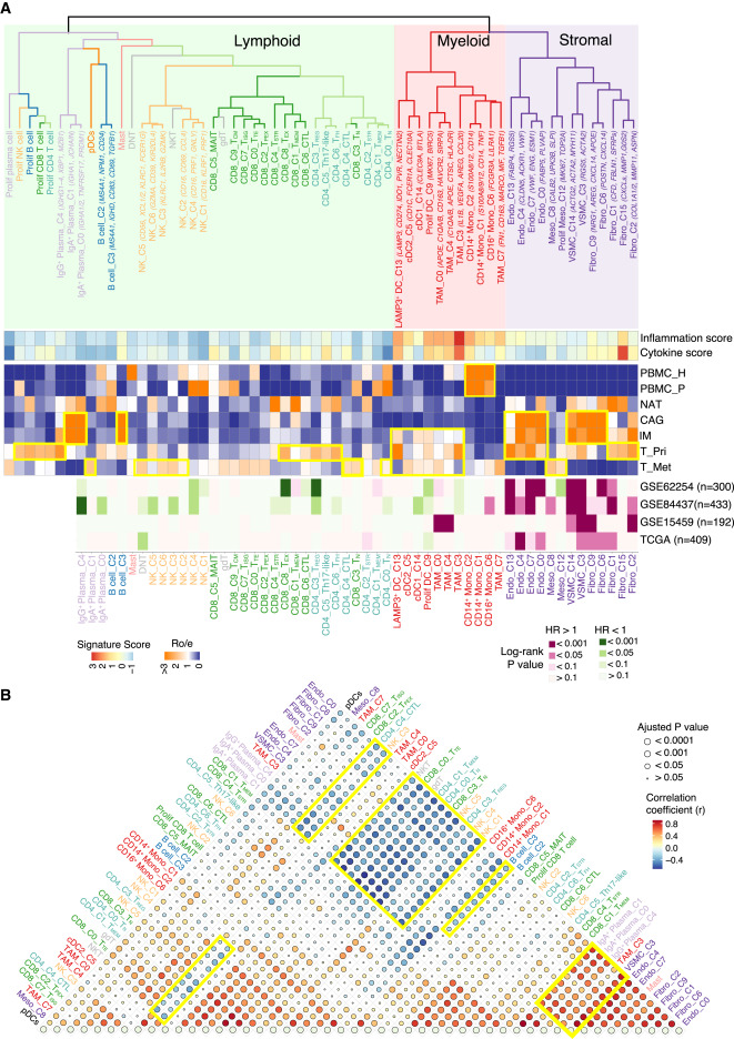
为探究不同免疫和基质细胞亚群如何形成特定的“生态系统(ecosystem)”,以及这些生态系统在GAC不同进展过程的变化,研究团队量化了58个样本的细胞组成,并分析了各细胞之间的关系以及共存模式,即细胞生态型(ecotype)(图3)。结果显示,共发现6个细胞生态型(EC1-6),每个生态型都具有特定的细胞类型/状态,并表现出独特的细胞组成和共存模式

EC1包括所有的PBMC样本,主要由单核细胞、NK细胞和CD4+/CD8+ T细胞组成,仅存在于血液中;EC2、EC4和EC5分别在转移灶、未受累组织、癌前病变中富集;EC3和EC6是原发性GAC中的两种不同生态型,富集于原位癌组织中并与组织病理学、基因组特征以及患者生存相关。EC3和EC6的细胞组成存在显著差异:EC3主要由CD4+ T细胞、CD8+ T细胞、NK细胞、MAIT细胞和DC等免疫细胞组成,而EC6则主要由基质细胞亚群组成。此外,与EC3生态型患者相比,EC6生态型患者的生存期显著缩短。

图3. TME细胞生态型及其临床意义。

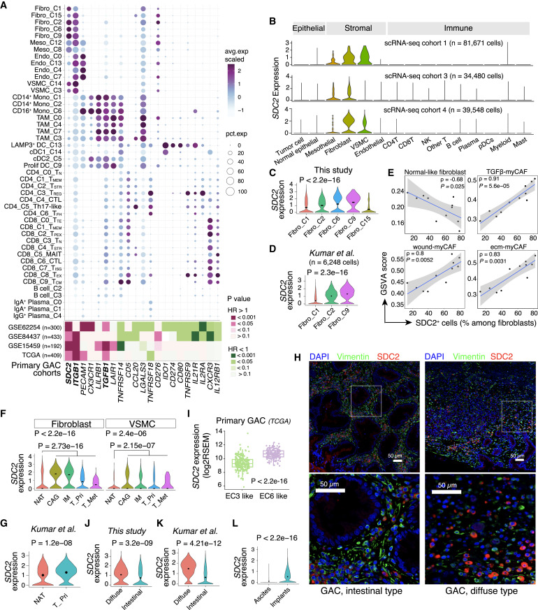
为识别免疫和基质细胞中的潜在靶点,研究团队对157个基因进行了综合分析,包括免疫检查点基因和其他已知或新发现的免疫调节基因(图4)。结果显示,有21个基因在公共GAC队列中显示与生存结果显著相关,其中SDC2ITGB1TGFB1在超3个GAC队列中与生存率显著相关。进一步分析显示,SDC2在癌前病变和原发癌的基质细胞中的表达水平显著高于正常组织,并在myCAF型成纤维细胞中表达最高,表明其在GAC进展中可能存在潜在作用。

图4. SDC2在肿瘤基质细胞中的情况。

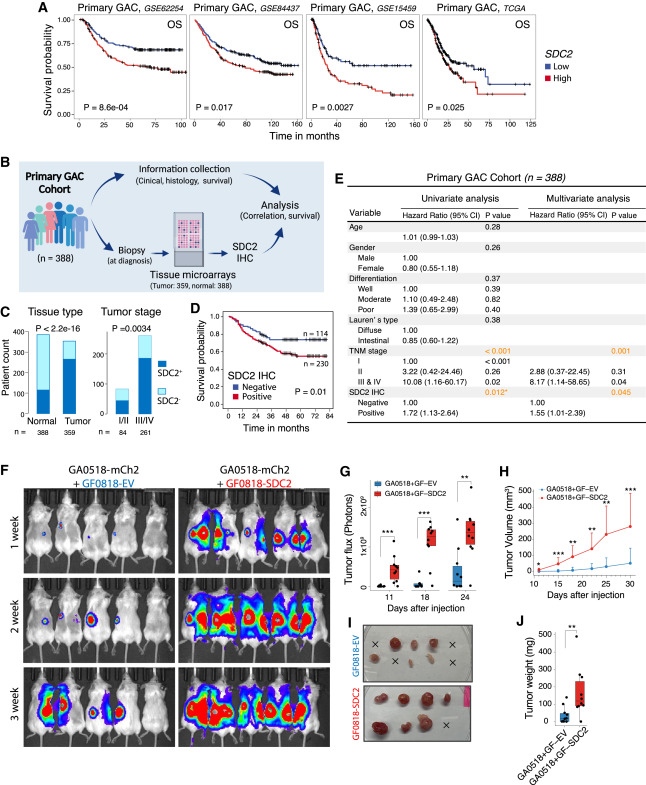
为验证SDC2在GAC队列中的临床意义,研究团队通过组织微阵列分析了一个独立的原发性GAC队列中(359名患者)SDC2的表达水平。结果显示,SDC2主要存在于基质细胞及肿瘤细胞的细胞质和细胞膜中;SDC2表达与肿瘤分期存在显著相关性。GAC组织中,SDC2的高表达与较短的生存期相关;在肿瘤相关成纤维细胞中,SDC2的表达水平与疾病的侵袭性表型相关。此外,与早期GAC相比,晚期GAC中SDC2的表达显著增加。综上所述,SDC2在肿瘤间质中的基因和蛋白水平均表达上调,其高表达水平与肿瘤进展和不良生存率显著相关,且独立于其他临床或组织病理学变量。

图5. SDC2上调的预后意义及SDC2过表达对小鼠肿瘤生长的影响。

综上所述,该研究收集并分析了来自胃腺癌癌前病变、原发病灶、转移组织的单细胞RNA测序(scRNA-seq)数据,以及未受累的正常组织和外周血样本,共鉴定出6种TME生态型。此外,研究团队还发现广泛的间质重塑发生在GAC进展过程中;SDC2在癌症相关成纤维细胞的过表达有助于肿瘤生长。总而言之,该研究提供了一个详细的GAC TME图谱,并揭示了潜在的研究靶点。

参考文献:
Ruiping Wang, Shumei Song, Jiangjiang Qin. et al. Evolution of immune and stromal cell states and ecotypes during gastric adenocarcinoma progression. Cancer Cell (2023).
https://doi.org/10.1016/j.ccell.2023.06.005

·END·

声明:
1、凡本网注明“来源:小桔灯网”的所有作品,均为本网合法拥有版权或有权使用的作品,转载需联系授权。
2、凡本网注明“来源:XXX(非小桔灯网)”的作品,均转载自其它媒体,转载目的在于传递更多信息,并不代表本网赞同其观点和对其真实性负责。其版权归原作者所有,如有侵权请联系删除。
3、所有再转载者需自行获得原作者授权并注明来源。

最新评论

关闭

官方推荐 上一条 /3 下一条

客服中心 搜索 洽谈合作
返回顶部