立即注册找回密码

QQ登录

只需一步,快速开始

微信登录

微信扫一扫,快速登录

搜索
小桔灯网 门户 资讯中心 注册认证 查看内容

药品医疗器械审评审批制度改革大事记

2017-7-26 02:44| 编辑: 小桔灯网| 查看: 2468| 评论: 0|来源: 中国食品药品网

摘要: 2015年8月,国务院印发《关于改革药品医疗器械审评审批制度的意见》,自此,我国在推动药品医疗器械审评审批制度方面出台了一系列举措。 药品医疗器械审评审批制度改革大事记 2015年7月22日 国家食品药品监督管 ...
2015年8月,国务院印发《关于改革药品医疗器械审评审批制度的意见》,自此,我国在推动药品医疗器械审评审批制度方面出台了一系列举措。
药品医疗器械审评审批制度改革大事记

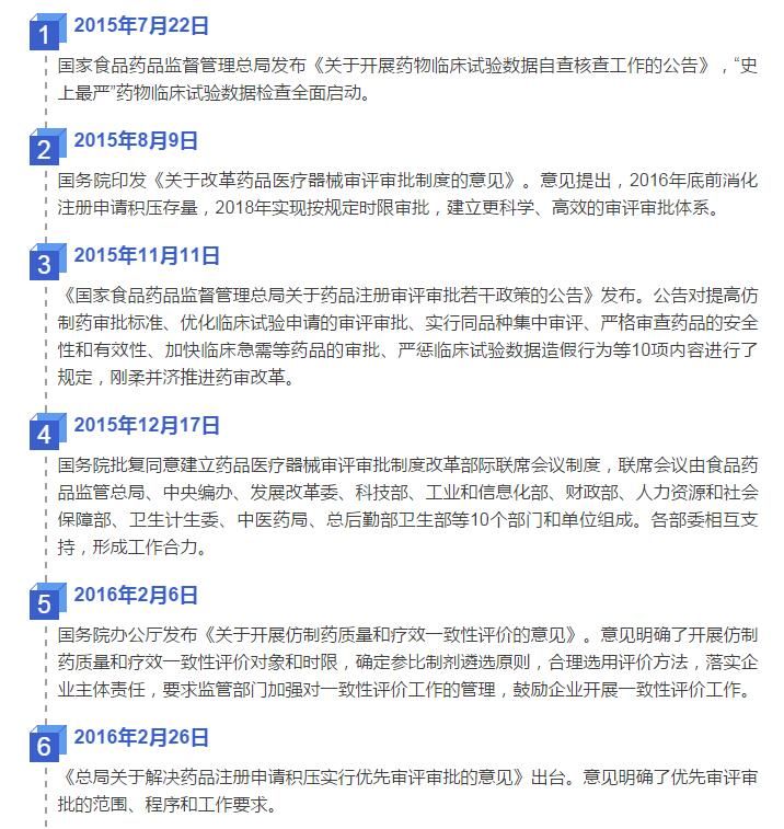
2015年7月22日
国家食品药品监督管理总局发布《关于开展药物临床试验数据自查核查工作的公告》,“史上最严”药物临床试验数据检查全面启动。

2015年8月9日
国务院印发《关于改革药品医疗器械审评审批制度的意见》。意见提出,2016年底前消化注册申请积压存量,2018年实现按规定时限审批,建立更科学、高效的审评审批体系。

2015年11月11日
《国家食品药品监督管理总局关于药品注册审评审批若干政策的公告》发布。公告对提高仿制药审批标准、优化临床试验申请的审评审批、实行同品种集中审评、严格审查药品的安全性和有效性、加快临床急需等药品的审批、严惩临床试验数据造假行为等10项内容进行了规定,刚柔并济推进药审改革。

2015年12月17日
国务院批复同意建立药品医疗器械审评审批制度改革部际联席会议制度,联席会议由食品药品监管总局、中央编办、发展改革委、科技部、工业和信息化部、财政部、人力资源和社会保障部、卫生计生委、中医药局、总后勤部卫生部等10个部门和单位组成。各部委相互支持,形成工作合力。

2016年2月6日
国务院办公厅发布《关于开展仿制药质量和疗效一致性评价的意见》。意见明确了开展仿制药质量和疗效一致性评价对象和时限,确定参比制剂遴选原则,合理选用评价方法,落实企业主体责任,要求监管部门加强对一致性评价工作的管理,鼓励企业开展一致性评价工作。

2016年2月26日
《总局关于解决药品注册申请积压实行优先审评审批的意见》出台。意见明确了优先审评审批的范围、程序和工作要求。

2016年5月26日
国务院办公厅发布《关于印发药品上市许可持有人制度试点方案的通知》,在北京、天津、河北、上海、江苏、浙江、福建、山东、广东、四川等10个省(市)开展药品上市许可持有人制度试点。该举措有利于药品研发机构和科研人员积极创制新药,有利于产业结构调整和资源优化配置,促进专业分工,提高产业集中度,避免重复投资和建设,对于鼓励药品创新、提升药品质量具有重要意义。

2016年8月10日
《总局关于药包材药用辅料与药品关联审评审批有关事项的公告》发布,将直接接触药品的包装材料和容器、药用辅料由单独审批改为在审批药品注册申请时一并审评审批。

2016年10月26日
总局发布《医疗器械优先审批程序》,实施优先审批的医疗器械范围为诊断或治疗罕见病、恶性肿瘤且具有明显临床优势的医疗器械,诊断或治疗老年人特有和多发疾病且目前尚无有效诊断或治疗手段的医疗器械,专用于儿童且具有明显临床优势的医疗器械,临床急需且在我国尚无同品种产品获准注册的医疗器械,以及列入国家科技重大专项或国家重点研发计划的医疗器械。

2017年3月9日
总局发布《关于发布药品注册审评专家咨询委员会管理办法(试行)的公告》,该办法旨在健全审评质量控制体系,充分发挥专家在制定药物研发技术指导原则、技术标准以及参与药品注册审评决策中的重要作用。

2017年4月5日
《国家食品药品监督管理总局关于调整部分药品行政审批事项审批程序的决定》发布。自2017年5月1日起,药物临床试验、药品补充申请、进口药品再注册行政审批事项审批程序,调整为由国家食品药品监督管理总局药品审评中心以国家食品药品监督管理总局名义作出。

2017年4月6日
国家食品药品监督管理总局关于调整部分医疗器械行政审批事项审批程序的决定》发布,对总局负责的临床试验审批事项、再注册和延续注册审批事项、注册变更审批事项等医疗器械行政审批事项的审批程序进行调整。

2017年5月11日~12日
总局连续发布公告,就《关于鼓励药品医疗器械创新加快新药医疗器械上市审评审批的相关政策(征求意见稿)》等4个征求意见稿公开征求意见,其中涉及加快创新药械上市审评审批、改革临床试验管理、实施药品医疗器械全生命周期管理、保护创新者权益等一揽子新政策。

2017年6月19日
中国国家食品药品监督管理总局成为国际人用药品注册技术协调会(ICH)正式成员。这标志着中国药品监管从此登上世界舞台,成为国际药品标准制订的重要一员。

2017年7月19日
中央全面深化改革领导小组第三十七次会议审议通过了《关于深化审评审批制度改革鼓励药品医疗器械创新的意见》。会议指出,药品医疗器械质量安全和创新发展,是建设健康中国的重要保障。要改革完善审评审批制度,激发医药产业创新发展活力,改革临床试验管理,加快上市审评审批,推进仿制药质量和疗效一致性评价,完善食品药品监管体制,推动企业提高创新和研发能力,加快新药好药上市,满足临床用药急需。

20170725090523.jpg
 
声明:
1、凡本网注明“来源:小桔灯网”的所有作品,均为本网合法拥有版权或有权使用的作品,转载需联系授权。
2、凡本网注明“来源:XXX(非小桔灯网)”的作品,均转载自其它媒体,转载目的在于传递更多信息,并不代表本网赞同其观点和对其真实性负责。其版权归原作者所有,如有侵权请联系删除。
3、所有再转载者需自行获得原作者授权并注明来源。

最新评论

关闭

官方推荐 上一条 /3 下一条

客服中心 搜索 洽谈合作
返回顶部