立即注册找回密码

QQ登录

只需一步,快速开始

微信登录

微信扫一扫,快速登录

搜索
小桔灯网 门户 资讯中心 政策解读 查看内容

卫计委:发布《医院感染暴发控制指南》等两项推荐性卫生行业标准及解读

2016-9-15 23:33| 编辑: 小桔灯网| 查看: 2504| 评论: 0|来源: 卫计委

摘要: 9月12日,国家卫生计生委发布了关于《医院感染暴发控制指南》等两项推荐性卫生行业标准的通告,两项标准自2017年1月15日起施行。内容如下:附 关于发布《医院感染暴发控制指南》等两项推荐性卫生行业标准的通告国卫通 ...


9月12日,国家卫生计生委发布了关于《医院感染暴发控制指南》等两项推荐性卫生行业标准的通告,两项标准自2017年1月15日起施行。内容如下:

附 关于发布《医院感染暴发控制指南》等两项推荐性卫生行业标准的通告

国卫通〔2016〕11号

现发布《医院感染暴发控制指南》等两项推荐性卫生行业标准,其编号和名称如下:

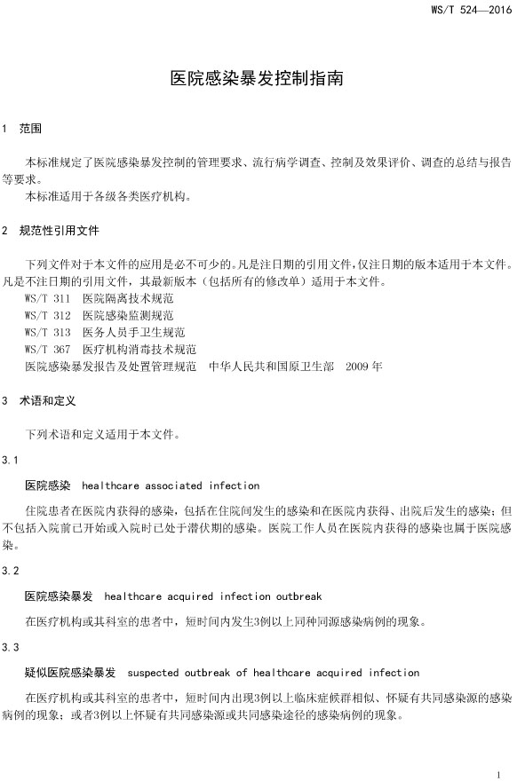
WS/T 524-2016 医院感染暴发控制指南


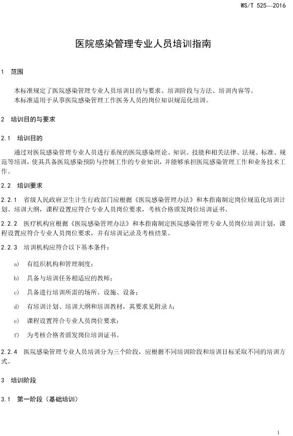
WST 525-2016 医院感染管理专业人员培训指南


上述标准自2017年1月15日起施行。

特此通告。

国家卫生计生委

2016年8月8日

《医院感染暴发控制指南》解读

一、标准出台的重要意义

医疗机构的医院感染暴发严重影响患者健康及医疗安全,危害性较大。有效预防和控制医院感染暴发事件的发生,最大限度减少其造成的危害,保障医患安全,是医疗机构开展各项工作的核心内容。为此,制定科学、具体可操作的《医院感染暴发控制指南》,可以提高医务人员的医院感染暴发防控能力,为医疗机构及时有效地识别和处置医院感染暴发提供技术指导,将医院感染暴发的危害降到最小,减少因医院感染暴发带来的损失,保证医疗质量,保障患者的生命财产安全。

二、《指南》的主要内容

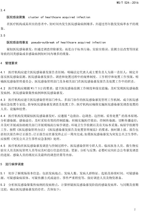
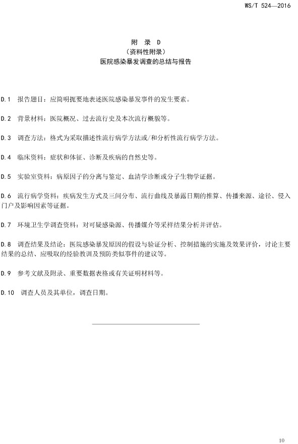
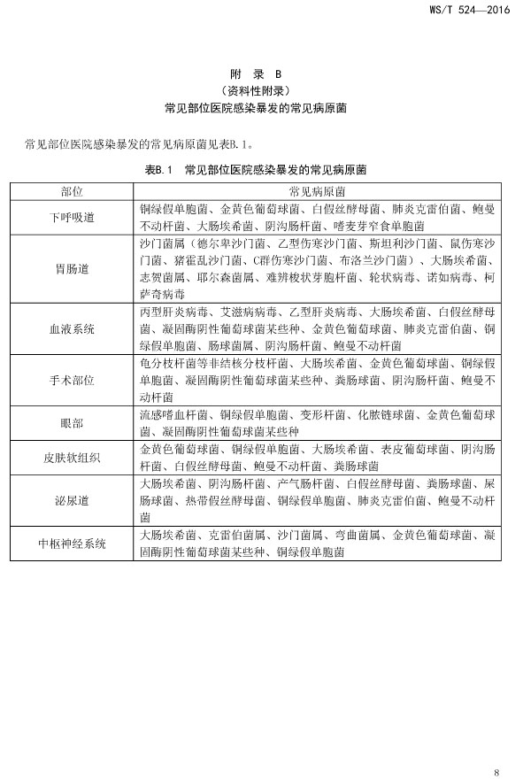
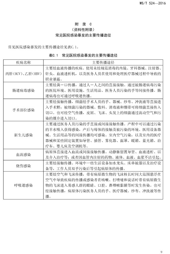
《指南》主要包括范围、术语和定义、医院感染暴发管理要求、暴发的流行病学调查、暴发的处置与评估、撰写调查报告等。在《医院感染暴发报告及处置管理规范》的基础上,根据实际工作的需要和医院感染管理工作的发展,扩充及规范了“暴发处置工作”内容,着重对暴发的流行病学调查及处置与评估方面提出了具体要求,暴发的流行病学调查步骤包括准备工作、证实暴发存在、核实诊断、制定病例定义、病例搜索、个案调查、描述三间分布特征、建立及检验假设等。在暴发处置与评估这一节,重点对基本感染预防与控制措施、根据暴发调查结果实施有针对性的感染控制和预防措施、监测评估控制措施的效果、交流与反馈等内容进行明确指导,便于统一规范与管理。

三、主要依据

本指南主要依据我国现有的规范和世界卫生组织及美国CDC有关医院感染暴发的指南编制而成,包括我国WS/T 311《医院隔离技术规范》、WS/T 312《医院感染监测规范》、WS/T 313 《 医务人员手卫生规范》、WS/T 367《医疗机构消毒技术规范》、《医院感染诊断标准(试行)》、《医院感染暴发报告及处置管理规范》、全国高等学校教材《流行病学第5版》《临床流行病学第3版》及《医院感染预防与控制临床实践指引》等,世界卫生组织《医院感染的预防》《医院感染暴发的调查》以及美国CDC有关暴发控制的指南。

《医院感染管理专业人员培训指南》解读

一、指南出台的背景及意义

随着我国医院感染管理工作的发展,医院感染管理专业人员队伍日益壮大,多年以来,各地各级不同机构已经开展了一些医院感染理论知识与技能的培训,对相关人员掌握与熟悉医院感染理论知识与技能发挥了积极作用。2006年原卫生部颁布的《医院感染管理办法》对医院感染管理专业人员的培训提出明确的要求。为规范和指导医院感染专业人员岗位知识培训,根据《医院感染管理办法》的要求,制定本指南。以期通过对医院感染管理专业人员进行较为系统的医院感染管理理论、知识、技能和相关法律、法规、标准、规范等培训,使其具备医院感染管理工作岗位知识,并能够承担医院感染管理和业务技术工作。

二、重要指标的制定依据

培训目的、培训要求的制定依据《医院感染管理办法》有关条款。培训内容、培训方式及附录制定是根据目前我国医院感染管理专业现状、已经开展培训取得的经验,以及结合当前医院感染管理工作的实际需要。

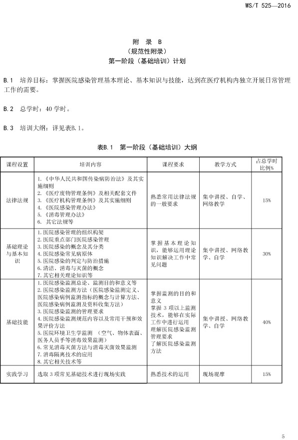
第一阶段(基础培训)与第二阶段(实践培训)培训学时数确定为40学时,依据主要参考了全国医院感染监控管理培训基地100余期培训班的课程设置及学员反映,以及包括预防医学会感染控制分会和医院协会医院感染管理专业委员会主办的全国性医院感染学习班与论坛课程设置等情况。基地培训班课程设置基本在38~40学时,学会培训课程设置基本在35学时左右,最后确定40学时。

 

声明:
1、凡本网注明“来源:小桔灯网”的所有作品,均为本网合法拥有版权或有权使用的作品,转载需联系授权。
2、凡本网注明“来源:XXX(非小桔灯网)”的作品,均转载自其它媒体,转载目的在于传递更多信息,并不代表本网赞同其观点和对其真实性负责。其版权归原作者所有,如有侵权请联系删除。
3、所有再转载者需自行获得原作者授权并注明来源。

最新评论

关闭

官方推荐 上一条 /3 下一条

客服中心 搜索 洽谈合作
返回顶部