立即注册找回密码

QQ登录

只需一步,快速开始

微信登录

微信扫一扫,快速登录

搜索
小桔灯网 门户 资讯中心 企业杂谈 查看内容

只需涡旋即可生成单细胞微液滴,Illumina/Fluent将革新单细胞分析领域?

2025-1-13 13:34| 编辑: 沙糖桔| 查看: 3319| 评论: 0|来源: 我是建设者

摘要: PIP-seq最终将单细胞分析的瓶颈又转回到了测序成本上。

由于细胞之间异质性广泛存在,单细胞 RNA 测序 (scRNA-seq) 如今已变成一项必不可少的技术。单细胞方法正在迅速取代之前的批量测序,通过定义单个细胞的基因表达特征来进行细胞类型的分类,发现发育和疾病过程中的独特细胞状态,揭示其背后的调控机制。

单细胞技术,顾名思义,处理的对象为单个细胞;为了同时研究多个细胞,需要对这些不同细胞进行区分,比如对单细胞进行条形码编码以做区分。

2016年,单细胞分析的商业化先驱10x Genomics公司推出了Chromium 仪器,通过微流体的形式将单个细胞包含在油包水的微液滴中,单个细胞的编码可以在液滴中实现。通过这样的仪器和耗材工具,研究人员可以实现高效的单细胞 RNA 测序。而另一方面,Chromium仪器和重复销售的耗材也为10x Genomics公司带来了业绩的快速增长。

然而,由于其前置的仪器成本,像Chromium这种液滴微流控的技术并不能满足不同规模实验室的需求。随着单细胞分析市场的不断增长,一些初创公司纷纷推出了竞争产品,特别是无需高昂仪器就能实现的单细胞制备产品,旨在让更多的研究人员能够接触并研究单细胞生物学。

20247月,测序巨头Illumina宣布收购了Fluent Biosciences这家初创公司,将其单细胞分析技术添加到自己的产品组合中。Fluent的技术旨在摆脱复杂、昂贵的仪器和微流体耗材,以相对较低的成本生成大型单细胞库。

这篇文章,我们就集中在Illumina/Fluent的无需微流体的单细胞方法上。

背景

想要实现单细胞分辨率的分析,比较容易想到的思路就是将组织或其他批量样本解离后获取单个细胞再进行编码分析。

为了区分单个细胞,细胞条形码编码已经成为实现高通量单细胞分析的重要组成部分。条形码本质上就是一段独特的 DNA 序列,用于标记来自单个细胞的DNARNA材料。随后通过高通量DNA 测序仪读取每个细胞的独特条形码标签就能实现高通量的单细胞水平的分析。如何实现条形码与单个细胞的一一配对成为技术开发的一个关键考验。

基于阀门和微流控的微液滴生成是其中一种巧妙的思路,可以将单个细胞与编码用的条形码都包裹在一个微液滴中。但液滴微流控技术用于单细胞分析受到速度、规模和灵活性等方面的限制。虽然,高速的液滴产生可以大大增加可分析的细胞数量,高通量的液滴微流控条形码技术已经可以将单细胞测序扩展到数万个细胞的规模,但代价是增加了设备的复杂性和成本。昂贵的仪器逐渐变成核心实验室的配置,而许多实验室仍然无法使用。另一方面,由于液滴生成速度存在上限,特别在高流体速度下,液滴生成变得不受控制,从而会影响到设想的一一配对关系,因此降低单细胞数据质量,最终这个通量很难无限制扩展。对于单细胞测序来说,随着测序成本的不断下降,使用商业液滴微流控平台进行单细胞条形码编码的成本可能已经超过了NGS测序本身。

因此,人们投入了大量精力来开发无需微流体的单细胞方法。这其中包括我们之前文章介绍过的基于水凝胶或者动力学限制的粘稠液体的实现方法,也包括分池连接这种组合条形码编码的方法。但前者会因为索引标记序列的扩散而造成非特异性的问题,后者因为大量的移液操作而不太适合低细胞量的输入。同样,基于微孔板的方法由于是在二维空间内捕获细胞,因此面临可扩展性的限制。

所以,理想的单细胞分析技术除了要避免高昂的前置成本之外,还需要兼顾速度、规模、操作简便性和最优检测性能等多个方面的考虑。

Illumina评估了其他不同的技术和可能性,最终选择收购Fluent,这使得我们也很好奇,Fluent在无需微流体的技术路线中到底有什么独特的魅力?

技术

Fluent成立于 2018 年,核心技术源于联合创始人 Adam Abate 在加州大学旧金山分校 (UCSF) 实验室开发的技术。(值得一提的是,Adam的研究工作集中于开发微流体技术进行高通量生物应用,基于这些微流体相关的工作而成立的公司包括 GnuBIO(开发NGS测序平台,被Bio-Rad收购)、Mission Bio(单细胞技术开发及应用)、Scribe Biosciences(利用单细胞检测开发免疫疗法),Fluent的定位恰恰是无需微流体的设计。)

Fluent的技术被称为PIP-seqParticle-templated instant partition sequencing/基于粒子模板的即时分区测序。

这里边有几个特殊的术语,粒子模板本质上就是连接有编码用的条形码的聚丙烯酰胺珠子(珠子大小可以控制液滴体积),乳化就是实现油包水的一个过程,基于粒子模板的即时分区就是使用带编码序列(被称为模版)的均匀珠子形成油包水液滴的过程,其中条形码珠子和细胞一一配对。

与微流体乳化过程不同,PIP操作必须在乳化之前将带条形码的珠子、细胞和裂解试剂混合在一起。通常的微流体乳化会按顺序产生液滴,因此液滴的数量会随着仪器运行时间而增加,而PIP乳化则是通过批量自组装并行生成,仅使用涡旋器即可实现,因此液滴的数量(即可以标记条形码的细胞)仅随容器体积而变化。也就说,通过使用更大的离心管就可以生成更大数量的单细胞编码液滴;无论管子大小如何,都只需要2分钟的涡旋就能实现。从效果上来看,PIP可以在几分钟内将数百万个细胞或数千个样本封装在单个的液滴中,但如果使用微流体实现相同的结果则需要数小时。

PIP乳化本质上也是一种液滴生成方式,而且其产生的液滴与使用微流体产生的液滴最终其实是相同的。

为了防止细胞在形成单液滴之前裂解,PIP方法中使用了蛋白酶K,其在 4°C 下活性最小但可以在较高温度下激活。这样可以在乳化之前将细胞与蛋白酶K大量混合,然后在乳化之后通过热激活从而裂解细胞释放其中的mRNA进行条形码编码。

除油后,mRNA 可大量逆转录成 cDNA,通过制备条形码全转录组扩增 cDNA,进行标准的Illumina文库构建和测序(这其中使用了TSO 是模板转换序列)。

PIP-Seq技术的概念验证文章于2023年初在nature biotechnology上发表。在文章中,Fluent验证并展示了PIP-Seq不错的性能表现。

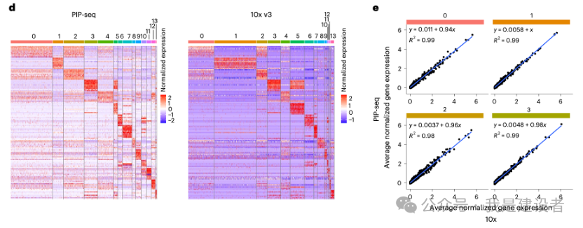
PIP-Seq在一系列深度测序中产生了高质量的转录组,在对健康乳腺组织样本进行细胞类型图谱分析中,与基于微流体的10x GenomicsChromium v3相比,PIP-Seq在细胞类型分类、标记识别和基因表达水平等方面均与10x高度相关,但每个细胞检测到的基因却相对较少。

在单管反应中,PIP-seq 可捕获并对 138,146 个乳腺组织细胞和 65,000 个外周血单核细胞(PBMC)进行 scRNA-seq。在高细胞数量下,PIP-Seq PBMC 样本中识别出一群 CD34+ 造血干细胞/祖细胞,既提示了方法的可扩展性,又展示了在检测稀有细胞类型方面的独特价值。同时,PIP-seq 也提示可以与基于抗体的cell hashing方法相兼容。

PIP-Seq珠子包含 ~108 (964) 个唯一条形码,为标记 100 万个细胞提供了充足的序列空间。CRISPR 扰动与单细胞测序相结合,可以无偏地发现基因型-表型关系。在全基因组范围内进行CRISPR 扰动可以阐明前所未有的基因功能,但这往往需要对数百万个细胞进行测序。然而,PIP-seq 的高通量被证明可以很好地应用于这种大规模扰动研究。

在文章中,Fluent还使用 PIP-seq 对混合表型急性白血病进行单细胞转录分析,揭示了化疗耐药细胞亚群中出现的异质性,而这些异质性被标准免疫表型分析所隐藏。这提示了其在处理临床样本中的效用。

整体上看,PIP-seq 提供了一种高效、可扩展、操作简单的单细胞基因组学工具,与商业化的scRNA-seq 平台 (10x Genomics) 相比,具有较高的分析一致性,展示了其不错的性能表现。但同时文章也提示PIP-seq在技术参数、流程等方面还存在优化的必要性,以进一步提高灵敏度。

产品化

2020 年筹集了由 Illumina Ventures Samsara BioCapital 牵头的A 轮融资后,Fluent一直在开发PIP-seq,并将其商业化为稳定的scRNA-seq 产品。

除了上述的工作流程开发外,Fluent还开发了名为 PIPseeker 的数据分析软件,为用户提供 PIP-seq 测序文库的主要分析(例如汇总指标、聚类和差异基因表达表)以及兼容的标准特征条形码计数矩阵与三级分析,目标是极大地降低用户进行单细胞组学数据生物信息分析的难度。

基于PIP-seq技术,Fluent先后推出了四种配置的试剂盒,反应通量各不相同。其中,PIP-seq T2 试剂盒每次反应最多可处理 2,000 个单细胞,PIP-seq T10 试剂盒可以再每次反应分析多达 10,000 个单细胞,PIP-seq T20 试剂盒旨在每次反应分析多达 20,000 个单细胞,而PIP-seq T100 试剂盒能够在一次反应中分析 100,000 个单细胞。PIP-seq 试剂盒可以在两天工作流程中从单细胞悬浮液中生成可用于测序的文库。

去年初,Fluent宣布推出增强型PIPseq v4.0 化学,显着增强了先前产品的性能,提供高达85%的高细胞捕获率,同时保持了成本效益。而今年初,Fluent又发布了PIPseq V,进一步提升了性能,能够检测当前方法经常遗漏的细胞类型,并具有最高的可扩展性,能够处理从100个到100万个量级的细胞。与概念验证文章中所使用的版本相比,不断迭代的新版本在基因和转录本敏感性、差异基因表达和检测可重复性等方面都实现了提升。

收购Fluent后,Illumina拥有了自己的单细胞产品。Illumina计划把PIPseq V整合到自己的产品组合中,计划以Fluent的技术为基础,结合自己领先的测序和信息学产品,开发完整的端到端单细胞分析解决方案,为客户提供完整的支持。毫无疑问,Illumina将推动 Fluent 产品进入全新的阶段。

总结

从上面的描述可以看到,PIP-seq的核心优势是样本处理速度快且简单。PIP-seq只需要使用标准实验室涡旋器,在几分钟的时间就可以完成单细胞微液滴的制备,无需核心设施内其他的昂贵仪器,也无需数小时的多通道移液来在板中进行分池索引。这大大扩展了单细胞技术的可及性和便利性。这种涡旋乳化方式也可以适用于微孔板甚至是大容积的锥形瓶。如果是在微孔板中进行,那将大大简化测试数百种不同条件的实验,并可容易实现与自动化处理系统的集成。

由于 PIP-seq 乳化在功能上与用微流体制成的微液滴相同,因此PIP-seq可以很好地与多组学多年来的一些技术创新相兼容,包括为其他液滴微流体条形码系统开发的多组学分析方法的改进。

除了工作流程简单之外,PIP-seq 也具有很好的可扩展性,可处理跨五个数量级(10 100万)的细胞输入,非常适合筛选全基因组 Perturb-seq 实验和大型细胞图谱研究。(虽然基于组合索引的方法也可以有效地扩展细胞数量,但 PIP-seq工作流程更简单直接,也可以兼容基于微孔板的高通量自动化处理。)

PIP-seq最终将单细胞分析的瓶颈又转回到了测序成本上。目前,大多数单细胞实验都停留在了10,000 个细胞规模,当然这可能是受到微流体运行时间和测序成本的限制。但随着测序成本的持续下降,引入PIP-seq这种低成本的单细胞高通量制备手段,百万单细胞的规模可能会更快地成为新常规。这对于全基因组大规模筛选和药物研究、更大规模更精细的细胞图谱绘制,甚至是癌症、免疫等疾病的临床监测等都可能带来深刻影响和刺激。

Illumina拥有产品和试剂开发的丰富的专业知识和经验,这可以帮助PIP-seq提高产量、降低成本并构建新的化学迭代版本。开发从样本到答案的解决方案 Illumina 首席执行官 Jacob Thaysen公开宣讲的新战略。除了提供文库制备产品外,Illumina 还将使用 DRAGEN 和去年初收购的 Partek Flow 生物信息学解决方案,在 Fluent 分析软件 PIPseeker 的基础上进行构建,为单细胞客户提供更加无缝的多模式生物学工作流程和交互,进一步提升PIP-seq产品力。

而另一方面,毋庸置疑的是,Illumina全球分销网络将为研究人员在美国以外使用 Fluent 产品提供更多机会。借助自有品牌的单细胞解决方案,Illumina也可以显著提高可服务的市场规模和单细胞试剂耗材的重复性销售机会。某种程度上讲,随着Illumina在全球宣传推广Fluent单细胞解决方案,可能会使得无需专门仪器的单细胞分析成为一种发展潮流。

单细胞研究领域在过去十年中经历了强劲增长,而从专门的微流控仪器到无需仪器,PIP-seq这样的单细胞解决方案,理论上使得每个实验室都可以进行单细胞分析,这会不会将单细胞这个领域推进全新的发展阶段,我们充满期待。

参考:
https://www.fluentbio.com/technology/
https://doi.org/10.1038/s41587-023-01685-z
https://investor.illumina.com/news/press-release-details/2024/Illumina-acquires-Fluent-BioSciences-to-accelerate-single-cell-analysis-and-discovery-to-a-broader-customer-base/default.aspx
https://www.illumina.com/content/dam/illumina-marketing/documents/products/other/single-cell-sequencing-ebook-770-2019-007.pdf

声明:
1、凡本网注明“来源:小桔灯网”的所有作品,均为本网合法拥有版权或有权使用的作品,转载需联系授权。
2、凡本网注明“来源:XXX(非小桔灯网)”的作品,均转载自其它媒体,转载目的在于传递更多信息,并不代表本网赞同其观点和对其真实性负责。其版权归原作者所有,如有侵权请联系删除。
3、所有再转载者需自行获得原作者授权并注明来源。

最新评论

关闭

官方推荐 上一条 /3 下一条

客服中心 搜索 洽谈合作
返回顶部