立即注册找回密码

QQ登录

只需一步,快速开始

微信登录

微信扫一扫,快速登录

搜索
小桔灯网 门户 资讯中心 企业动态 查看内容

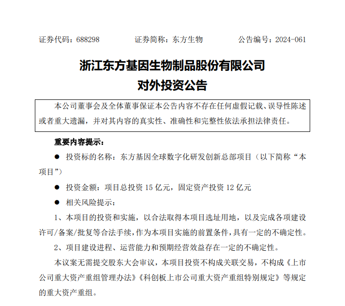
东方生物,投资15个亿!

2024-11-1 15:14| 编辑: 鹏哥| 查看: 1982| 评论: 0|来源: 企业公告、IVD体外诊断网

摘要: 本项目计划建立数字化精准医疗全球创新总部,

10月30日,东方生物公告称,下属全资子公司上海万山水生物科技有限公司作为“东方基因全球数字化研发创新总部项目”的建设主体,与上海张江(集团)有限公司签署了《东方基因全球数字化研发创新总部项目张江民营企业总部集聚区 E13-02 地块投资意向协议书》。


图片


本项目计划建立数字化精准医疗全球创新总部,打造东方生物的战略中心、营运中心、管理中心、研发中心;


主要建设基因测序检测仪器、核酸质谱检测仪器研发项目,其中基因测序检测仪器400台/年,核酸质谱检测仪器200台/年,包括设备的注册、研发及组装,并建立全分子诊断平台的数字化研发创新中心和大数据中心;


建立东方基因上海生命科学研究院,聚焦IVD产品与技术创新,依托临床医疗机构、科研院校及产业企业资源,加快产学研成果转化;


建立第三方独立医学检验实验室(ICL),聚焦特检业务,差异化开展普检业务,实现IVD产品”供应商+服务商”的双轮驱动发展。


本项目计划总投资15亿元,其中固定资产投资12亿元,配套流动资金3亿元。


同日,东方生物发布2024年三季报。报告显示,公司前三季度营业收入为6.58亿元,同比增长0.83%;归母净利润为-2.62亿元,同比下降262.17%;扣非归母净利润为-3.50亿元,同比下降231.81%;基本每股收益-1.32元。


图片图片图片




东方生物



图片


东方生物成立于2005年,位于浙江省湖州市安吉县递铺街道阳光大道东段3787号,是一家以从事专业从事体外诊断产品研发、生产与销售,形成了以POCT即时诊断试剂为主导产品,重点发展分子诊断、生物原料、诊断仪器和液态生物芯片等产品的业务格局为主的企业。企业注册资本2.02亿人民币,法人代表为方剑秋。


通过天眼查大数据分析,浙江东方基因生物制品股份有限公司共对外投资了41家企业,参与招投标项目119次;知识产权方面有商标信息124条,专利信息233条;此外企业还拥有行政许可98个。

声明:
1、凡本网注明“来源:小桔灯网”的所有作品,均为本网合法拥有版权或有权使用的作品,转载需联系授权。
2、凡本网注明“来源:XXX(非小桔灯网)”的作品,均转载自其它媒体,转载目的在于传递更多信息,并不代表本网赞同其观点和对其真实性负责。其版权归原作者所有,如有侵权请联系删除。
3、所有再转载者需自行获得原作者授权并注明来源。

最新评论

关闭

官方推荐 上一条 /3 下一条

客服中心 搜索 洽谈合作
返回顶部