近日, 国家卫生健康委临床检验中心发布了2025年室间质评活动计划。
为了方便各位检验同仁查看,我们整理了2025年国家卫生健康委临床检验中心室间质量评价标准及2025年新增EQA计划汇总,供大家参考。
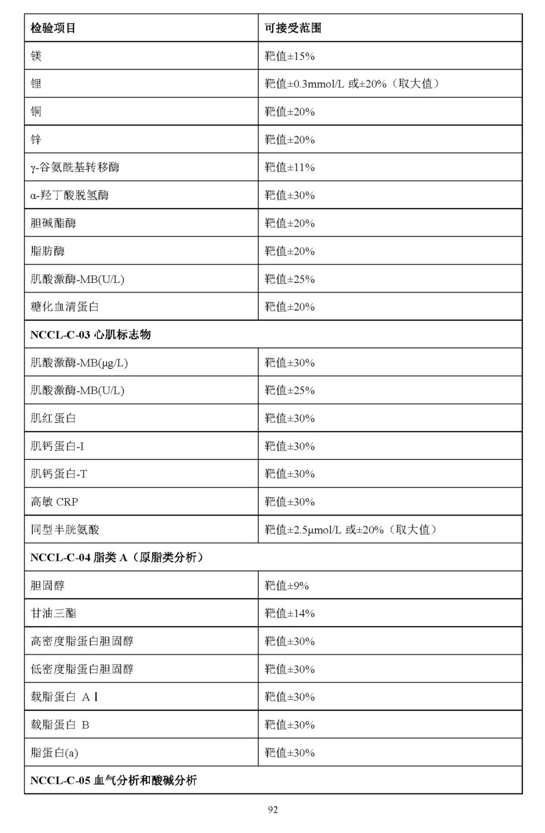
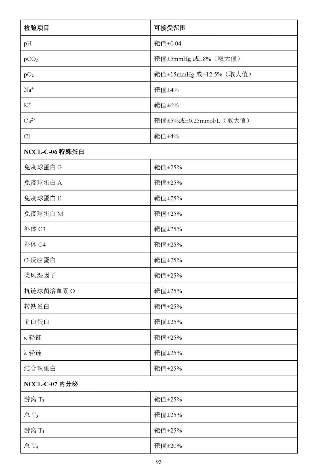
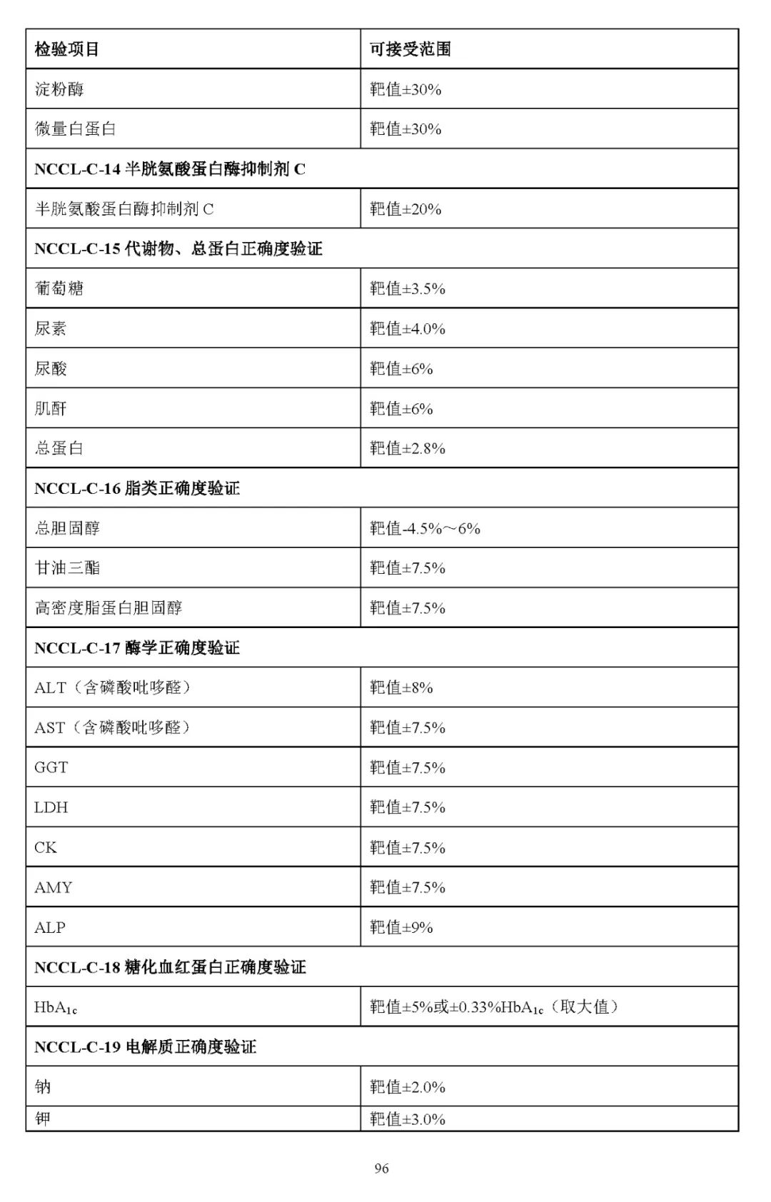
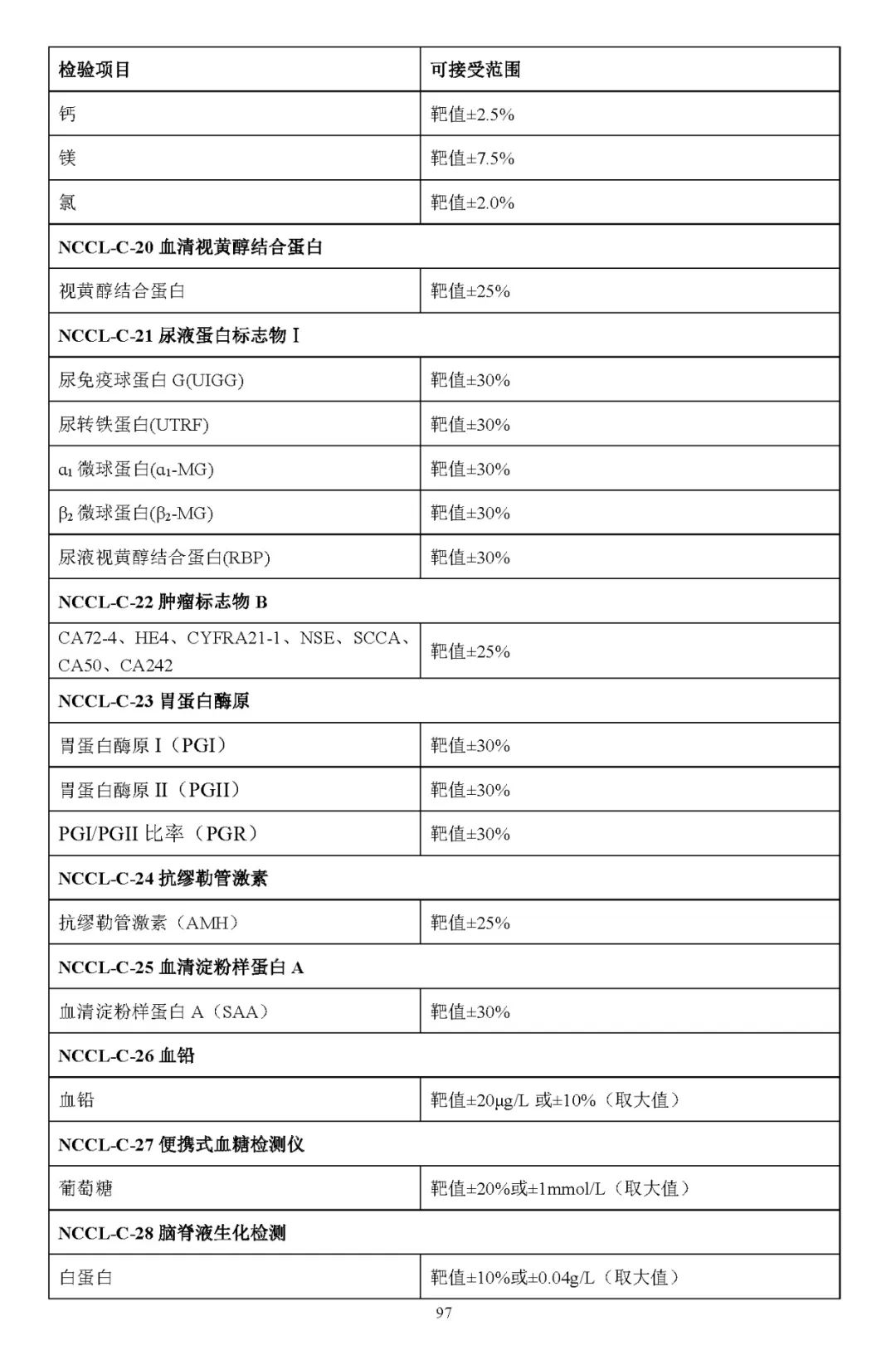
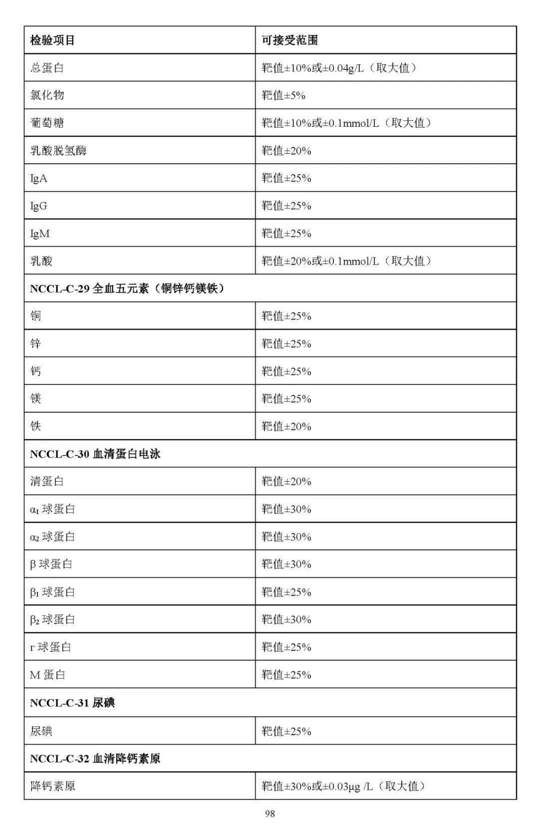
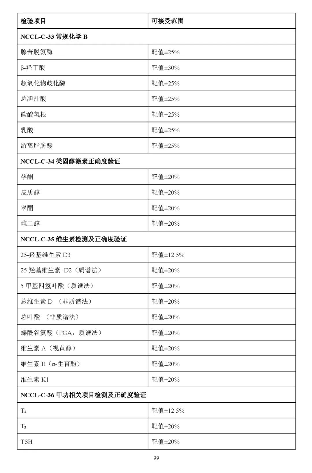
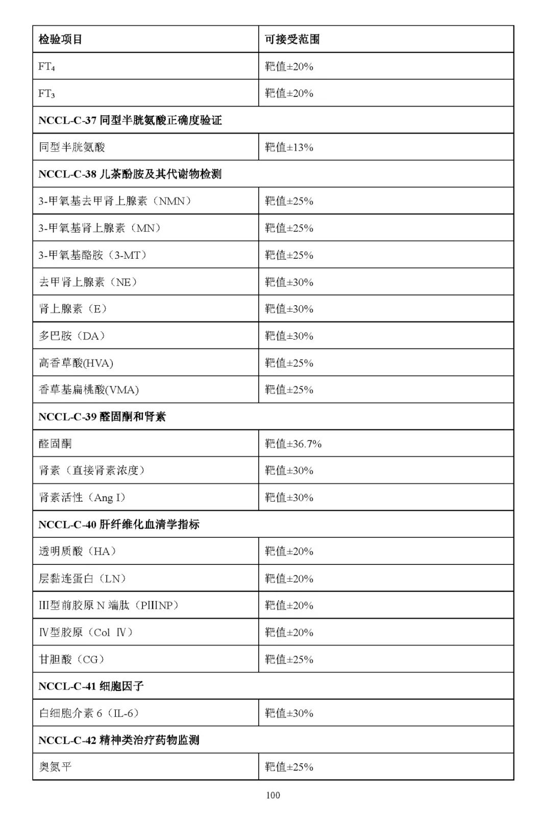
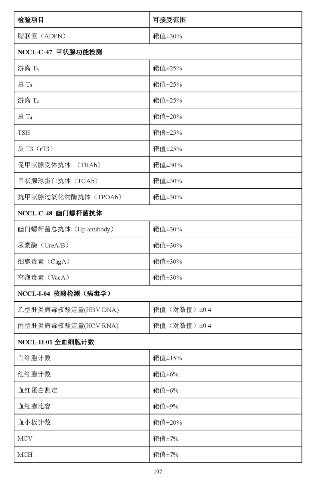
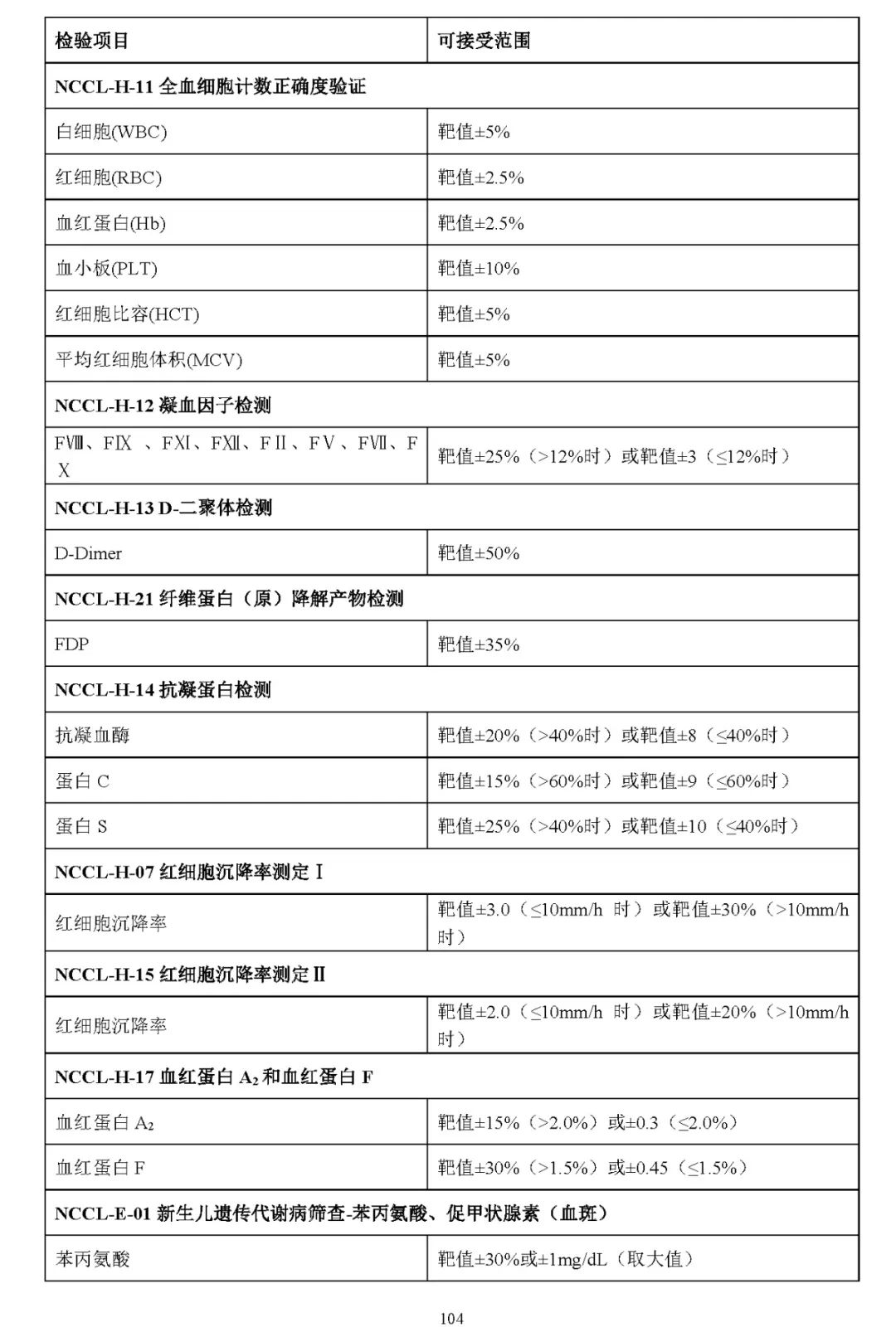
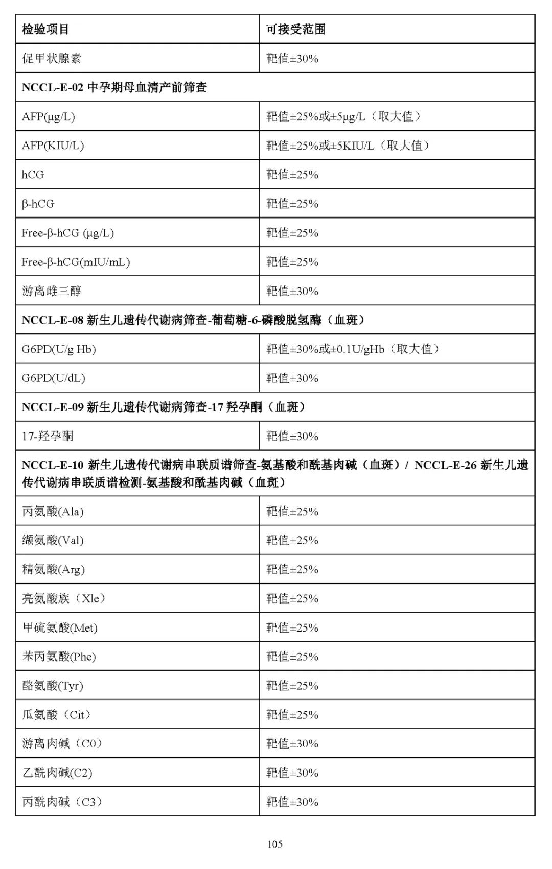
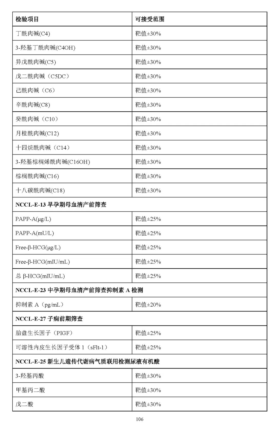
2025年国家卫生健康委 临床检验中心室间质量评价标准 


















|
声明:
1、凡本网注明“来源:小桔灯网”的所有作品,均为本网合法拥有版权或有权使用的作品,转载需联系授权。
2、凡本网注明“来源:XXX(非小桔灯网)”的作品,均转载自其它媒体,转载目的在于传递更多信息,并不代表本网赞同其观点和对其真实性负责。其版权归原作者所有,如有侵权请联系删除。
3、所有再转载者需自行获得原作者授权并注明来源。