立即注册找回密码

QQ登录

只需一步,快速开始

微信登录

微信扫一扫,快速登录

搜索
小桔灯网 门户 资讯中心 企业动态 查看内容

两家IVD龙头牵手,新公司成立!

2024-5-15 15:16| 编辑: 鹏哥| 查看: 1314| 评论: 0|来源: 企业公告

摘要: 本次公司投资设立的郑州拱东,将专注于医用高分子耗材及相关产品、服务的研发、生产与销售

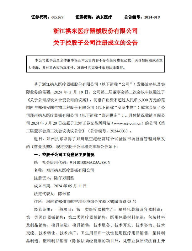
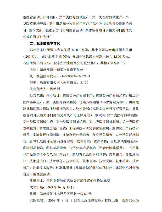
5月13日,拱东医疗公布,近日,郑州拱东取得了郑州航空港经济综合试验区市场监督管理局颁发的《营业执照》,郑州拱东注册资本为人民币6,000万元,其中公司认缴出资额人民币4,200万元,占注册资本的70%;安图生物认缴出资额人民币1,800万元,占注册资本的30%。股东安图生物系公司重要客户。


本次公司投资设立的郑州拱东,将专注于医用高分子耗材及相关产品、服务的研发、生产与销售,与公司的业务及战略规划相匹配;有利于借助合资方及其团队在行业和区域市场的丰富经验和市场基础,延伸公司产业链及加强公司在中原地区的市场拓展,进一步完善公司业务布局,提升公司综合竞争力;进一步优化公司业务结构和资产结构,促进公司持续高质量稳健发展。


公告原文:


图片

图片

图片

声明:
1、凡本网注明“来源:小桔灯网”的所有作品,均为本网合法拥有版权或有权使用的作品,转载需联系授权。
2、凡本网注明“来源:XXX(非小桔灯网)”的作品,均转载自其它媒体,转载目的在于传递更多信息,并不代表本网赞同其观点和对其真实性负责。其版权归原作者所有,如有侵权请联系删除。
3、所有再转载者需自行获得原作者授权并注明来源。

最新评论

关闭

官方推荐 上一条 /3 下一条

客服中心 搜索 洽谈合作
返回顶部