立即注册找回密码

QQ登录

只需一步,快速开始

微信登录

微信扫一扫,快速登录

搜索
小桔灯网 门户 资讯中心 法规政策 查看内容

刚刚!医保局发文:创新医疗器械,豁免DRG!

2024-4-19 10:43| 编辑: 鹏哥| 查看: 2501| 评论: 0|来源: 医疗器械经销商联盟

摘要: 北京作为将创新医疗器械“豁免”GRG支付管理的代表性城市,本次《措施》的下发,无疑也将对全国各地创新医疗器械发展产生不小的影响。

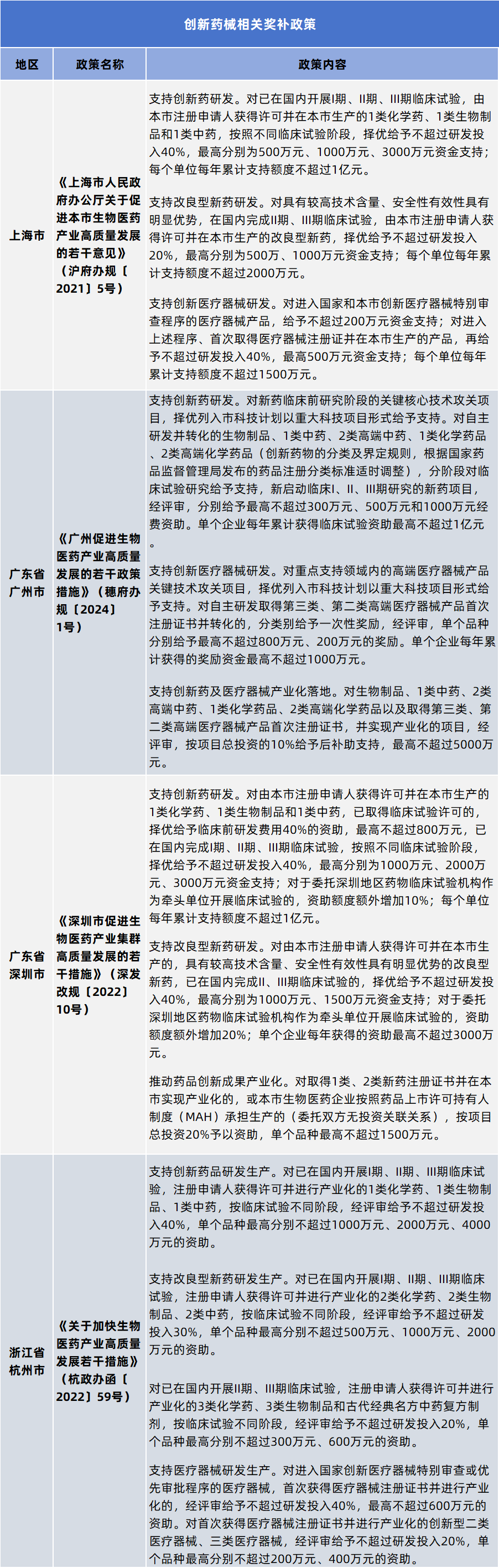
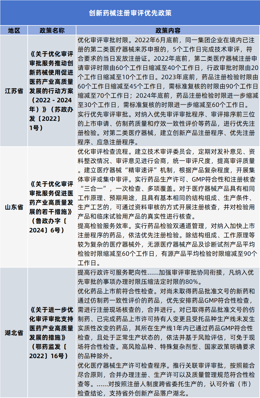
4月17日,北京市医疗保障局等九部门印发了《北京市支持创新医药高质量发展若干措施(2024年)》的通知(以下简称《措施》),并明确此前发布的有关规定与本文不一致的,要以此为准。



据悉,本次《措施》围绕创新药械的研发、临床实验、审评审批、生产制造、流通贸易及临床应用等八个关键环节,精心制定了32条举措。通过多部门的政策联动,为创新药械企业提供从研发、生产、审评到应用的全方位政策支持。


如此细致的措施,足可以看到上层对创新药、创新医疗器械发展的重视程度。其中,针对大家最为关注的创新医疗器械入院、支付等问题,也作出了明确表态。


京作为将创新医疗器械“豁免”GRG支付管理的代表性城市,本次《措施》的下发,无疑也将对全国各地创新医疗器械发展产生不小的影响。


确认!大批创新医疗器械“豁免”DRG,

加速入院!


本次,在创新医疗器械DRG付费以及入院支持方面,北京市医保局强调:


  • 不断完善CHS-DRG付费新药新技术除外支付机制,及时完成形式审查、数据验证及专家论证,对符合条件的新药新技术费用,不计入DRG病组支付标准,单独支付。


  • 《中关村创新医疗器械产品目录》按季度更新。推进《中关村创新医疗器械产品目录》首台(套)重大技术装备目录产品进医院,实施创新药械“随批随进”。


  • 国谈药和创新医疗器械涉及的诊疗项目不受医疗机构总额预算指标限制;对需要开展绩效考核和总额预算管理(BJ-GBI)质量评价的医疗机构,剔除国谈药、创新诊疗项目对人均药品费用、人均医疗费用等相关指标的影响。


毫无疑问,不论是创新医疗器械DRG支付管理,还是创新器械入院速度,都将进一步提升,利好所有国产创新医疗器械厂家、经销商。


国家医保局多次表态,

创新医疗器械进院大放开!


众所周知,DRG付费改革作为医保控费的重要手段,主要是通过设定支付标准来控制医疗费用。然而,这一模式可能导至医院为控制成本而限制创新药品和器械的使用,这也就使得创新药品和器械的推广和应用受到制约。


为了让创新医疗器械得到更广泛应用,豁免其DRG限制成为解决这一问题的有效手段之一。


早在2022年7月,北京市医保局发文首次提出,部分符合条件的创新药、创新医疗器械、创新医疗服务项目可以不按DRG方式支付,单独据实支付。通知一经发布,就引起了业内的热烈讨论。


随后在整个2023年,国家医保局多次在对十四届全国人大一次会议建议的答复中表明,支持创新医疗器械发展。在 DRG/DIP 等医保支付方式改革中,充分考虑新技术、新药品、新器械的应用。



因此在地方层面,创新医疗器械的支持政策也在近年全面爆发。


对于创新医疗器械企业来说,政策放开后,有利于直接让创新医疗器械获得更合理的收益,并进一步提升行业竞争力和市场占有率。而对于医疗器械经销商而言,被政策豁免的创新医疗器械,也将成为翻身和发展的重要机会。


自2014年国家药监部门设立创新医疗器械快速审批通道以来,截止到今天(2024年4月18日) ,已有261个创新医疗器械成功获批上市。


其中,2024年获批上市的创新医疗器械已达到11款,主要来自直观医疗公司、杭州糖吉医疗科技有限公司、杭州深睿博联科技有限公司、江苏精策医疗科技有限公司等企业。


它们大都具备国内首创,且具有显著的临床应用价值的特点,获批完成后,在新政策加持,无疑预示着庞大的市场需求和市场空缺。

声明:
1、凡本网注明“来源:小桔灯网”的所有作品,均为本网合法拥有版权或有权使用的作品,转载需联系授权。
2、凡本网注明“来源:XXX(非小桔灯网)”的作品,均转载自其它媒体,转载目的在于传递更多信息,并不代表本网赞同其观点和对其真实性负责。其版权归原作者所有,如有侵权请联系删除。
3、所有再转载者需自行获得原作者授权并注明来源。

最新评论

关闭

官方推荐 上一条 /3 下一条

客服中心 搜索 洽谈合作
返回顶部