立即注册找回密码

QQ登录

只需一步,快速开始

微信登录

微信扫一扫,快速登录

搜索
小桔灯网 门户 资讯中心 国内新闻 查看内容

IVD上市企业,副总减持4000万元!

2023-10-18 15:33| 编辑: 鹏哥| 查看: 1795| 评论: 0|来源: 易瑞公告

摘要: 易瑞生物10月17日晚间发布公告称,公司董事、副总经理付辉已按有关规定向公司出具了《关于股份减持计划期限届满的告知函》,其前述股份减持计划期限已届满,其累计减持306.3837万股,减持比例(占总股本)0.7643%,经 ...

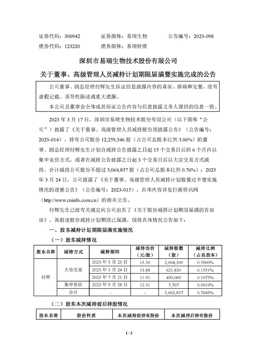
易瑞生物10月17日晚间发布公告称,公司董事、副总经理付辉已按有关规定向公司出具了《关于股份减持计划期限届满的告知函》,其前述股份减持计划期限已届满,其累计减持306.3837万股,减持比例(占总股本)0.7643%,经计算减持总金额为4000万元左右。

据易瑞2022年年报介绍,付辉先生,中国国籍,无境外永久居留权,1984年出生,本科学历,测量控制与仪器仪表专业领域高级工程师、医疗器械工程师。付辉先生系中国分析测试协会标记免疫分析专业委员会委员,曾获得广东省科学技术奖励二等奖、深圳市科技进步奖一等奖、深圳市宝安区科学技术奖,共发表专业技术论文10余篇,取得深圳市2018-2019 年度“技能菁英” 荣誉称号。曾任职于海规生物科技(上海)有限公司、深圳市普安生物技术有限公司、深圳市易瑞生物技术有限公司, 201 年10月至今任易瑞生物董事、研发主管;现任易瑞生物董事、副总经理。

9月27日,易瑞生物连续发布公告,董事长朱海,非独立董事、副总经理颜文豪,董事会秘书万凯相继辞职,引发行业关注。(详见:IVD上市公司董事长、副总、董秘同时辞职!


声明:
1、凡本网注明“来源:小桔灯网”的所有作品,均为本网合法拥有版权或有权使用的作品,转载需联系授权。
2、凡本网注明“来源:XXX(非小桔灯网)”的作品,均转载自其它媒体,转载目的在于传递更多信息,并不代表本网赞同其观点和对其真实性负责。其版权归原作者所有,如有侵权请联系删除。
3、所有再转载者需自行获得原作者授权并注明来源。

最新评论

关闭

官方推荐 上一条 /3 下一条

客服中心 搜索 洽谈合作
返回顶部