立即注册找回密码

QQ登录

只需一步,快速开始

微信登录

微信扫一扫,快速登录

搜索
小桔灯网 门户 资讯中心 国内新闻 查看内容

涉嫌操纵股价!79岁资本大佬被立案…

2023-10-10 14:05| 编辑: 沙糖桔| 查看: 1762| 评论: 0|来源: 实验医学

摘要: 此前被采取终身市场禁入措施

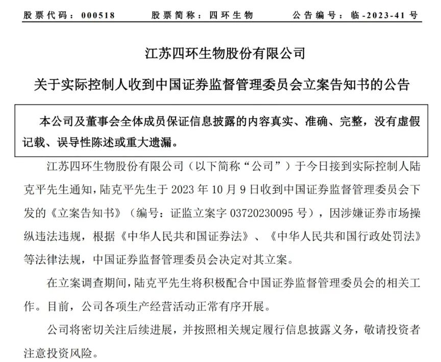
10月9日晚间,四环生物发布公告,公司接到实控人陆克平通知,陆克平收到中国证监会下发的《立案告知书》,因涉嫌证券市场操纵违法违规,根据相关法律法规,中国证监会决定对其立案。陆克平间接控股的江苏阳光也公告了这一内容。


四环生物方面,该公司是一家以生物医学技术及传统医药相结合的现代化药品生产企业,主营肝炎诊断试剂、注射剂、体外诊断试剂等。



四环生物、江苏阳光均表示,在立案调查期间,陆克平将配合中国证监会的相关工作。目前,公司各项生产经营活动正常有序开展。


资料显示,陆克平生于1944年,今年已经79岁。


资本大佬陆克平遭证监会立案


据公告,今年6月,江苏阳光披露,出于家庭内部安排,陆克平拟将江苏阳光间接控股股东江苏阳光控股集团有限公司(以下简称“阳光控股”)66.7925%的股权及对应全部权益转让给其儿子陆宇。


而相关手续若变更完成,江苏阳光的控股股东不变,实控人则会由陆克平变更为陆宇。


7月11日,陆克平持有的阳光控股6.5%的股权被工商变更至陆宇名下,陆克平持有的阳光控股60.2925%的股权转让手续在办理之中,尚未完成。同时,陆宇对阳光控股增资3.1亿元,持股比例为42.28%,已超过陆克平的持股比例。


针对立案调查的内容,江苏阳光表示,在立案调查期间,陆克平将积极配合中国证监会的相关工作。公司将持续关注上述事宜相关进度,并按照有关法律法规等的规定和要求,及时做好信息披露工作。目前,公司日常经营管理和业务状况正常。


四环生物也称,在立案调查期间,陆克平将积极配合中国证监会的相关工作。目前,公司各项生产经营活动正常有序开展。


此前被采取终身市场禁入措施


截至目前,四环生物实控人陆克平持有公司股份3.18亿股,累计质押股份数量2.86亿股,占其所持公司股份数量的90.04%,质押比例较高。


而实际上,陆克平曾通过他人股票账户持有四环生物股票,此事之前也曾遭到证监会的立案调查。


根据调查结果,2014年起,陆克平以扩大其控制的四环生物股东大会表决权数量为目的,自行或通过他人找来陆宇、郁琴芬等13个证券账户和2个权益工具。陆克平拥有上述13个证券账户和2个权益工具的控制权及上述账户所持四环生物股票表决权,并通过其实际控制的江苏阳光集团有限公司(以下简称“阳光集团”)及其他银行账户转账、直接存入现金等方式向上述账户提供资金。


陆克平控制上述13个证券账户和2个权益工具在2014年2月20日至2018年4月11日交易四环生物股票,同时通过上述账户在四环生物股东大会上行使表决权。


其次,陆克平控制的阳光集团办公场所内有四环生物及其子公司的生产经营事项及财务事项的资料。最后,部分涉案人员指认陆克平为四环生物实控人,并承认其向陆克平汇报工作,四环生物的重大经营决策由陆克平决定。


根据调查结果,陆克平不晚于2014年5月23日成为四环生物实控人,且其在2014年5月23日至2018年4月11日期间实际控制四环生物。四环生物在2014年至2018年年度报告中披露“无实际控制人”等关于公司实际控制人的信息存在虚假记载。


而在此期间,四环生物子公司新疆爱迪新能源科技有限公司与陆克平控制的阳光集团子公司江苏阳光置业有限公司还发生过关联交易,四环生物也未按规定披露。


根据调查结果,陆克平被证监会处以罚款、警告和终身市场禁入措施。


10月9日,四环生物跌1.05%,报2.83元/股,总市值29.14亿元。从市值上看,陆克平在四环生物损失惨重。

声明:
1、凡本网注明“来源:小桔灯网”的所有作品,均为本网合法拥有版权或有权使用的作品,转载需联系授权。
2、凡本网注明“来源:XXX(非小桔灯网)”的作品,均转载自其它媒体,转载目的在于传递更多信息,并不代表本网赞同其观点和对其真实性负责。其版权归原作者所有,如有侵权请联系删除。
3、所有再转载者需自行获得原作者授权并注明来源。

最新评论

关闭

官方推荐 上一条 /3 下一条

客服中心 搜索 洽谈合作
返回顶部