立即注册找回密码

QQ登录

只需一步,快速开始

微信登录

微信扫一扫,快速登录

搜索
小桔灯网 门户 资讯中心 检验前沿 查看内容

《Nature Communications》:基于新型传感方式的快速基因筛查技术

2023-9-17 09:11| 编辑: mango524| 查看: 2950| 评论: 0|来源: 小桔灯网|作者:动力彩虹

摘要: 本文介绍了一种基于核酸片段功能化的高品质(高q)因子硅纳米天线的无标记基因筛查平台。

基因筛查方法在健康的预测、检测、治疗和监测方面取得了重大进展。例如传染病的病原体核酸检测;组织和液体活检可以检测癌症基因突变和复发的可能性,并用于指导治疗。目前的基因筛查方法包括聚合酶链式反应(PCR),下一代测序(NGS),Sanger测序和DNA微阵列。每一种都利用寡核苷酸扩增通过光学标记灵敏地检测目标序列,但它们对“传统”光信号转导(吸收和荧光)的依赖最终限制了将这些筛查方法转化为临床和护理点应用。即使使用最好的光学标签,敏感和特定的读数通常也只能通过耗时的热循环和/或昂贵的核酸扩增试剂来实现。


基于纳米技术的生物传感器有望为快速和可扩展的生物分子检测提供新的平台,而无需生化扩增或靶标标记。例如,场效应晶体管(FET)生物传感器测量由于分子结合事件引起的表面电位变化。这些传感器具有飞摩尔检测限的超高灵敏度,但在生理相关离子介质中可靠地测量样品仍然是一个挑战。作为电子传感器的补充,光子传感器在实际样品中具有更强的读出。当用分子探针修饰时,由于谐振器环境折射率的细微变化,目标分析物的结合改变了光信号。等离子体传感器是最常见的基于亲和的生物传感器之一,但由于低品质因子(Q)通常优值(FOM)较低。此外,由于吸收,这些金属基结构可能导至样品加热,从而降解生物分子。


近日,一组来自斯坦福大学的研究团队在杂志Nature Communications上发表了一篇题为“Rapid genetic screening with high quality factor metasurfaces”的文章。在这项工作中,作者报告了一个基于高品质因子超表面的快速无标记基因分析平台。此方法在缓冲生物介质中表现出2200的高平均Q值,可用于敏感的生物标志物检测。由于高Q共振的空间定位,单个传感像素可以每平方厘米超过160,000个特征的密度进行排列,有望在众多生物标志物之间实现检测并行性。使用与SARS-Cov- 2 E和ORF1b基因序列互补的自组装单层DNA探针来功能化传感器,可在5分钟内从微摩尔浓度到飞摩尔浓度的快速灵敏地检测。作者进一步在临床鼻咽洗脱液中展示了高特异性分子筛查,验证了传感器平台在快速、敏感和特异性检测靶基因方面的临床适用性。


图片来源:Nature Communications


主要内容


高Q谐振器传感平台

传感器是由紧密间隔的硅纳米块组成(下图a),每组纳米块构成一个一维导模共振(GMR)纳米天线。用大直径(-150 um)准直光束正入射照射超表面,同时测量来自多个谐振器的透射光谱(如下图)。光学模式的空间定位和并行性使此平台非常适合密集分布和多路复用传感器阵列的集成。


高Q传感器的设计。图片来源:Nature Communications


导模共振超表面的表征

超表面密封在3d打印的流体隔室中(下图a),并在PBS溶液中表征,以代表生物分子检测的生理条件。当扰动Δw从100 nm到30 nm时,观察到在每种条件下共振线宽减少。通过缩小Δw,scattering response的平均Q因子为800(Δw=100 nm),在Δw=30 nm时增加到2200,甚至单个谐振器的Q值超过3000(下图c)。


谐振器可以横向间隔至少3um,而不影响导模共振(下图d)。基于200微米波导长度,设备具有密度超过每厘米16万个传感器的传感器阵列。这些大的传感器密度为诊断研究中可靠的统计分析提供了途径,也为并行检测许多不同的生物标志物提供了平台。


导模共振超表面的表征。图片来源:Nature Communications


自组装单层功能化与传感

为了利用传感器阵列进行核酸检测,作者用DNA单层修饰了硅表面,其中互补的核酸序列作为特定目标基因序列的捕获分子。自组装单层(SAMs)通过三步程序将22个碱基对单链DNA (ssDNA)探针共价连接在整个超表面芯片表面。作者使用了合成的SARS-CoV-2病毒的envelope(E)和开放阅读框1b (ORF1b)基因的核酸片段靶标(下图a)。在加入目标SARS-CoV-2基因片段溶液后,观察到明显的共振位移(下图d)。数据从N=75个单独的谐振器中收集。与典型的光子传感器相比,芯片上的高密度传感元件可以显着提高测量通量。


DNA单层功能化和共振波长位移测量。图片来源:Nature Communications


快速、特异的基因片段检测

作者使用硫化ssDNA探针和硫化聚乙二醇(PEG)链的1:1混合物固定在硅纳米结构上,以减少非特异性结合信号。作者使用荧光成像确认了信号的特异性,互补的靶基因显示出显著的结合,而非互补信号最小。这种目标特异性也可以在谐振器散射光谱中测量,其中共振波长位移对于互补的目标探针条件是显著的,而对于非特异性结合则被抑制(下图a)。传感器表现出从微摩尔到飞摩尔的浓度依赖性响应(下图b)。在每个目标和浓度条件下对N=20个单独的谐振器进行测量。实验共振位移从浓度1 μM时0.2 nm至1fM时0.033 nm。预估检测限(LOD)为8 fM。


SARS-CoV-2的传感演示。图片来源:Nature Communications


临床样本中的动力学结合反应

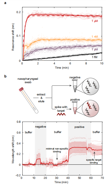
超表面谐振器使实时测量成为可能。下图a中,1uM, 1nM和1pM结合曲线,在10分钟内看到信号饱和,因为DNA杂交过程达到动态平衡。这些快速结合动力学突出了基于芯片的方法与传统检测技术相比的关键优势,传统检测技术需要时间密集(2-8h)的分子扩增周期。


作者在临床鼻咽拭子中进一步验证了超表面传感器的性能。在图b中,将鼻咽洗脱液流过传感器,并显示尽管临床样品中存在非特异性生物分子的背景基质,但阴性样品中传感器响应最小。注射添加有100 nM互补核酸的鼻咽样品溶液时,在5分钟内出现0.25 nm的明显共振波长偏移;当传感器用干净的缓冲溶液冲洗时,互补目标信号保持稳定。该概念验证研究表明,即使在复杂的临床样品中,传感器也有能力区分特定目标分子和非特异性结合信号。


临床鼻咽中的动力学结合反应和测量。图片来源:Nature Communications


总结与讨论

本文介绍了一种基于核酸片段功能化的高品质(高q)因子硅纳米天线的无标记基因筛查平台。每个高Q纳米天线在生理缓冲中的平均共振品质因子为2,200。作者证明了缓冲液的飞摩尔敏感性和加标鼻咽洗脱液的纳摩尔敏感性。纳米天线的密度为每厘米16万个器件,使未来的高复用检测工作成为可能。作者预计,在未来的研究中,设备在复杂介质中的性能可以进一步提高,通过优化捕获探针长度、防污化学物质和微流体样品递送,获得与缓冲液介质中(1000拷贝/μL)相当的LOD。纳米光子芯片无需光谱仪即可提供结合信息,进一步降低了即时基因筛查的复杂性和成本。此平台为未来的精准医学、可持续农业和环境监测提供了大规模和即时检测的独特可能性。


声明:
1、凡本网注明“来源:小桔灯网”的所有作品,均为本网合法拥有版权或有权使用的作品,转载需联系授权。
2、凡本网注明“来源:XXX(非小桔灯网)”的作品,均转载自其它媒体,转载目的在于传递更多信息,并不代表本网赞同其观点和对其真实性负责。其版权归原作者所有,如有侵权请联系删除。
3、所有再转载者需自行获得原作者授权并注明来源。

最新评论

关闭

官方推荐 上一条 /3 下一条

客服中心 搜索 洽谈合作
返回顶部