立即注册找回密码

QQ登录

只需一步,快速开始

微信登录

微信扫一扫,快速登录

搜索
小桔灯网 门户 资讯中心 市场观察 查看内容

IVD市场分析丨实时荧光PCR仪(qPCR)

2023-5-4 11:03| 编辑: 沙糖桔| 查看: 3282| 评论: 0|来源: IVD研究社 | 作者:总社长黄工

摘要: 巨量的PCR仪,遍地的PCR实验室,出路到底在哪里?


| 当下热议:巨量的PCR仪,遍地的PCR实验室,出路到底在哪里?



 

PCR市场有多大?哪些卖得好?



市场是对产品的最好检验,是用户真金白银砸出来的。有关PCR仪器市场数据,黄工找了4个渠道,灼识咨询、QY Research、头豹咨询、化工仪器网,看看不同机构、不同视角、不同时段下,国内PCR仪器市场格局,是怎样的。



头豹咨询,2022年11月,发布报告(上图)《2022年中国实时荧光定量PCR仪器及试剂行业概览》。报告预测,2022年度国内qPCR仪器,市场达120亿元,超过18万台,疫情影响约100亿。传统临床端10多个亿,非临床端(农业、畜牧、海关、科研等)基本在6~7亿元。其实,抛开疫情影响,近5年国内PCR仪器市场,差不多15~30亿元。


主营PCR仪器的苏州雅睿,去年9月申报创业板IPO,至今未上会。文中引用QY Research(北京恒州博智)数据(下图),国内qPCR仪器,2020年销售33700台(与上图头豹一致),预测2021年39000台,2022年44300台。这个数据和头豹所示差距略大。


2021年赴港IPO的,杭州博日科技,则引用灼识咨询数据(下图)。下图所指PCR仪,包括基因扩增仪、qPCR仪、数字PCR仪。2020年,国内PCR仪市场为33亿元,qPCR仪市场规模28亿元,占总体PCR仪市场的85.2%。头豹咨询报告所示为38亿元,考虑疫情影响。



以上3家机构,分别从不同角度,给出qPCR仪器的市场规模、销售数量。这些数据,差异很大,仅供参考。更直接的,是看中标数据。化工仪器网,统计了2023年1-2月份,国内PCR仪中标数据(下表)。1月份国内PCR仪采购3783万元,144台/套;2月份采购1615万元,69台/套。(点击蓝字看原文)



从上表看,1月份:国产PCR仪中标112台/套,占中标总数78%;中标金额为2822.95万元,占中标总额74.6%,平均中标单价25.20万;进口中标31台/套,中标金额为930.43万,占中标总额24.6%,平均中标单价30.01万。2月份:国产中标40台/套,平均单价17.95万,中标额为718.06万,占中标总额的43.9%;进口中标26台/套,平均单价33.56万,中标金额为872.43万。总的看,今年头2个月里,国产PCR仪中标数量更多,但中标平均单价普遍低于进口20%到40%左右。



原理和产品构造



下图为IVD仪器注册分类目录。本文重点探讨红色部分。注册编号为:2205,分子生物学分析设备。01和02,属于测序仪,下一篇再写。本文只探讨2205-03,核酸扩增分析仪器,属于Ⅲ类,最高风险等级。


通常由控制部件、热盖部件、热循环部件、光电部件、传动部件、嵌入式软件和分析软件、电源部件等组成。原理一般为利用温度控制,为核酸的体外扩增提供适宜环境,采集和分析扩增过程中产生的光、电信号。一般命名为:核酸扩增检测分析仪、实时荧光定量PCR分析仪、全自动PCR分析系统、全自动荧光PCR分析仪、全自动核酸检测分析系统、实时定量PCR仪、恒温核酸扩增分析仪。



根据《聚合酶链反应分析仪》YY/T1173-2010,PCR,聚合酶链反应或多聚酶链反应,是一种对特定的 DNA 或 RNA 片段,在体外进行快速扩增的方法。由变性一退火一延伸三个基本反应步骤构成。而PCR仪,则是基于 PCR技术原理,模拟 DNA或 RNA 的复制过程,在模板引物聚合酶等存在的条件下,特异扩增已知序列,对其进行检测分析的仪器设备。



PCR的原理,推荐看小钱的文章《#PCR,#PCR试剂,#PCR仪器,#PCR耗材》,整理的非常好。小钱运营公众号“微流控学习”3年,严谨、认真、细致、用心。和钱工这两天才加上微信,一直以来都是公众号交流。钱工的内容很精致,用心的人值得关注。

↑ 来源:公众号“微流控学习”,《PCR耗材篇(微流控芯片)

↑ 来源:网络,感谢最初整理信息的朋友,借花献佛分享给大家

qPCR仪,通常由控制模块、温控模块、光电模块、机械模块、电源模块和软件(控制与数据处理软件)等组成。核心系统是温控模块和光电模块,前者保证反应顺利正常进行,后者保证信号完整读取。2个核心系统,建议看钱工文章:《PCR仪器之温度控制系统》《荧光定量PCR仪之荧光检测模块》(点击蓝色文章可阅读)


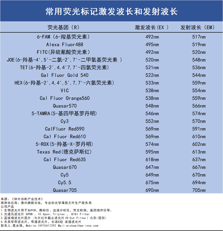
控模块一般有2种,空气驱动循环温控装置和变温金属块,目前常用后者,半导体制冷片。而光电模块,核心是激发光源+光电探测器。一般也有2种模式:卤素灯/卤钨灯+工业相机(CMOS/CCD);LED+光电二极管PD/光电倍增管PMT。当然,光电模块,还有一个重要光学元件不能忽视:滤光片。这是光源和探测器的桥梁。目标片段DNA合成后,会释放荧光基团,发出一定波长的光。常用激发和发射波长如下表。



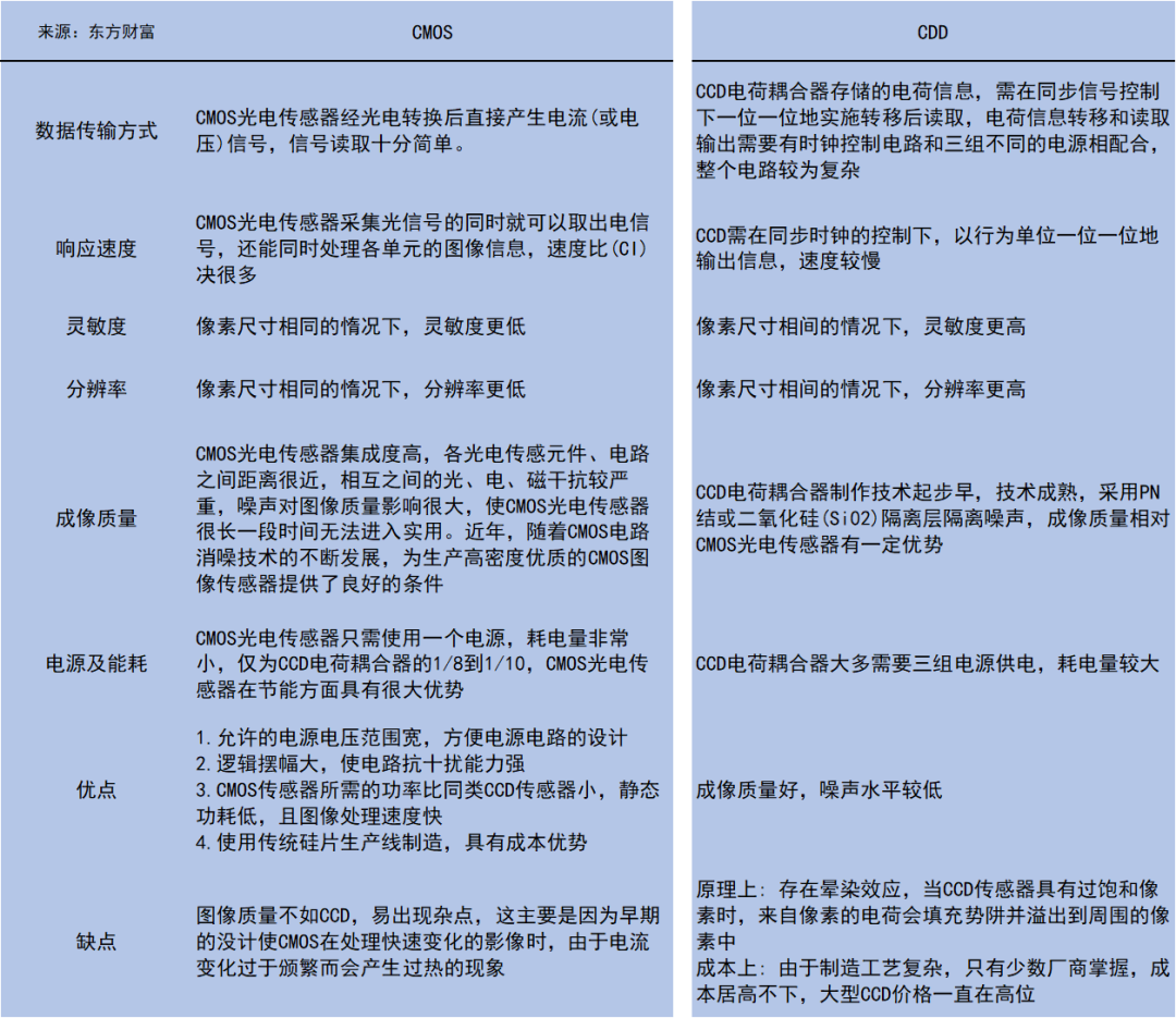
黄工想重点聊聊,qPCR仪器中的核心零部件:工业相机,即CMOS和CCD。从苏州雅睿招股书(下图)了解,这个元器件卖5~8千/个,价值不菲。工业相机,本质上是图像传感器,半导体器件。不仅在医疗设备,在工业、自动化、消费电子等行业应用甚广。



CCD( Charged Coupled Device ),电荷耦合器件;CMOS( Complementarv Metal Oxide Semiconductor ),互补金属氧化物半导体。两者个像素块均有光电二极管,将光子转换为电荷,CCD将电荷转移到边缘读出端,在读出端同时转换为电压,再由模拟数字转换器(ADC)转换为数字信号:CMOS每个像素块都集成了放大器,每个像素块均输出电压。


1970 年,CCD 因其高量子效率、高灵敏度、低暗电流、高一致性、低噪音等性能,一度成为图像传感器市场的主导。直到 90 年代,CMOS 图像传感器凭借成本低、尺寸小、低功耗、低发热的优势,开始逐渐逐渐取代 CCD 图像传感器,占据市场的绝对主导地位。IC Insights 的数据表明,2007 年到 2017 年间,CMOS 占图像传感器的销售额比重由 54%上升至 89%。同时,国产 CMOS 厂家豪威科技、格科微电子销售额名列全球前五。参考Yole Developpement数据,2020年,国内企业豪威科技、格科微、恩特微分别占据11%、3%、2%的销售额市场份额。


知道了原理和核心部件,关键还得靠一帮工程师。我们来看看,仪器研发中心,是怎么组成的,都有哪些工程师,相互之间怎么工作。一般来说,仪器研发中心,会有项目管理部、光电系统部、机械电气部、测试验证部、工艺制程部组成。


  • 项目管理部,由项目经理、系统工程师组成,负责项目协调、管理与推进,负责所有研发活动支持,负责现有产品生产工艺验证和改良,组织对新产品技术论证和储备追踪,负责系统、文档相关事务。

  • 光电系统部,由光学工程师、电子工程师、液路工程师组成,负责产品光学、电子、流体等设计研发。

  • 机械电气部,由机械工程师、电气工程师组成,负责产品机械结构、自动化、电气等设计研发,以及钳工、焊接等工作。

  • 测试验证部,由软件、嵌入式、测试工程师组成,负责电脑端、安卓端等上位机设计、开发与确认;负责嵌入式设计、开发与确认;负责UI设计与确认,软件功能、指标的验证。

  • 工艺制程部,由工艺工程师、NPI工程师组成,负责产品设计制造转换、工艺与产品检验。



厂家和型号清单



(上表已上传星球,需要的朋友,扫文末中间二维码加入下载,380+干货资料等你)


到NMPA数据库,搜索“核酸”“PCR”“扩增”,可得202条有效注册证,包含进口。基于此,进一步整理,可视化之后,得到下方图表成果。这202条注册证,包括3类产品:实时荧光定量PCR仪(128个)、核酸扩增仪(57个)、核酸分子杂交仪(27个),后两者不写文章了,上传到知识星球,感兴趣可以加入下载。



经过整理后,到2023年4月底,国内qPCR仪器分布于15个省份,来自于77个厂家,共有176个型号。其中,上海市19家,主要是众多外资在上海设立总部;广东11家,北京10家。qPCR仪器第一梯队:罗氏、赛默飞(ABI);第二梯队:宏石、博日、雅睿等。



黄工为大家,找了一些国内外厂家视频,方便大家更细致了解。没有太多指向性,只是照着上方列表搜索,大概有以下这些PCR仪相关视频,再精选了几个展示。

01:安图生物

思考和感悟


PCR,写的人很多。给谁看、写什么、怎么写,动笔前很费脑子。写不出新意,阅读量不高。在同质化激烈竞争中,实事求是,推出差异化新品,而又是用户需要的,才能破局。写文章和开发IVD产品,道理一样。写完上一篇《化学发光走向何方?》时,已在构思本文。但思路一直没理顺,拖了近半个月没动键盘。一来继续学习、丰富信息,二来完善文章框架。

学习一款仪器,黄工思路是:发展历史→技术原理→系统构造→核心零部件→研发组织架构(工程师)→注册申报→应用场景→市场格局→厂家和产品型号(动画视频)。这样下来,学习目的就达到了。

写原创费神费力,整理资料、构思框架就花去很多时间了。这篇文章躺了帮个月,今天花了半天很快就写完了。真的是,思路一通,干活就是体力了。如果觉得这篇文章,对朋友你有一点价值,不妨赞赏分享,让更多人看到。我也建议,加入黄工的知识星球,IVD仪器研究社,IVD工程师技术社区,日更干货资料,不妨扫码看看。期待在星球遇见你~

参考资料:

[1] 本文核心数据:国家药监局数据查询中心

[2] 中国体外诊断产业蓝皮书,2015~2020年卷

[3] 临床检验装备大全:仪器与设备

[4] 雅睿生物、博日科技招股书,国海证券、东方财富证券


《IVD仪器地图》系列,统计NMPA注册证,关键词核酸、PCR、扩增,截至2023/4/21。本系列15篇:血液篇、生化篇、血气篇、免疫篇、分子篇、微生物篇、体液篇、质谱色谱篇、图像分析篇、采样篇、前处理篇、分离提纯篇、培养孵育篇、检验辅助篇、医用防护篇。

声明:
1、凡本网注明“来源:小桔灯网”的所有作品,均为本网合法拥有版权或有权使用的作品,转载需联系授权。
2、凡本网注明“来源:XXX(非小桔灯网)”的作品,均转载自其它媒体,转载目的在于传递更多信息,并不代表本网赞同其观点和对其真实性负责。其版权归原作者所有,如有侵权请联系删除。
3、所有再转载者需自行获得原作者授权并注明来源。

最新评论

关闭

官方推荐 上一条 /3 下一条

客服中心 搜索 洽谈合作
返回顶部