立即注册找回密码

QQ登录

只需一步,快速开始

微信登录

微信扫一扫,快速登录

搜索
小桔灯网 门户 资讯中心 政府动态 查看内容

罕见病医学中心设置标准出炉!PCR、测序等基因检测纳入核心能力

2022-12-29 10:19| 编辑: 沙糖桔| 查看: 3326| 评论: 0|来源: 国家卫健委

摘要: 国家罕见病医学中心应依托罕见病诊治水平突出的三级甲等综合医院。


国家罕见病医学中心设置标准

一、基本要求

国家罕见病医学中心应依托罕见病诊治水平突出的三级甲等综合医院。罕见病相关临床诊疗科室齐全,配套的医技科室完备,人才梯队结构合理。具备突出的罕见病多学科协作诊疗经验,牵头编制罕见病防治指南、技术规范和相关行业标准,示范和推广罕见病先进诊疗技术,积极培养罕见病临床学科带头人和基础研究技术骨干,牵头开展罕见病防治研究,促进研究成果转化。医院管理制度完善,具有较高的信息化水平、较强的医疗服务辐射能力和影响力,能引领我国罕见病防治体系建设及罕见病相关的医疗、教学、科研、预防和管理工作。坚持医疗卫生事业的公益性,认真落实医改相关工作要求。积极开展国内外罕见病学术交流与合作,推动罕见病专业走向国际。


国家罕见病医学中心应当满足以下基本条件:

(一)三级甲等综合医院,具备产前诊断技术资质,能够提供遗传咨询服务;

(二)省级及以上罕见病医疗质量控制中心依托单位;

(三)常态化开展罕见病多学科诊疗(MDT)工作,门诊常规运行的罕见病相关 MDT 团队≥15 个;

(四)医院依法进行药物临床试验机构备案,近 3 年(以伦理审查时间为准),参与罕见病新药临床试验≥30 项,其中作2为组长单位或国际多中心临床研究国内牵头单位开展的项目≥10 项。


二、医疗服务能力

国家罕见病医学中心应当具备齐全的临床科室和医技科室,建立完备的罕见病多学科协作诊疗体系,掌握罕见病预防、诊断、治疗的各项关键技术,提供从胎儿、儿童到成人的全生命周期罕见病诊疗服务。


(一)科室设置。

能够提供内科(呼吸内科、消化内科、神经内科、心血管内科、血液内科、肾病学、内分泌、免疫学和变态反应)、外科(普通外科、神经外科、骨科、泌尿外科、胸外科、心脏大血管外科、整形外科)、妇产科、儿科、眼科、耳鼻咽喉科、口腔科、皮肤科、精神科、传染科、肿瘤科、急诊医学科、康复医学科、麻醉科、重症医学科、医学检验科、病理科、医学影像科、中医科等罕见病诊疗服务。

上述罕见病诊疗相关的科室中,具有验收合格的国家临床重点专科建设项目≥25 个。


(二) 诊疗能力与核心技术。

1.罕见病基因检测能力。医院能利用 PCR(巢式 PCR、长片段 PCR、倒位 PCR、三引物 PCR 等)、荧光定量 PCR(qPCR)、多重连接探针扩增(MLPA)、染色体微阵列分析(CMA)、荧光原位杂交(FISH)、染色体核型分析、一代测序、二代测序等技术开展罕见病致病基因检测。近 3 年,开展基因检测病例数≥2500 例,3并覆盖超过 1/3 的中国罕见病目录病种(附件 1)。


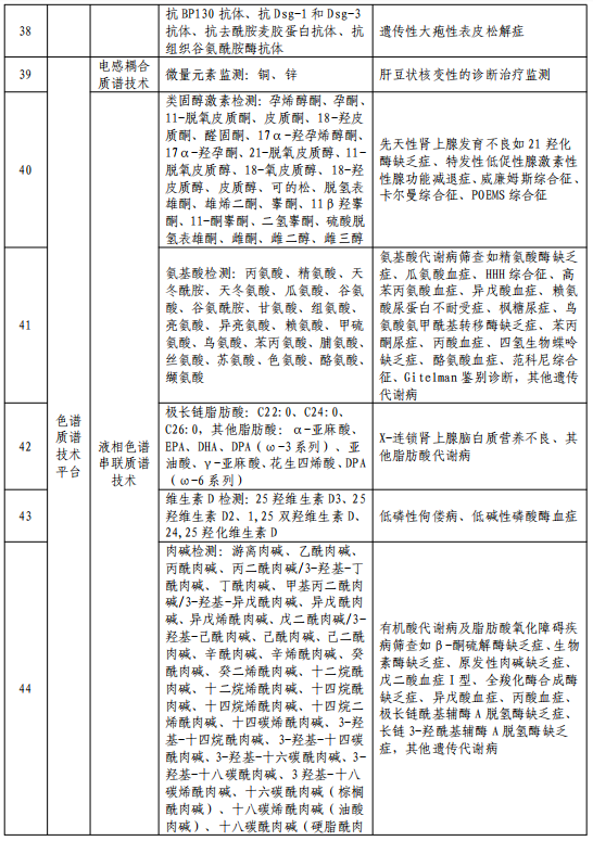
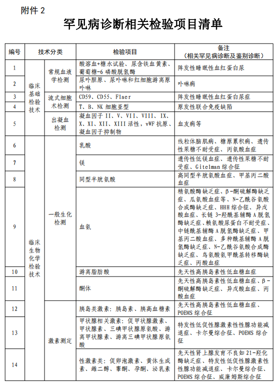
2.核心医学检验技术。能够从分子、代谢物、细胞、组织等不同维度为罕见病患者提供特定检验服务。近 3 年,开展的检验项目覆盖清单(附件 2)所列项目 80%以上。


3.罕见病诊断能力。近 3 年,诊断患者覆盖超过 2/3 的中国罕见病目录病种(附件 1),且在中国罕见病诊疗服务信息系统病例登记数≥50000 例。


4.罕见病治疗能力。具备罕见病重症患者复杂手术支持平台,完成过脊髓性肌萎缩(SMA)、假肥大型肌营养不良(DMD)、马凡综合征、先天性脊柱侧弯等四种以上罕见病脊柱矫形手术;具备罕见病患者特殊给药技术(鞘内、深静脉、特定脑区等),保障 SMA 等罕见病患者的治疗;具备全方位的营养和康复支持平台,能够实施运动训练、吞咽训练等康复干预,制定胃肠道营养方案,为罕见病患者提供全方位营养支持。近 3 年,收治的罕见病患者累计出院人数≥1500 人,覆盖超过 1/2 的中国罕见病目录病种(附件 1)。


5.罕见病产前诊断及预防能力。临床具备成熟开展羊膜腔穿刺术、脐静脉穿刺术、绒毛取材术、基于胎儿镜系统的宫内治疗手术等产前诊断介入性取材和治疗能力,近 3 年,开展产前诊断病例数累计≥5000 例。具备完善的胎儿尸检病理检查的能力。具备产前遗传学检验能力。近 3 年,连续参加国家卫生健康委临床检验中心的遗传病筛查和诊断相关室间质量评价项目,每年通过率达 100%。


6.罕见病药品可及性。医院能保障罕见病患者用药,储备的药品覆盖目前国内上市的重要罕见病治疗用药。


声明:
1、凡本网注明“来源:小桔灯网”的所有作品,均为本网合法拥有版权或有权使用的作品,转载需联系授权。
2、凡本网注明“来源:XXX(非小桔灯网)”的作品,均转载自其它媒体,转载目的在于传递更多信息,并不代表本网赞同其观点和对其真实性负责。其版权归原作者所有,如有侵权请联系删除。
3、所有再转载者需自行获得原作者授权并注明来源。

最新评论

关闭

官方推荐 上一条 /3 下一条

客服中心 搜索 洽谈合作
返回顶部