立即注册找回密码

QQ登录

只需一步,快速开始

微信登录

微信扫一扫,快速登录

搜索
小桔灯网 门户 资讯中心 市场观察 查看内容

2022肿瘤早筛行业十大发展趋势

2022-9-22 14:01| 编辑: 沙糖桔| 查看: 3014| 评论: 1|来源: 早筛网 | 作者:MAC

摘要: 千亿蓝海,千帆竞技,行业未来将会如何发展?


随着癌症负担的不断上升,肿瘤早筛市场得到迅速发展。根据燃石招股说明书,2030年中国癌症早筛的潜在市场是289亿美元(约合人民币2026亿人民币)。千亿蓝海,千帆竞技,行业未来将会如何发展?


早筛网整理了肿瘤早筛行业十大发展趋势,以供读者参考,文末可对十大发展趋势进行投票,也欢迎读者留言分享自己对肿瘤早筛行业发展趋势的想法。


传统IVD企业入局与并购

如今,在政策和资本等多重外部因素助推下,癌症早筛赛道已成为行业热点,作为破局的新赛道,其商业化前景也不断吸引传统IVD企业进军。如在2022年年初,IVD上市公司热景生物就参投杭州翱锐生物的B轮融资,该轮融资用于肝癌早筛早诊产品的临床和注册,以及多种后续产品管线的研发;2022年6月,圣湘生物参投鹍远生物的B+轮融资,该轮融资用于扩充鹍远生物肿瘤早筛产品研发管线,并持续推进各产品的注册生产、商业化落地和国际市场的开拓。


随着传统IVD产品如生化、免疫平台产品竞争越来越激烈,分子诊断尤其是围绕癌症早筛早诊和精准治疗的相关产品,成为传统IVD企业争相布局的赛道。癌症早筛,IVD企业走过路过不可错过。投资或并购,成为IVD企业入局该赛道的两种常见方式。


产品管线同质化,研发壁垒减弱


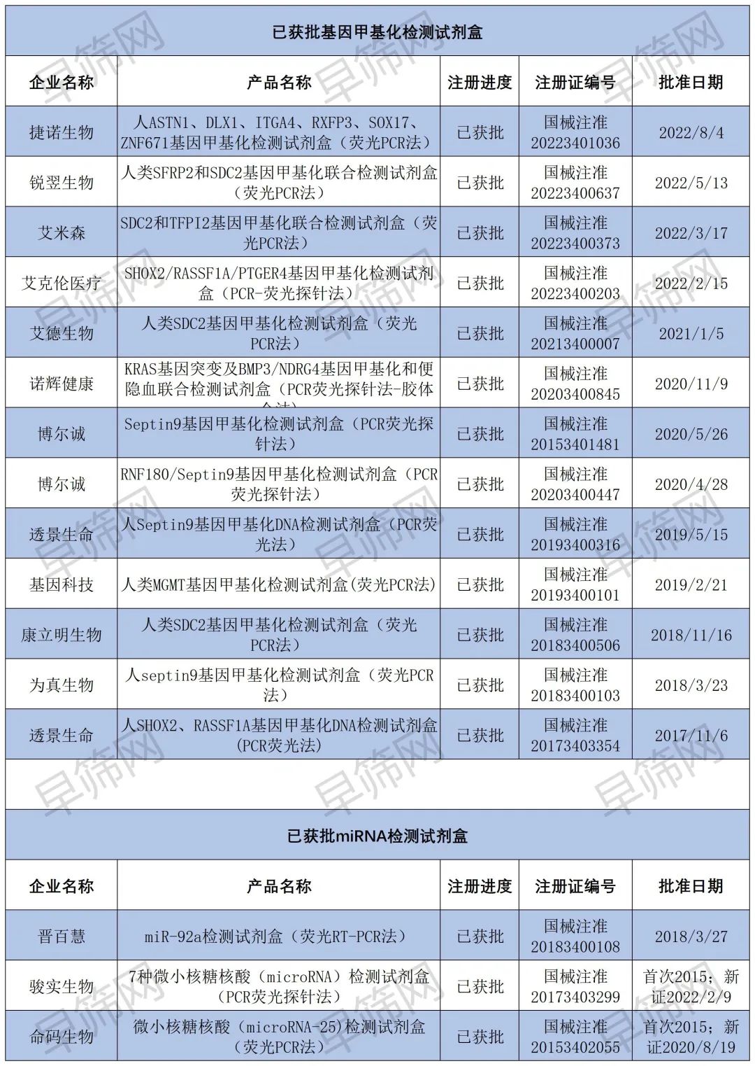
在癌症早筛产品标志物方面,其产品管线目前已经趋于同质化。以肠癌为例,基于血液样本肠癌早筛产品以Septin9基因甲基化为主,如为真生物、博尔诚、透景;已获批的基于粪便肠癌早筛产品则多采用了SDC2基因甲基化这个靶点,如康立明、艾德生物,而艾米森则是在SDC2基础上多加了一个TFPI2靶点,锐翌生物则多加了一个SFRP2靶点。


已获批甲基化和miRNA试剂盒相关消息

注册检阶段试剂盒


进入到注册检阶段的试剂盒,同一癌症类型不同企业涉及的靶点往往也是英雄所见略同。完全独创的靶点,相对较少。


同时,在研发方面,其壁垒也在逐渐减弱,癌症早筛产品的研发路径在今天不再像过去那样神秘,越来越多优秀的产品出现并成为标杆,且利好政策的陆续出台也让医药和器械审批标准也日益与国际接轨,这都使得新入驻的企业在研发和审批层面的壁垒相比过去要更低。


癌症早筛行业跨界入局


生物医疗行业向来都是许多企业乐于布局的一个方向,比如阿里、腾讯、百度、京东都早已布局医疗领域。癌症早筛作为正在快速崛起的千亿医疗细分赛道,早有跨界企业进行布局,如抖音有限公司。旗下小荷健康科技(北京)有限公司不仅注册了“小荷早筛”系列商标,还布局了医疗相关各类型企业。另外,小荷健康研发了一款结直肠癌早筛AI软件,可利用人工智能技术,辅助临床医生实时发现、鉴别结直肠癌病变。(快讯 | 字节跳动研发结直肠癌早筛AI软件,关键性能指标高达95%


注:信息来自企查查


小荷健康结肠镜AI软件分析识别结直肠息肉病变


除此之外,屏显巨头京东方通过孵化知微生物、宠物护理龙头依依股份通过投资奕谱生物也跨界进入了癌症早筛赛道。跨界进军,蔚然成风,这将不仅仅是是生物医药企业的竞争,而是多行业的跨界竞争。


民生、公益项目的规模扩大


癌症早筛的民生和公益项目覆盖面继续扩大,中央财政持续支持各地实施农村高发地区、城市、淮河流域癌症早诊早治项目和农村妇女“两癌”筛查项目,鼓励地方将癌症筛查纳入政府民生项目,癌症早诊早治覆盖范围不断拓展,惠及人群不断扩大,适宜中国国情、适合中国人群的癌症早诊早治适宜技术和管理模式不断成熟,逐步探索出适宜城市地区的多癌种联合筛查模式和适宜农村地区的高发癌种筛查模式。


比如,在今年8月底,湖北省就正式开展了一项宫颈癌筛查项目,在2022-2024年的3年时间内,该项目将为全省1267万名35~64岁城乡适龄妇女进行宫颈癌免费筛查;同月,广东省钟南山基金会的“呼吸健康万人筛查-安顺站”公益项目成功落地等。除了政府的支持,企业也不断地在积极开展癌症早筛公益项目,如华大基因到基层开展癌症早筛民生项目,泛生子与轻松集团联合推出首个“家庭健康筛查计划”等。可以预见的是,癌症早筛民生、公益项目的规模扩大,将加速推动早筛行业发展。


湖北省开展宫颈癌筛查项目


商保入局癌症早筛

近年来,将癌症早筛早诊产品纳入国家医保的呼声日渐高涨,各地也在积极探索将癌症早筛早诊项目纳入医保,现在在一些经济发达地区也已经有产品被纳入当地医保,对于癌症早筛产品,进入医保是市场大规模放量的重要保障,但国家医保全面覆盖为时尚早。不过,商业保险的入局,也给癌症早筛产品带来了更多可能性。目前,我国的医保基金大概是3万亿,而商业健康险已经有大约8000亿的规模,约为医保总规模的1/3。根据银保监会人身险部起草的《关于规范保险公司健康管理服务的通知(征求意见稿)》意见的函,健康管理服务包含在保险产品责任条款中的,其分摊成本可以达到净保险费的20%。也就是说,商保自身可以动用20%的健康管理服务费用,而健康管理服务又包含着与癌症早筛产品息息相关的防癌体检。其实,以目前医保基金在癌症早筛的投入体量,难以支撑癌症早筛产品的大量投放,而商业保险的加入,能够有效支撑起这一缺口,成为早筛产品大规模投放市场的另外一个重要窗口。


商保入局的模式,并非无迹可寻。在癌症早筛产品中,美国大多都是商保覆盖,公立医保只是起到辅助性质的作用。当然,虽然中美之间存在环境差异,中国癌症早筛产品的商业保险难以达到美国的覆盖度,但美国癌症早筛商业保险模式也能给中国一定的启发和思考,在中国探索出最适合本土化的癌症早筛产品保险模式。(未来,本土化的“医保+商保”模式或将是中国癌症早筛产品破局之路。


产品布局从单癌种到多癌种


多癌种早筛是健康管理的重要组成部分,可以实现多种癌症同时检测,其被认为是下一代癌症早筛技术的突破口。如今,随着单癌种产品技术的成熟及其获批注册数量的增加,越来越多的企业将关注点放在了多癌种筛查上,如吉因加的Gene+ OncoET、燃石医学的燃小安®、世和基因的MERCURY早筛技术思勤医疗的思康永 (OncoSeek®)、基准医疗的AURORA技术、奕谱生物的全奕馨™、鹍远生物的PanSeer®技术、和瑞基因的全思宁等。多癌种早筛对应的不再是传统临床市场,而是更大规模的体检市场,远超肿瘤伴随诊断市场规模。


多癌种产品的开发,绕不开大规模前瞻性队列研究数据。Grail作为先行者,在2016年就开展了多项多癌种液体活检前瞻性临床研究,在国内,国家癌症中心联合燃石医学基于液体活检多组学的前瞻性泛癌种早检万人研究“PRESCIENT”、鹍远生物参与了“福声计划”中国人群泛癌早筛前瞻性研究等。可以预见的是,越来越多的企业将会布局多癌种,并通过开展大规模前瞻性队列研究来推动多癌种早筛产品的研发和转化。


从严肃医疗走向消费医疗


在过去,癌症筛查往往是严肃医疗,其场景更多的是在临床上,往往患者对于癌症筛查是被动的,而“消费医疗”往往是由顾客主动做出的选择,其目的主要在于预防和改善,体检就是最典型的消费医疗。如今,随着癌症早筛产品的成熟和群众防癌意识的增加,癌症早筛产品开始出现在各大医疗机构、商业体检中心的体检清单上,顾客在体检中主动选择癌症早筛产品的机会也越来越多,同时,顾客也可以线上如京东健康、阿里健康、拼多多、都安全、晓飞检等2C平台主动选择购买癌症早筛产品进行居家检测。可以看到,癌症早筛往消费医疗的趋势愈发明显。


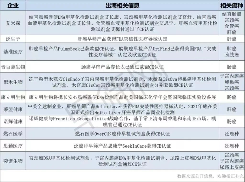
癌症早筛产品的“出海”


如今,出海浪潮已经刮到了癌症早筛领域,海外癌症早筛市场广阔,成为了越来越多癌症早筛企业寻求商业化增长的选项,包括与海外企业战略合作,在海外设立公司,获取CE认证、FDA突破性医疗器械认证,参加海外展会等。例如今年5月,诺辉健康与Prenetics共同发布战略合作,以推动常卫清在中国香港、澳门、台湾的上市和市场推广。


出海相关信息

尽管出海是一件极度复杂的工作,不过已经有越来越多企业看到癌症早筛相关医疗器械的出海需求,积极开展相关业务。虽然癌症早筛出海处于极早期,但癌症早筛出海趋势正在逐渐明晰,将是企业的第二战场。

早筛技术路线多样化

液体活检技术路径多种多样,主要包括基因组学、表观遗传学、转录组学(如microRNA)、细胞检测技术(如CTC)、外泌体、微生物组学、蛋白组学、代谢组学等层面。

DNA甲基化和多组学算是目前肿瘤早筛最成熟的技术路线DNA甲基化路线如基准医疗的Pulmoseek、鹍远生物的Panseeker、泛生子的HCCscreen、燃石医学的ELSA-seq等,多组学路线如诺辉健康的常卫清、和瑞基因的莱思宁等。除了上述两种,片段组学技术如今也成为了癌症早筛技术的热门路线,思勤医疗、DELFI率先探索,世和基因的MERCURY技术,和瑞基因的莱思宁的多组学路线中也纳入了片段组学特征。除此之外,还有其他技术路线,像microRNA(如觅瑞)、CTC(如格诺生物)、外泌体(如泌码科技)等等,最近美国一家癌症早筛企业还通过卟啉确定肺癌患者和非肺癌患者样本之间的显著差异。总之,技术路线的多样化预示着癌症早筛产品行业的激烈竞争,究竟哪些技术路线能够经得起考验,让我们拭目以待。

常态化早筛门诊将成为公立医院标配

由于早筛的庞大需求,政府和企业也不断推进早筛门诊常态化。前不久,湖北省卫生健康委组织专家制定了《湖北省医疗机构早癌筛查门诊设置标准(试行)》,推进早癌筛查门诊试点工作。目前,湖北省已选择华中科技大学同济医学院附属同济医院等23家医院率先作为试点单位,迈出了早筛门诊常态化的一步。在广东,三水人民医院打造了广东首个县级公立医院肿瘤早筛门诊;此外,中山大学附属肿瘤医院、广州市黄埔区红山社区医院、早筛网共建广州黄埔区首个常态化社区肿瘤早筛门诊。随着早筛工作的推进,相信早筛门诊常态化在不久后也将得以实现。

您最认可这十大发展趋势中的哪一项?请投出您宝贵的一票。如果您对肿瘤早筛行业趋势有更多想法,欢迎留言。

声明:
1、凡本网注明“来源:小桔灯网”的所有作品,均为本网合法拥有版权或有权使用的作品,转载需联系授权。
2、凡本网注明“来源:XXX(非小桔灯网)”的作品,均转载自其它媒体,转载目的在于传递更多信息,并不代表本网赞同其观点和对其真实性负责。其版权归原作者所有,如有侵权请联系删除。
3、所有再转载者需自行获得原作者授权并注明来源。

刚表态过的朋友 (0 人)

发表评论

最新评论

引用 ll8848 2022-9-26 11:12
未来对人类寿命威胁最大的就是癌症,相信有攻克的那一天。

查看全部评论(1)

关闭

官方推荐 上一条 /3 下一条

客服中心 搜索 洽谈合作
返回顶部