华大基因地贫产品获医疗器械注册证,填补国内空白
2022-4-20 14:11|
编辑: 沙糖桔|
查看: 2529|
评论: 0|来源: 测序中国
摘要: 该试剂盒具有检测灵敏度和特异性高、多测序平台通量配置灵活等特点,可满足临床用户的多样化和个性化需求。
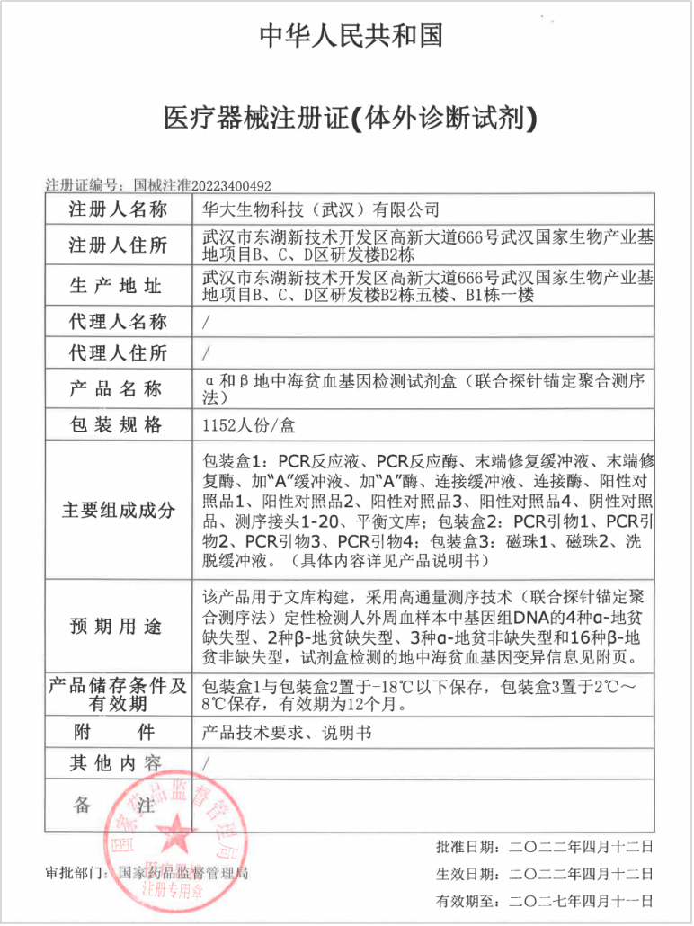
近日,深圳华大基因股份有限公司全资子公司华大生物科技(武汉)有限公司的α和β地中海贫血基因检测试剂盒(联合探针锚定聚合测序法)取得了国家药品监督管理局颁发的医疗器械注册证,是国内率先获批的基于高通量测序技术的地中海贫血的基因检测试剂盒,可以一次性同时检测α和β地中海贫血的缺失型和非缺失型变异,填补了国内β地中海贫血基因缺失型检测的空白。该试剂盒具有检测灵敏度和特异性高、多测序平台通量配置灵活等特点,可满足临床用户的多样化和个性化需求。

地中海贫血是由珠蛋白基因缺陷引起的遗传性溶血性贫血,是全球分布最广、累积人群最多的一种单基因遗传病。地中海贫血难治但可防,通过婚前、孕前和产前阶段对育龄人群进行地中海贫血筛查、诊断和干预,可以有效降低中、重型地中海贫血患儿出生。 作为高通量测序技术检测地中海贫血的引领者,华大基因在国产自主知识产权的高通量测序平台上开发的地中海贫血基因检测新技术具有准确率高、检测全面、高通量和低成本等优势,为全球的地中海贫血防控提供了一种新的技术方案,有助于更好地防控血红蛋白病,助力天下无“贫”早日实现!
|
声明:
1、凡本网注明“来源:小桔灯网”的所有作品,均为本网合法拥有版权或有权使用的作品,转载需联系授权。
2、凡本网注明“来源:XXX(非小桔灯网)”的作品,均转载自其它媒体,转载目的在于传递更多信息,并不代表本网赞同其观点和对其真实性负责。其版权归原作者所有,如有侵权请联系删除。
3、所有再转载者需自行获得原作者授权并注明来源。