侵袭性真菌病是临床常见感染类型,指真菌侵入人体,在组织、器官或血液中生长、繁殖并导至炎症反应及组织损伤的感染性疾病。
近年,随着血液病、恶性肿瘤、器官移植及长期应用广谱抗生素、糖皮质激素、免疫抑制剂等患者数量的增多,侵袭性真菌病发病率也随之增加,正在逐渐成为严重的感染性疾病。尤其是在器官移植受体、恶性肿瘤等免疫抑制患者中,其发病率高达20%-40%。近些年,随着“超级真菌”等一系列公共卫生事件的频繁出现,侵袭性真菌病的市场关注度也逐年攀升,吸引了丹娜医学等企业深度布局这一市场。
丹娜医学是国内少有的以侵袭性真菌病诊断为特色的第三方独立医学实验室,提供以侵袭性真菌病诊断为特色的病原微生物检测服务,可检测项目包括真菌涂片、培养、鉴定、药敏在内的传统检测项目,血清学联合检测等免疫检测项目,以及分子生物学检测项目,覆盖了常见真菌检测、罕见真菌检测、真菌耐药基因检测、呼吸道病毒抗体抗原检测等。
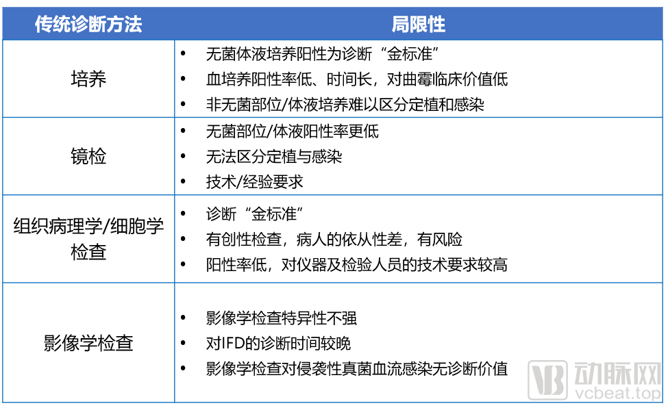
数据显示,2019年我国侵袭性真菌病诊断市场规模突破了约50亿人民币,三年复合增长率超过20%,至2021年可达70亿人民币。由于真菌病的诊断试剂研发和生产技术壁垒及政策要求较高,因此在很长一段时间内,布局的企业较少,真菌病诊断仍是一片未被开发的蓝海市场。明确真菌病病原诊断对临床诊疗意义巨大,因此我国也陆续出台了多个政策支持提升临床侵袭性真菌病诊疗能力。但由于侵袭性真菌病临床表现和症状不典型,易被基础疾病掩盖,在临床中往往面临着诊断困难、漏诊率高等痛点,导至侵袭性真菌病早期确诊困难,死亡率居高不下。在此情况下,提供精准、便捷、高效率的早期侵袭性真菌病诊断解决方案至关重要。此前,侵袭性真菌病诊断主要依赖直接镜检法、培养法、影像法、组织病理学等,各种技术均存在一定的局限性,限制了传统方法在侵袭性真菌病诊断中的临床应用。此外,mNGS、飞行时间质谱等新兴技术在侵袭性真菌病诊断中也具有潜力,但发展时间较短,在临床应用尚不成熟,还需要进一步发展,短期内无法大规模应用于临床。血清学是现阶段侵袭性真菌病诊断最有效的方法之一。凭借着便于开展、易于操作,各实验室间结果互认等优势,血清学检测开始成为传统侵袭性真菌病诊断的重要补充方法。血清学检测可分为抗原检测和抗体检测,其中抗原检测包括G试验、GM试验、GXM试验和Mn试验等,抗体检测指各菌属特异性IgM、IgG抗体的检测。需要注意的是,各类血清学检测技术不能互相替代,各有优劣。丹娜生物率先提出了5G+真菌联合检测方案,针对不同的感染情况,灵活联合应用G试验、GM试验、GXM试验、Mn试验和IgG抗体检测,帮助医生制定合理的治疗决策,减少死亡率,提高治愈率。为了进一步扩大血清学联合检测的临床应用价值,助力侵袭性真菌病早期精准快速诊断,满足临床诊治需求,2020年,丹娜生物依托其在侵袭性真菌病诊断赛道的领先优势和全产品线布局,成立了丹娜医学第三方实验室,为临床提供侵袭性真菌病实验室诊断整体解决方案。现在,我国侵袭性真菌病诊断市场渗透率仍然较低,各级医院侵袭性真菌病诊断能力较弱。一项调研显示,我国三甲医院中有独立真菌工作区域的比例较低,其中设立独立的真菌工作区域的三甲医院只有27%,具备独立的真菌检测安全柜的只占31%。此外,非培养诊断技术在三级综合医院中的普及率也较低。因此,建立针对侵袭性真菌病检测服务的第三方独立医学实验室至关重要。丹娜医学是专注于以侵袭性真菌病为特色的感染性疾病精准诊断的第三方独立医学实验室,引入侵袭性真菌病诊断前沿技术和先进的实验室管理经验,打造真菌检测的创新转化服务平台。目前,丹娜医学拥有一批在临床感染和微生物检测领域拥有多年经验和深厚技术积累的高水平专家团队,实现“多平台、多技术、多项目”,已经建成分子生物学实验室、免疫学实验室、微生物学实验室三大学科平台,可提供全面的侵袭性真菌病实验室诊断整体方案,包括血清学联合检测等免疫学检测项目,可检测常见的侵袭性真菌检测,如念珠菌、曲霉和隐球菌;罕见真菌检测,如马尔尼菲篮状菌、耳念珠菌、毛霉、组织胞浆菌、耶氏肺孢子菌等;真菌耐药基因检测,如念珠菌棘白菌素耐基因检测、曲霉唑类耐药基因检测等。除侵袭性真菌病诊断外,丹娜医学也涵盖其他感染性疾病诊断领域,如呼吸道病毒检测、非典型病原体检测、肠道病毒检测、结核分枝杆菌检测、炎性因子检测、碳青霉烯类耐药基因检测、新冠病毒核酸和抗体检测等。接下来,丹娜医学将继续坚持侵袭性真菌病实验室诊断的特色,同时持续丰富检测项目,打造中国侵袭性真菌病检测标准化实验室,为临床提供全面、精准感染性疾病检测服务方案,推动中国侵袭性真菌病诊疗能力提升。相信未来,随着临床及政策对侵袭性真菌病的重视程度加深,侵袭性真菌诊断逐步下沉至二级医院,我国侵袭性真菌诊断市场空间将进一步释放,丹娜医学的未来值得期待。
|