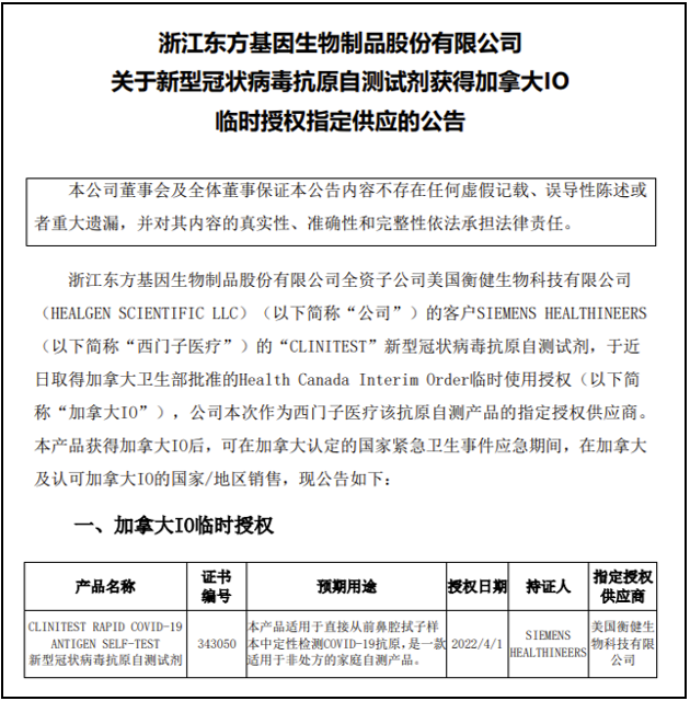
东方生物公告,全资子公司美国衡健的客户西门子医疗的“CLINITEST”新型冠状病毒抗原自测试剂,于近日取得加拿大卫生部批准的HealthCanadaInterimOrder临时使用授权,公司本次作为西门子医疗该抗原自测产品的指定授权供应商。
对公司的影响
公司本次新冠病毒抗原自测试剂在取得欧盟CE认证、美国FDA EUA准入、中国 NMPA认证、日本PMDA销售许可、沙特MDMA认证及对应市场销售的基础上,新增加拿 大IO指定供应,有利于公司进一步拓展国际市场,服务全球新冠病毒防疫需求。
风险提示
本产品未来在加拿大的销售业绩主要取决于当地新冠疫情的演变情况和检测需求、西门子医疗在加拿大的销售能力和订单情况、以及加拿大IO授权的有效期限等方面的影响。敬请投资者注意二级市场投资风险。
加拿大也没有逃过第六波疫情的袭击。
根据蒙特利尔研究中心的计算,上周魁北克省每天有18000-32000例新增病例。
其实,原本魁北克预备在4月中旬取消口罩强制令,但是如此高的日增确诊数字,真的可以摘口罩吗?
蒙特利尔大雪公共卫生教授表示:“魁北克人应该认真对待第六波疫情。”
如此高的感染率直接导至的问题就是,大量员工请假,劳动力缺乏。
不光魁北克病例正在狂涨,阿省的问题也很严重。
虽然没有确切的病例数字,但是从废水排放的含毒水平来看,感染人数已经在抬头了,并且以很快的速度增长着。

安省更是连续4天记录了每天新增3000例确诊,并且模型表明,实际的感染数字应该是报告数字的10倍!

新不伦瑞克省的情况更加糟糕,多达600名医护人员感染了新冠,导至急诊部门因为缺勤人数太多而关门。
请病假的人太多,导至整个省的医疗系统正在面临崩溃!
如果急诊部门都关门了,那么突然发病的患者要去哪里才能救命?!
上周末,加拿大边境更是上演了魔化的一幕!
上周五,加拿大取消了入境前的核酸阴性证明,也就是说,现在入境加拿大不再需要做核酸检测,只要打过疫苗都能来。
消息一出,加拿大南边的邻居都欢腾了,不少美国人在这个周末,摩拳擦掌,开着车就直奔边境。
导至边境排起长龙,过境需要等待至少4个小时!
人们拍下过海关排队的长龙,发到社交媒体上,甚至有人距离边境只有5公里,却活活开了6-7个小时才过关!
这还是在所有的海关过关点全都开放的情况下,可以看到,现场的车辆都是美国车牌的。
加拿大边境这一次很明显是没有准备好,可能没有人想到,会有这么多人从美国涌入加拿大。
随后CBSA发表了一份声明:由于公共卫生措施,旅行者可能在入境口岸遇到延误,请大家准备好护照、ArriveCAN APP和疫苗接种证明。
在如此宽松的防疫政策下,疫情再起或许已成为定局。
今天,BC省的医生们发现了一个问题,有一些12月和1月份刚刚感染过Omicron的患者,最近又出现在了温哥华传染病中心。
这些病人出现了感冒和流感的症状,他们无法相信,自己居然只隔了3个月就再次感染了新冠!
“我们可以确定,现在大多数人感染的都是Omicron BA.2变体,是一种隐形的,更具传染性的变体,这增加了重复感染的可能性。”
不过,医生们很快发现,这些人有个共通点。那就是他们在1月份感染新冠后,并没有接种第三针!因为他们以为自己获得了天然抗体,于是都没有打第三针疫苗,殊不知,这会助长病毒的重复感染,甚至可能在康复后几周内就再次感染。
这些感染过Omicron的人,都非常自信地四处走动,再次感染了也从未想过是新冠,有人以为自己打喷嚏流鼻涕都只是花粉过敏。而他们完全没有意识,自己正带着新冠病毒四处走动!
整理来源:东方基因公告、加西周末