立即注册找回密码

QQ登录

只需一步,快速开始

微信登录

微信扫一扫,快速登录

搜索
小桔灯网 门户 资讯中心 政策解读 查看内容

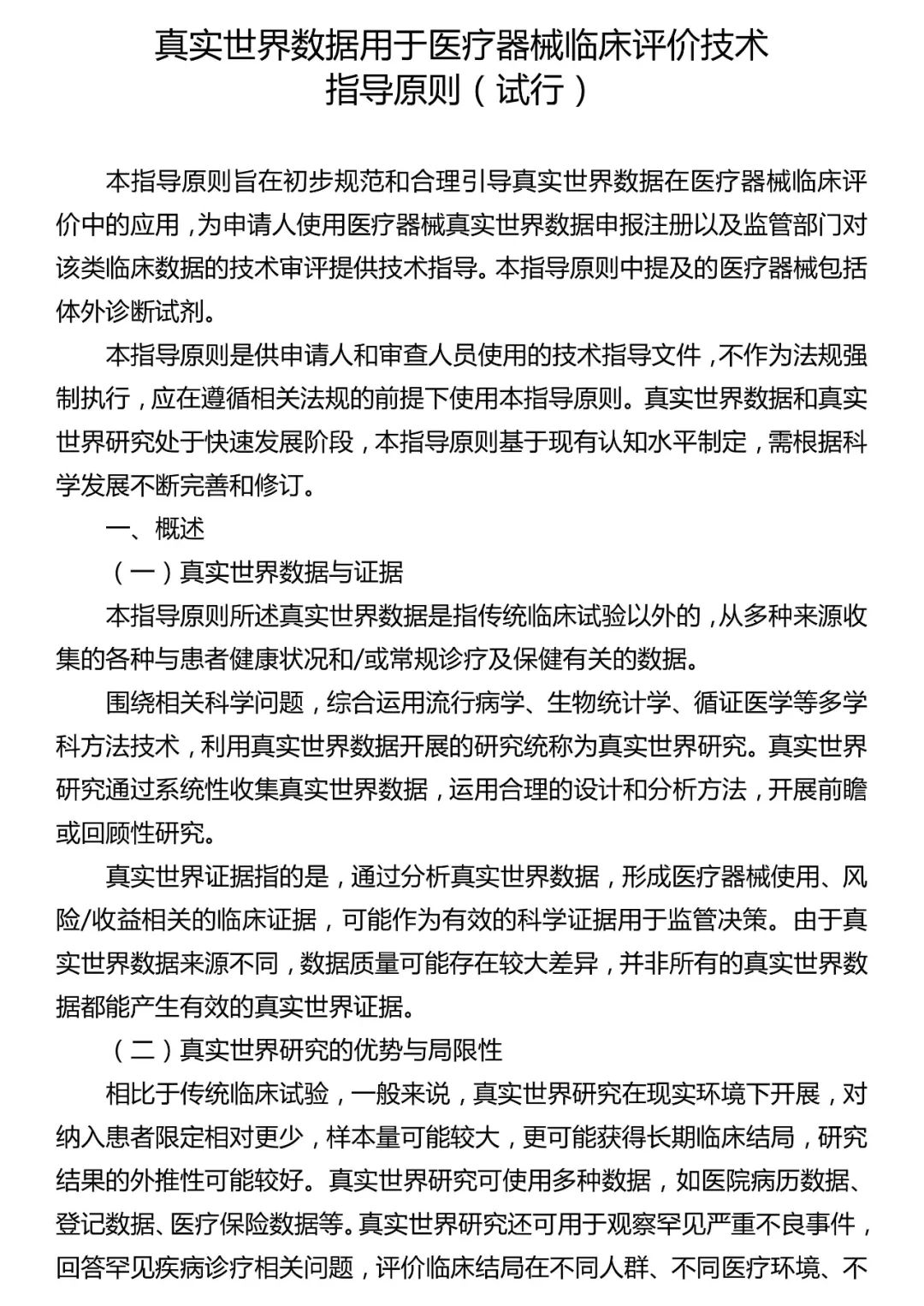
关于真实世界数据用于医疗器械临床评价技术指导原则(试行)的解读

2022-1-6 10:49| 编辑: 沙糖桔| 查看: 3003| 评论: 0|来源: 国家药监局

摘要: 国家药品监督管理局组织制定的《真实世界数据用于医疗器械临床评价技术指导原则(试行)》(2020年第77号),已于2020年11月24日印发,自印发之日起施行(以下简称《指导原则》)。现就《指导原则》的制定背景、主要 ...

国家药品监督管理局组织制定的《真实世界数据用于医疗器械临床评价技术指导原则(试行)》(2020年第77号),已于2020年11月24日印发,自印发之日起施行(以下简称《指导原则》)。现就《指导原则》的制定背景、主要内容和需要说明的重点问题说明如下:


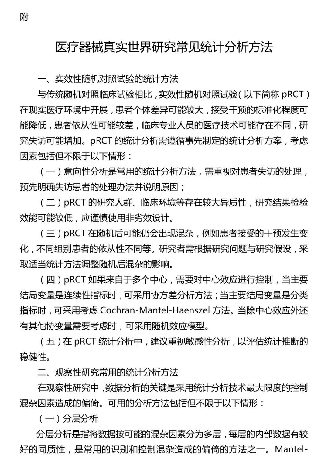
一、制定背景


《指导原则》在现行医疗器械法规、规章和规范性文件的框架下编写,采纳了IMDRF医疗器械临床评价工作组、登记数据库工作组成果文件的适用内容,参考了境外医疗器械监管机构技术指南、公开发表的科学文献等资料。


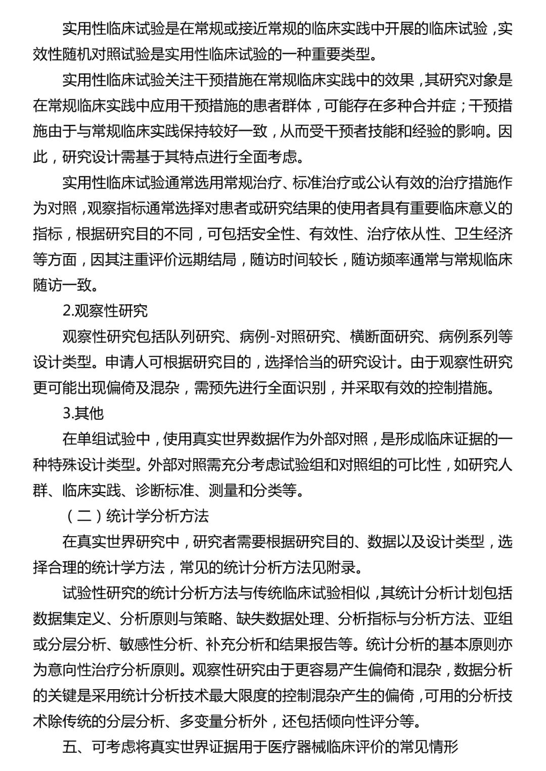
二、主要内容


《指导原则》包括五个部分,就真实世界数据用于医疗器械临床评价提出总领性、原则性、前瞻性要求,主要内容包括真实世界数据与证据、真实世界研究的优势和局限性、常见真实世界数据来源、质量评价、真实世界研究设计常见类型及统计分析方法、可考虑将真实世界证据用于医疗器械临床评价的常见情形。


三、需要说明的重点问题


(一)关于真实世界数据的相关概念


真实世界数据研究处于高速发展期,相关定义和理念不断更新,不同国家和地区存在差异。为促进对真实世界数据的统一理解,并为研究发展预留空间,《指导原则》在正文中对相关概念进行了描述。


对于关键概念“真实世界数据”的范畴,《指导原则》结合中国监管机构牵头的IMDRF临床评价工作组成果文件草案“上市后随访研究”的相关描述,根据中文语言习惯,将其描述为“传统临床试验以外的,从多种来源收集的各种与患者健康状况和/或常规诊疗及保健有关的数据”。


(二)关于真实世界数据的质量评价


真实世界数据质量评价是开展真实世界研究的基础,直接影响真实世界研究生成的证据强度。《指导原则》从相关性和可靠性两方面对数据质量提出要求,并采纳IMDRF医疗器械临床评价工作组、IMDRF登记工作组成果文件的相关内容,从代表性、完整性、准确性、真实性、一致性、可重复性6个方面提出数据质量评价的具体考虑要素,提高质量评价的可操作性。


(三)关于真实世界数据在医疗器械临床评价中的使用


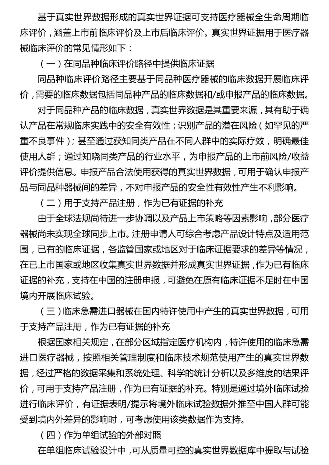
《指导原则》明确真实世界数据可用于医疗器械全生命周期临床评价,包括上市前临床评价及上市后临床评价。《指导原则》从不同维度,梳理总结了真实世界证据用于医疗器械临床评价的十一种常见情形,包括:在同品种临床评价路径中提供临床证据;用于支持产品注册,作为已有证据的补充;临床急需进口器械在国内特许使用中产生的真实世界数据,可用于支持产品注册,作为已有证据的补充;作为单组试验的外部对照;为单组目标值的构建提供临床数据;支持适用范围、适应症、禁忌症的修改;支持在说明书中修改产品的临床价值;支持附带条件批准产品的上市后研究;用于高风险植入物等医疗器械的远期安全性和/或有效性评估;用于治疗罕见病的医疗器械全生命周期临床评价,加快其上市进程,满足患者需求;上市后监测等。从十一种常见情形可以看出,在当前发展阶段,真实世界证据在医疗器械临床评价中,更多的是作为已有临床证据的补充,不能取代现有临床评价路径。



声明:
1、凡本网注明“来源:小桔灯网”的所有作品,均为本网合法拥有版权或有权使用的作品,转载需联系授权。
2、凡本网注明“来源:XXX(非小桔灯网)”的作品,均转载自其它媒体,转载目的在于传递更多信息,并不代表本网赞同其观点和对其真实性负责。其版权归原作者所有,如有侵权请联系删除。
3、所有再转载者需自行获得原作者授权并注明来源。

最新评论

关闭

官方推荐 上一条 /3 下一条

客服中心 搜索 洽谈合作
返回顶部