立即注册找回密码

QQ登录

只需一步,快速开始

微信登录

微信扫一扫,快速登录

搜索

图文播报

查看: 2523|回复: 0

2026年1月8日 星期四【桔说新闻】

[复制链接]
发表于 2026-1-8 09:21 | 显示全部楼层 |阅读模式

登陆有奖并可浏览互动!

您需要 登录 才可以下载或查看,没有账号?立即注册 微信登录

×
01 2026重大调整,部分IVD试剂进口零关税
12月29日,国务院关税税则委员会发布《2026年关税调整方案》,2026年1月1日起实施。
640?wx_fmt=png&from=appmsg#imgIndex=1

为增强市场联动、扩大优质供给,对935项商品实施进口暂定税率。如推动科技自立自强,降低关键零部件等关税;助力绿色转型,降低资源性商品关税;改善民生,部分传染病诊断试剂盒等医疗产品关税降至零。同时,取消部分商品进口暂定税率,恢复最惠国税率。此外,2026年增列部分本国子目,对多国部分货物实施协定、特惠税率,给最不发达国家产品零关税待遇。
来源:国家财政部

7ab3ccfb-56a7-4f5b-9527-3eced5d1dfd8.png


02 亚辉龙,杀入脑机接口!
1月6日亚辉龙公告,近日与深圳脑机星链科技有限公司签署《战略合作框架协议》,有效期5年。双方将整合脑机接口技术与临床、市场资源,开发产品并推进市场拓展。合作领域包括:亚辉龙利用销售渠道为脑机星链产品赋能,按比例分成;加强研发合作,加速临床进程,布局脑神经疾病诊疗一体化;优先开展资本和股权合作,亚辉龙协助拓宽融资渠道等。此次合作利于提升亚辉龙在相关领域竞争力,符合其长远战略与股东利益。
640?wx_fmt=jpeg&from=appmsg#imgIndex=3

来源:亚辉龙公告

6c4440bc-a12c-4ed7-bf26-d46766f82623.png


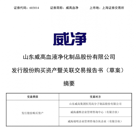
03 国产医械龙头,超85亿重大收购
1月5日,血液净化龙头威高血净公告,拟以发行股份方式,85.11亿元收购威高股份等三方持有的威高普瑞100%股权,构成重大资产重组。威高普瑞专注预灌封等给药系统研发生产,营收超九成来自此。
640?wx_fmt=png&from=appmsg#imgIndex=5

交易后,威高血净产品线拓展至医药包材。资本市场反应积极,5 - 6日股价有波动,总市值达175.37亿元。此次交易为关联交易,未涉及现金对价,还设有业绩承诺与股份锁定安排,彰显收购信心。
来源 :器械之家

3a3667d7-3fbc-4067-aaab-ccab4eadc092.png


04 万孚,2位新董事!
2026年1月6日,万孚生物董事会紧急开会,由董事长王继华主持,审议通过补选王菊芳为独立董事、汪洋为非独立董事的议案。
640?wx_fmt=png&from=appmsg#imgIndex=7

王菊芳是华南理工教授、博导,无公司股份,与股东等无关联,未受处罚,已获独立董事资格,提案待深交所审核后提交股东会审议。汪洋有研究生学历,曾在多公司任职,现任广州产业投资基金投资管理部副总经理,同样无公司股份及关联关系,未受处罚,任职资格符合规定。
来源:万孚生物、IVD体外诊断网

8aa9ad3a-8ef8-43a2-a125-58f4d93627f8.png


05 年入7亿!斯坦德冲刺北交所
近日,斯坦德检测集团股份有限公司披露,2025年12月28日向北交所报送上市申报材料,12月29日起全国股转系统停牌,12月26日完成上市辅导验收,辅导机构为中德证券。
640?wx_fmt=png&from=appmsg#imgIndex=9

斯坦德成立于2014年,是综合性第三方检测和研发服务机构,业务涵盖多领域,成立多家子公司,39家纳入报表,10余家2023年收入过千万。2022 - 2025年上半年营收稳定,近两年利润显著提升,资产状况良好。检验检测为核心业务,研发服务贡献增强。实际控制人韩连超持股比例高,公司组织架构庞大,已成长为省内规模最大民营检测机构,带动区域产业集聚。
来源:青岛资本圈
dc133d57-f766-497f-b359-6afd70dfc103.png
回复

使用道具 举报

发表回复

您需要登录后才可以回帖 登录 | 立即注册 微信登录

本版积分规则

关闭

官方推荐 上一条 /3 下一条

快速回复 返回列表 客服中心 搜索 洽谈合作
快速回复返回顶部 返回列表