立即注册找回密码

QQ登录

只需一步,快速开始

微信登录

微信扫一扫,快速登录

搜索
小桔灯网 门户 资讯中心 企业动态 查看内容

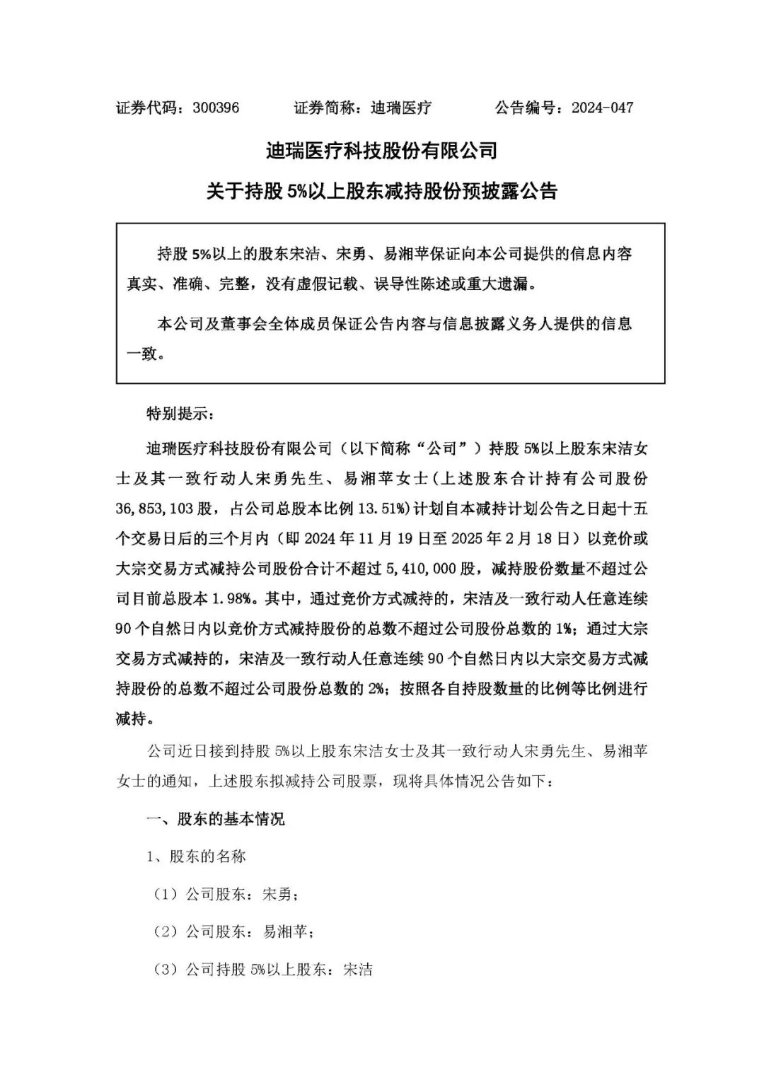
IVD上市企业,股东再大额减持

2024-10-28 15:23| 编辑: 鹏哥| 查看: 1346| 评论: 0|来源: 迪瑞医疗、IVD资讯

摘要: 计划自本减持计划公告之日起十五个交易日后的三个月内

迪瑞医疗10月27日公告,持股5%以上股东宋洁女士及其一致行动人宋勇先生、易湘苹女士(上述股东合计持有公司股份36,853,103 股,占公司总股本比例 13.51%)计划自本减持计划公告之日起十五个交易日后的三个月内(即 2024 年 11 月 19 日至 2025 年2 月18 日)以竞价或大宗交易方式减持公司股份合计不超过5,410,000 股,减持股份数量不超过公司目前总股本1.98%。其中,通过竞价方式减持的,宋洁及一致行动人任意连续90个自然日内以竞价方式减持股份的总数不超过公司股份总数的1%;通过大宗交易方式减持的,宋洁及一致行动人任意连续 90 个自然日内以大宗交易方式减持股份的总数不超过公司股份总数的2%;按照各自持股数量的比例等比例进行减持。


图片


图片

图片

图片

图片

声明:
1、凡本网注明“来源:小桔灯网”的所有作品,均为本网合法拥有版权或有权使用的作品,转载需联系授权。
2、凡本网注明“来源:XXX(非小桔灯网)”的作品,均转载自其它媒体,转载目的在于传递更多信息,并不代表本网赞同其观点和对其真实性负责。其版权归原作者所有,如有侵权请联系删除。
3、所有再转载者需自行获得原作者授权并注明来源。

最新评论

关闭

官方推荐 上一条 /3 下一条

客服中心 搜索 洽谈合作
返回顶部