立即注册找回密码

QQ登录

只需一步,快速开始

微信登录

微信扫一扫,快速登录

搜索
小桔灯网 门户 资讯中心 企业动态 查看内容

IVD上市公司4名高管涉嫌诈骗,被刑事拘留

2024-10-28 15:09| 编辑: 鹏哥| 查看: 1379| 评论: 0|来源: 体外诊断观察整理

摘要: 此次涉案的薛愉玮、何俊彦是近年才与睿昂基因有交集。
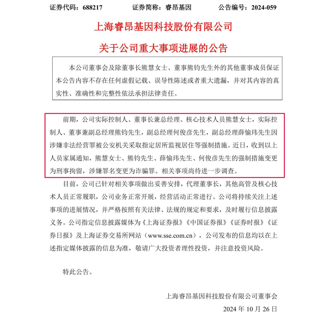
10月25日晚,睿昂基因发布关于公司重大事项进展的公告。公司高管强制措施变更为刑事拘留,涉嫌罪名变更为诈骗罪。
图片



公开资料显示,睿昂基因2012年成立,2021年5月在上交所科创板上市,主营业务为体外诊断产品(包括检测仪器及检测试剂)的研发、生产、销售及科研、检测服务,主要为血液病(白血病、淋巴瘤)、实体瘤(肺癌、结直肠癌、黑色素瘤等)和传染病(乙型肝炎、风疹、单纯疱疹等)患者提供基因及抗原的精准检测,为疾病诊断、风险评估、疾病分型、靶向药物选择和疗效监测等个体化治疗方案的制定提供依据。


今年7月22日晚间,睿昂基因突发公告称,该公司实际控制人、董事长兼总经理熊慧和实际控制人、董事兼副总经理熊钧以及副总经理薛愉玮因涉嫌非法经营被公安机关采取指定居所监视居住措施,副总经理何俊彦涉嫌非法经营被公安机关采取刑事拘留措施。


7月22日,睿昂基因紧急召开第二届董事会第二十五次会议,审议通过《关于推举高尚先先生代行公司法定代表人、董事长、总经理职责的议案》,同意由公司实际控制人、董事高尚先代行公司法定代表人、董事长、总经理职责。


值得注意的是,两位涉嫌非法经营的实控人熊慧、熊钧为姐弟关系。熊慧为上海交通大学医学院内科学硕士、复旦大学微生物学博士,美国Burnham Institute for Medical Research博士后,曾成功开发国内首个应用于临床的基于一代测序平台的HBV耐药突变检测试剂盒,科研成绩突出。


截至2024年一季度,熊慧持有睿昂基因1017.64万股股票,持股比例达18.22%。睿昂基因另两位实控人分别为高尚先和高泽,高尚先和熊慧为夫妻关系,高泽系高尚先的儿子。不过,高泽亲生母亲并非熊慧。

而此次涉案的薛愉玮、何俊彦是近年才与睿昂基因有交集。何俊彦自2019年9月起在公司负责武汉思泰得、北京思泰得及上海思泰得筹建、日常管理及实验室项目推广销售工作,从2023年4月起任公司副总经理。这三家公司均为睿昂基因控股子公司,提供第三方医学检验实验室检测服务。薛愉玮则是于2023年6月起任睿昂基因副总经理,此前有过阿斯利康工作经验。


从睿昂基因的获批产品情况来看,该公司拥有非常多的首款获批产品、独家获批产品,是一家在肿瘤领域积淀深厚的公司,尤其是血液瘤。

例如,睿昂基因的白血病相关融合基因检测试剂盒,是国内首款获得国家药监局认证的用于白血病的分子诊断产品,它的获批时间是2012年9月。据企业年报,得益于前述产品的“第一证”优势,睿昂基因在白血病融合基因检测市场占据了三分之二以上的份额。


而在2022年3月,该公司的白血病相关15种融合基因检测试剂盒(荧光RT-PCR法)(商品名:佰睿达)获批。这一产品的优势在于,它所覆盖的融合基因数超过同类获批产品5倍,也是国内获批上市的白血病检测试剂盒中覆盖融合基因种类最多产品。这也能帮助该公司继续在白血病分子诊断行业领跑。

从业务上看,近年制药行业就出现过篡改肿瘤患者基因检测结果骗取医保基金的诈骗事件,此次上述人员被查或许也是因为存在类似事件。

声明:
1、凡本网注明“来源:小桔灯网”的所有作品,均为本网合法拥有版权或有权使用的作品,转载需联系授权。
2、凡本网注明“来源:XXX(非小桔灯网)”的作品,均转载自其它媒体,转载目的在于传递更多信息,并不代表本网赞同其观点和对其真实性负责。其版权归原作者所有,如有侵权请联系删除。
3、所有再转载者需自行获得原作者授权并注明来源。

最新评论

关闭

官方推荐 上一条 /3 下一条

客服中心 搜索 洽谈合作
返回顶部