立即注册找回密码

QQ登录

只需一步,快速开始

微信登录

微信扫一扫,快速登录

搜索
小桔灯网 门户 资讯中心 企业动态 查看内容

安图,获7000万元和解款!

2024-10-11 16:48| 编辑: 沙糖桔| 查看: 1531| 评论: 0|来源: IVD资讯

摘要: 经友好协商,双方已达成和解并签署《和解协议》。


整理自安图生物


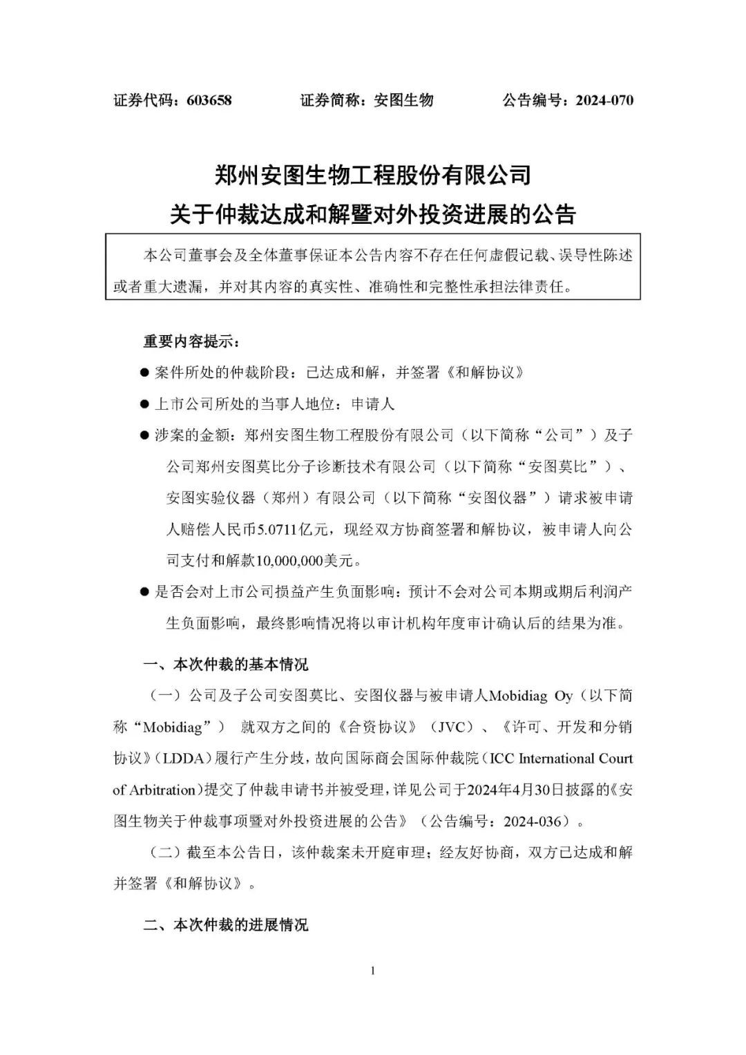
安图生物10月10日公告,公司及子公司安图莫比、安图仪器与被申请人Mobidiag Oy 就双方之间的《合资协议》(JVC)、《许可、开发和分销
协议》(LDDA)履行产生分歧,故向国际商会国际仲裁院(ICC International Court
of Arbitration)提交了仲裁申请书并被受理,经友好协商,双方已达成和解并签署《和解协议》。


具体为:


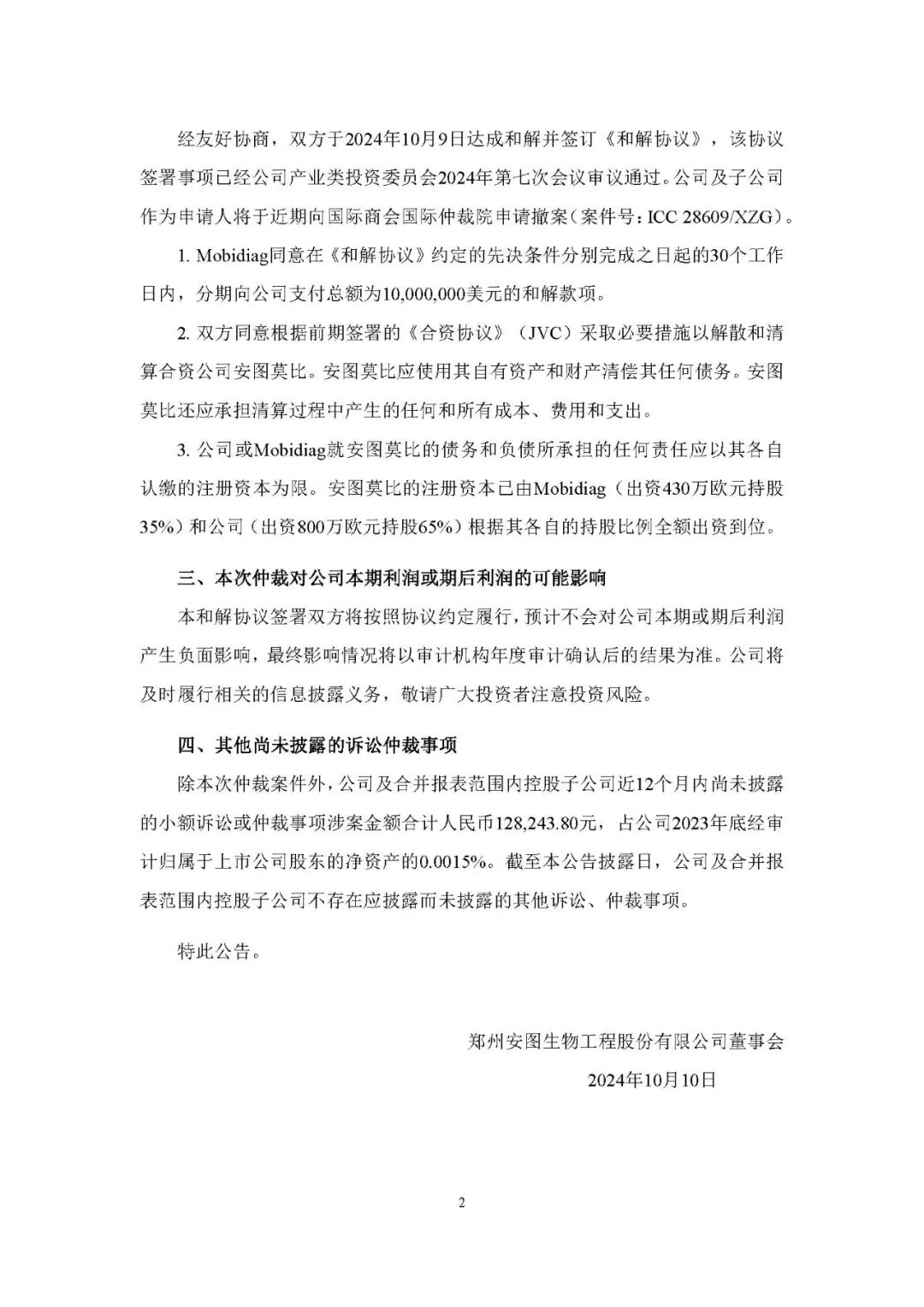
1、Mobidiag同意在《和解协议》约定的先决条件分别完成之日起的30个工作日内,分期向公司支付总额为10,000,000美元(约7000万元人民币)的和解款项。


2. 双方同意根据前期签署的《合资协议》(JVC)采取必要措施以解散和清算合资公司安图莫比。安图莫比应使用其自有资产和财产清偿其任何债务。安图莫比还应承担清算过程中产生的任何和所有成本、费用和支出。 


3. 公司或Mobidiag就安图莫比的债务和负债所承担的任何责任应以其各自认缴的注册资本为限。安图莫比的注册资本已由Mobidiag(出资430万欧元持股35%)和公司(出资800万欧元持股65%)根据其各自的持股比例全额出资到位。


事件背景:


2018年12月15日,安图生物与Mobidiag Oy签署投资《合资合同》
(JVC),共同出资在中国设立合资公司安图莫比分子诊断公司,其中安图生物以货币出资800万欧元持股65%,Mobidiag
以货币出资430万欧元持股35%。


2019年5月17日Mobidiag与安图莫比签署《许可、开发和分销协议》(LDDA),
Mobidiag授予安图莫比在约定区域内商业化初始产品的权利。


2021年2月9日,
Mobidiag与公司全资子公司安图仪器签署《生产协议》(CMA),约定安图仪器将为Mobidiag生产Novodiag®仪器。 


2021年11月10日,Mobidiag以电子邮件形式发出单方终止上述协议的通知。终止的理由为:安图莫比在未获得Mobidiag的事先同意的情况下进行了引物技术研发并申请专利;向安图生物披露了Mobidiag的涉密技术信息,违反了与其签署的LDDA的约定。 


公司不认可上述Mobidiag终止行为的效力及终止理由。后经各方沟通无果,
安图生物、安图莫比以及安图仪器于2024年4月23日以Mobidiag为被申请人,向国际商会国际仲裁院提起仲裁申请,请求被申请人赔偿人民币5.0711亿元,并于2024年4月26日收到国际商会国际仲裁院下发的受理确认书。








声明:
1、凡本网注明“来源:小桔灯网”的所有作品,均为本网合法拥有版权或有权使用的作品,转载需联系授权。
2、凡本网注明“来源:XXX(非小桔灯网)”的作品,均转载自其它媒体,转载目的在于传递更多信息,并不代表本网赞同其观点和对其真实性负责。其版权归原作者所有,如有侵权请联系删除。
3、所有再转载者需自行获得原作者授权并注明来源。

最新评论

关闭

官方推荐 上一条 /3 下一条

客服中心 搜索 洽谈合作
返回顶部