2023年10月9日,山西省人民政府举行推进以县城为重要载体的新型城镇化建设专场新闻发布会(第十五场),提出2025年底实现50家医院升三级。2023年10月7日,重庆市卫健委发布《关于公布重庆市区县域医疗卫生次中心创建单位名单的通知》,确定61个乡镇卫生院为重庆市区县域医疗卫生次中心创建单位。# 山西省人民政府推进以县城为重要载体的新型城镇化建设

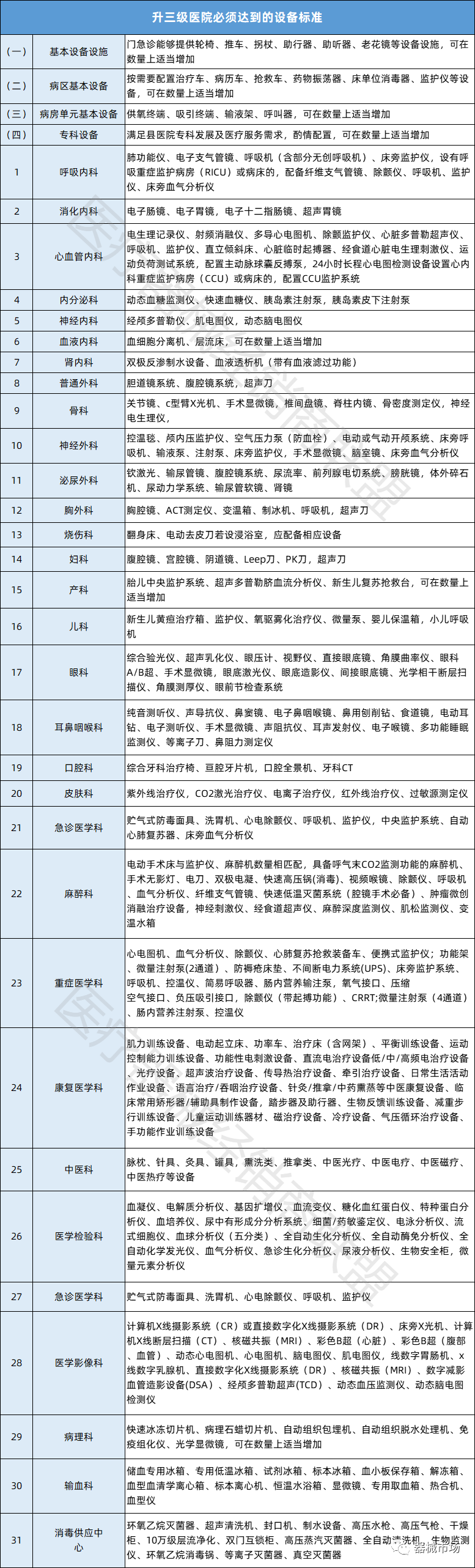
#01 五十家医院升三级,急需配齐升级标准相关医疗设备县级医院:制定并实施县级医疗卫生机构能力提升三年行动计划,到2025年底,实现37个县级综合医院、10个县级中医医院、3个县级妇幼保健院达到三级医院医疗服务能力水平。基层卫生:计划在3年内完成200个中心乡镇卫生院建设。持续开展“优质服务基层行”和社区医院建设,2023年将达到能力标准的机构比例提高到60%左右。全面加强村卫生室基础设施设备和人员药械配备,提升村卫生室综合能力。#02 医院升级热潮不断
此前,国家卫健委印发《“千县工程”县医院综合能力提升工作方案(2021-2025年)》提出明确目标:1233家县医院成为首批“千县工程”示范单位,800多个县(市、区)试点已成功建设紧密型县域医共体,2025年全国至少有1000家县级医疗机构达到三级医疗机构服务水平。
国家发改委、卫健委在《“十四五”优质高效医疗卫生服务体系建设实施方案》中也要求,服务人口超过100万的县,要有达到城市三级医院硬件设施和服务能力的县级医院。 财政方面,县级医院提标扩能项目单个项目,中央预算内投资补助额度最高5000万元。
对于全国17294家县医院来说,配齐升三级医疗机构的相关医疗设备是升级的刚需。对于药械企业和经销商来说,新一轮设备配置盛宴即将开始!
# 确定61个乡镇卫生院为重庆市区县域医疗卫生次中心创建单位

重庆市卫生健康委员会在《关于公布重庆市区县域医疗卫生次中心创建单位名单的通知》中明确表示,为创建区县域医疗卫生次中心的61个乡镇卫生院积极筹措配套资金,投入科室建设、医疗设备配置等方面,确保2025年前高标准完成建设任务。 除此之外,结合本地实际需要,对未纳入本次名单和前期规划创建的单位,自筹资金创建区县域医疗卫生中心;鼓励主城区自行筹资,推进社区医院创建。
2022年12月7日,国家卫健委在《对十三届全国人大五次会议第6152号建议的答复》中便指出:2021年,国家卫健委提出选建一批中心卫生院,向县级医院医疗服务能力看齐,逐步建成县域医疗卫生次中心。2023年2月,中共中央办公厅、国务院印发的《关于进一步深化改革促进乡村医疗卫生体系健康发展的意见》中再次强调:重点支持建设一批能力较强、具有一定辐射和带动作用的中心乡镇卫生院。常住人口较多、区域面积较大、县城不在县域中心、县级医院服务覆盖能力不足的县,可以在县城之外选建1至2个中心乡镇卫生院,使其基本达到县级医院服务水平。2023年3月20日,贵州省卫健委在《关于组织开展第二批县域医疗次中心建设项目工作的通知》中提出:2023年将在全省建设50个县域医疗次中心,于11月底前全部建设完成。2023年1月15日,四川省发布的2023政府工作报告中明确指出:2023年按照二级综合医院标准建成县域医疗次中心100个,2025年共计建成400个左右。 2023年1月28日,湖南省人民政府发布《湖南省2023政府工作报告》,宣布要持续推动优质医疗资源下沉,建设一批县域医疗次中心。除此之外,浙江、四川、江苏、贵州、安徽和山东潍坊等地出台开展县域医疗卫生次中心建设有关文件,明确了建设标准,加大了政府投入。贵州省拨款省级财政补贴500万元到每个县域医疗次中心项目;安徽芜湖市按照400万元为每个县域医疗次中心下拨经费;四川广元市为6个卫生院县域医疗卫生次中心建设安排资金3880万元,平均单个补贴646万元;广东省为47家中心卫生院每家平均投资1.8亿元......医院升级!设备升级!随之带来的巨大医疗设备配置需求将利好所有医疗器械厂家、经销商!
|