立即注册找回密码

QQ登录

只需一步,快速开始

微信登录

微信扫一扫,快速登录

搜索
小桔灯网 门户 资讯中心 检验前沿 查看内容

灵敏度83.7%,特异性100%!韩国科研团队开发新型膀胱癌早筛工具 ... ...

2023-7-4 09:16| 编辑: mango524| 查看: 2260| 评论: 0|来源: 早筛网|作者:HY

摘要: 一种可准确诊断膀胱癌的检测方法,该方法检测膀胱癌的灵敏度可达83.7%,特异性可达100%




来源:早筛网    作者:HY


早筛网讯:韩国延世大学化学系联合梨花女子大学首尔医院泌尿外科及液体活检企业IMBdx的科研团队开发了一种可准确诊断膀胱癌的检测方法,该方法检测膀胱癌的灵敏度可达83.7%,特异性可达100%,有望优化目前膀胱癌的诊疗格局,减少不必要的膀胱镜检查,助力膀胱癌的早筛早诊。近日,相关研究以“Accurate Detection of Urothelial Bladder Cancer Using T argeted Deep Sequencing of Urine DNA”为题发表于期刊《Cancers》。


DOI: 10.3390/cancers15102868


长期以来,膀胱癌患者面临潜伏期长、确诊晚、易复发、治疗手段有限等困境。血尿是膀胱癌早期的常见症状,80%~90%的膀胱癌患者都会出现血尿症状,但仅有10%~22%的血尿患者被诊断为膀胱癌。


而血尿患者通常需接受侵入性膀胱镜检查以明确膀胱癌诊断,这一侵入性有创检查会让人十分不适,且其检查准确率很大程度上取决于操作者的技能水平,因此患者的依从率很低。临床亟需一种无创、精准的诊疗手段,以实现早期诊断膀胱癌的目标。


为解决这一诊疗难题,科研团队已经开发了几种基于尿液的非侵入性检测,以补充侵入性膀胱镜检查的诊断方法,例如UroVysion、uCyt+ 、 NMP22等诊疗模型,但这些方法检测膀胱癌的准确性较差,灵敏度在56%~83%之间,特异性在64%~88%之间。


 Patient information and study design


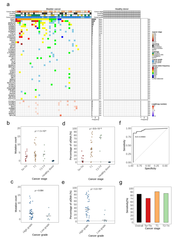
韩国延世大学的科研人员们发现:对尿液中的DNA进行靶向深度测序,可检测基因组突变,能实现膀胱癌的早期诊断和基因分型。基于此,研究人员开发了一种基于尿液的膀胱癌早筛检测——uAL100,可在无匹配肿瘤信息的情况下准确检测膀胱癌的基因驱动突变情况,达到早期筛查膀胱癌的目的。


研究团队前瞻性地收集了64名受试者的组织样本及尿液样本,其中43名受试者为膀胱癌患者,21名受试者为健康捐献者(良性泌尿系统疾病患者),这些受试者因良/恶性泌尿系统疾病需接受膀胱镜检查。


Results of utDNA detection without tumor samples.


随后,研究人员利用uAL100诊断工具对这些样本进行验证,结果表明,该诊断工具的性能良好,灵敏度可达83.7%,特异性可达100%,相比起市面上同类型基于尿液的膀胱癌诊断工具更为可靠,可辅助临床医生做出临床决策。


对于这一可喜的研究结果,研究团队成员表示:他们并不期望uAL100诊断工具完全取代膀胱镜检查这一诊断金标准,但他们认为,借助uAL100诊断工具,临床医生可识别出那些真正需要进行膀胱镜检查的血尿患者,减少膀胱癌诊疗工作中的过度诊治,提高膀胱癌诊断的效率。


据悉,该项研究得到了韩国国家研究基因会 (NRF) 及韩国政府的支持。


声明:
1、凡本网注明“来源:小桔灯网”的所有作品,均为本网合法拥有版权或有权使用的作品,转载需联系授权。
2、凡本网注明“来源:XXX(非小桔灯网)”的作品,均转载自其它媒体,转载目的在于传递更多信息,并不代表本网赞同其观点和对其真实性负责。其版权归原作者所有,如有侵权请联系删除。
3、所有再转载者需自行获得原作者授权并注明来源。

最新评论

关闭

官方推荐 上一条 /3 下一条

客服中心 搜索 洽谈合作
返回顶部