立即注册找回密码

QQ登录

只需一步,快速开始

微信登录

微信扫一扫,快速登录

搜索
小桔灯网 门户 资讯中心 医学关注 查看内容

东京大学团队用抗PD-1抗体,改善非酒精性脂肪性肝炎发病机制

2022-12-28 17:21| 编辑: 沙糖桔| 查看: 5117| 评论: 0|来源: DeepTech深科技

摘要: 并证明了抗 PD-L1 抗体等药物对于生物机体抗衰老具有良好的效果。


PD-L1(ProgrammedDeath-Ligand1)是生物体内的一种跨膜蛋白,被命名为细胞程序性死亡配体1,在生物体内能够与细胞程序性死亡受体1(PD-1,ProgrammedDeath1)结合,抑制机体免疫。


同时,使 T 淋巴细胞内的细胞毒性 T 淋巴细胞(CD 8+T 细胞)的增生能力和活化 PD-L1 能力下降。因此,PD-L1 与 PD-1 又被戏称为细胞内的“免疫检查点”。


生物体内的衰老细胞会随着年龄的增长在体内迅速堆积,导至器官组织内稳态失衡并异质性表达出 PD-L1。这会引发各种与年龄相关的疾病。


然而,人们却对衰老细胞堆积背后的分子机制、以及衰老细胞之中改善衰老过程的潜在靶点了解甚少。


近日,日本东京大学医学科学研究所中西诚(Makoto Nakanishi)教授和团队通过阻断细胞中 PD-L1-PD-1,可以减少衰老细胞中 PD-L1 的表达,并证明了抗 PD-L1 抗体等药物对于生物机体抗衰老具有良好的效果。


(来源:Nature)相关论文以《阻断 PD-L1-PD-1 可以治疗衰老》为题,发表在 Nature 上。


01

不同年龄段小鼠 PD-L1 阳性衰老细胞数量的变化





为了研究 PD-L1+ 细胞数量的变化,研究人员用 p 16-creERT 2-tdTomato 小鼠模型探究了 PD-L1 在衰老细胞中的表达,对不同年龄段小鼠细胞进行了可视化观察。


图 | 衰老小鼠细胞中表达 PD-L1 更多

(来源:Nature)


在此过程中,研究者分别检测了不同年龄段小鼠细胞表达 PD-L1 的数量。结果显示,24-26 月龄小鼠细胞中表达 PD-L1 的细胞数量明显大于 2 月龄的年轻组。并且老年小鼠 PD-L1+ 细胞数量也在肝脏和肾脏中有所增加。


接下来,研究者对这些细胞进行了脉冲标记,并在 2.5 月龄的小鼠细胞内注射了抗肿瘤药,然后,对 3、6 和 9 月龄小鼠实施安乐死。


体内动力学结果也表明,在肺、肝、肾中,9 月龄组的 PD-L1+ 细胞比例高于 3 月龄组和 6 月龄组的细胞比例,这表明随着小鼠年龄的增长,PD-L1+ 衰老细胞呈现不断积累的趋势。


论文提到,由于与衰老相关的转录调控因子发生改变,PD-L1+ 衰老细胞的数量也会变化;PD-L1+ 衰老细胞中相关蛋白酶也会随之改变,体现为 PD-L1 的降解量变少。


02

PD-1 单克隆抗体能够治疗衰老导至的相关疾病





PD-1 免疫治疗是否能显著减少衰老细胞,从而治疗衰老与衰老导至的相关疾病呢?


图 | 抗 PD-1 单克隆抗体显著减少衰老细胞

(来源:Nature)


在过去十年间,抗 PD-1 或 PD-L1 单克隆抗体疗法促进癌症免疫治疗取得了实质性进展。该类抗体作为“免疫检查点”抑制剂,能够阻断 PD-L1 与 PD-1 的结合,从而使免疫系统能够发现并杀死肿瘤细胞。


研究人员发现,衰老小鼠会表现出运动能力下降等现象,被注射抗 PD-1 单克隆抗体后,老龄(17.5 个月)野生型小鼠的力量和运动技能明显改善,而在幼龄(3 个月)小鼠中未观察到这些效果。


图 | 抗 PD-1 单克隆抗体能够显著改善衰老小鼠表型

(来源:Nature)


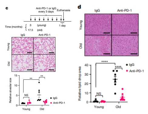
另一项研究进一步表明,衰老细胞会诱发机体患非酒精性脂肪性肝炎,而抗 PD-1 单克隆抗体能够治疗该种疾病。


在实验过程中,研究人员给小鼠喂食缺乏胆碱与高脂肪的饮食,诱导非酒精性脂肪性肝炎的出现。


与正常饲料喂养的小鼠相比,喂食特殊饮食的小鼠会表现出肝脏脂滴和纤维化增加,体内转氨酶等含量升高。这些现象都表明已成功诱导小鼠发病。


图 | 抗 PD-1 单克隆抗体与衰老细胞裂解药物 ABT 263 效果相近

(来源:Nature)


实验结果显示,抗 PD-1 单克隆抗体组和衰老细胞裂解药物 ABT 263 组都成功改善了非酒精性脂肪性肝炎的发病机制。还进一步显示出,与衰老细胞裂解药物 ABT 263 组相比,抗 PD-1 单克隆抗体组在改善肝脏脂肪变性方面有所助益。


图 | 给药后的体重和血清总胆固醇水平

(来源:Nature)


此外,体重和血清总胆固醇水平显示出类似的趋势,表明清除 PD-L1+ 衰老细胞可能增加肝脏的低密度脂蛋白分泌,减少非酒精性脂肪性肝炎发病过程中的脂质积累。


值得注意的是,除肝纤维化外,抗 PD-1 单克隆抗体和培西达替尼(PLX 3397)药物的联合治疗也能够改善非酒精性脂肪性肝炎的发病。


在临床使用此种方法的时候,为规避免疫治疗过程中可能出现的风险,研究者需要在免疫治疗衰老的过程中对相关方案进行优化,例如增强患者体内的免疫平衡性与对急性炎症的耐受性,并提升组织自我修复的速度。


此外,需要针对患者体内的生理变化及时减少给药剂量和频率,从而减轻衰老细胞减少过程中可能产生的不良反应。


参考资料:

1.Teh-Wei Wang,Yoshikazu Johmura,Narumi Suzuki,Satotaka Omori,et.al(2022). Blocking PD-L1–PD-1 improves senescence surveillance and ageing phenotypes. Nature.https://doi.org/10.1038/s41586-022-05388-4

声明:
1、凡本网注明“来源:小桔灯网”的所有作品,均为本网合法拥有版权或有权使用的作品,转载需联系授权。
2、凡本网注明“来源:XXX(非小桔灯网)”的作品,均转载自其它媒体,转载目的在于传递更多信息,并不代表本网赞同其观点和对其真实性负责。其版权归原作者所有,如有侵权请联系删除。
3、所有再转载者需自行获得原作者授权并注明来源。

最新评论

关闭

官方推荐 上一条 /3 下一条

客服中心 搜索 洽谈合作
返回顶部