立即注册找回密码

QQ登录

只需一步,快速开始

微信登录

微信扫一扫,快速登录

搜索
小桔灯网 门户 资讯中心 国内新闻 查看内容

重磅丨LDT上海试点来了!

2022-10-11 10:00| 编辑: 沙糖桔| 查看: 5011| 评论: 0|来源: MIR医学仪器与试剂

摘要: 公立医院高质量发展的上海版试点工作通知来了。


公立医院高质量发展的上海版试点工作通知来了。

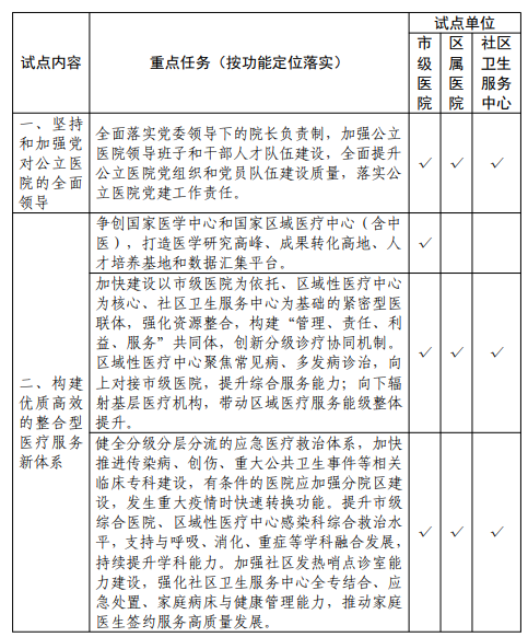
10月9日,上海市深化医药卫生体制改革领导小组办公室印发《开展上海市公立医院高质量发展试点工作的通知》。通知提出,在各区及办医主体推荐基础上,市卫生健康委(市医改办)会同有关部门遴选确定40家改革意识强、创新劲头足、学科基础扎实、提升空间大的公立医疗机构为本市公立医院高质量发展试点单位;同时,确定20家公立医院为辅导类试点单位参照实施。试点工作自本通知印发之日起启动,为期5年。

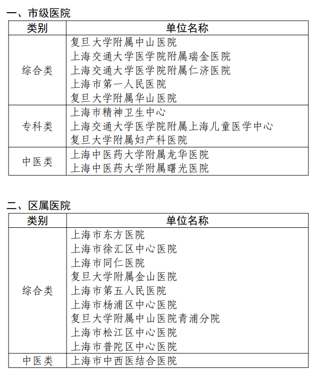
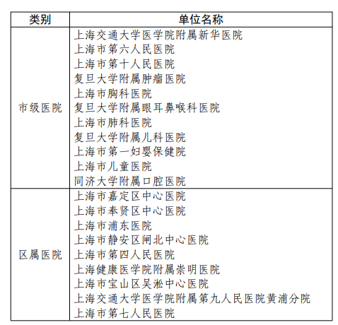
小编发现,在试点医院中,涵盖了综合类、专科类、中医类,既包括市级医院、区级医院,也有社区卫生服务中心。复旦大学中山医院、复旦大学华山医院、上海交通大学医学院附属瑞金医院等多个顶级医院均在列。

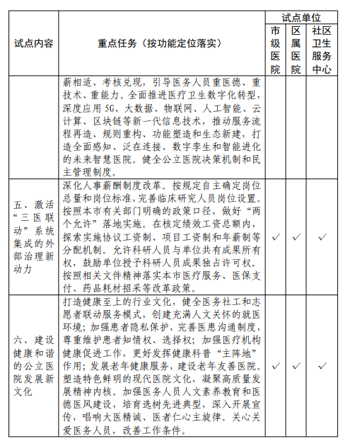
而在试点重点任务方面,通知提出,要健全分级分层分流的应急医疗体系,加快推进传染病、重大公共卫生事件等相关临床专科建设,有条件的医院应加强分院区建设,发生重大疫情时快速转换功能;提升市级综合医院、区域医疗中心感染科综合就职水平,支持与呼吸、消化、重症等学科融合发展;加强社区发热哨所诊室能力建设。

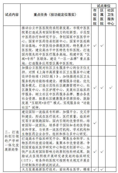
针对产学研一体化方面,明确指出,鼓励有条件的医院开展自行研制体外诊断试剂试点;大力发展高新医疗技术,面向再生医学、精准医学、脑机融合等前言领域尖端科学问题,鼓励药品、医疗器械和设备等研发的医工结合、产医融合。

上海市公立医院高质量发展试点单位名单

上海市公立医院高质量发展辅导类试点单位名单

试点单位推进公立医院高质量发展重点任务

资料来源:上海市卫健委


声明:
1、凡本网注明“来源:小桔灯网”的所有作品,均为本网合法拥有版权或有权使用的作品,转载需联系授权。
2、凡本网注明“来源:XXX(非小桔灯网)”的作品,均转载自其它媒体,转载目的在于传递更多信息,并不代表本网赞同其观点和对其真实性负责。其版权归原作者所有,如有侵权请联系删除。
3、所有再转载者需自行获得原作者授权并注明来源。

最新评论

关闭

官方推荐 上一条 /3 下一条

客服中心 搜索 洽谈合作
返回顶部