立即注册找回密码

QQ登录

只需一步,快速开始

微信登录

微信扫一扫,快速登录

搜索
小桔灯网 门户 资讯中心 政府动态 查看内容

重磅!政府采购中,中小企业占比不低于45%!一大批IVD企业落地“专精特新”!

2022-5-25 15:18| 编辑: 沙糖桔| 查看: 2530| 评论: 0|来源: 体外诊断价值圈

摘要: 在国家的支持下,坚信“小巨人”IVD企业发挥示范带动作用,继续深耕IVD技术领域,持续高质量创新发展!


材料:山东省财政厅、CACLP体外诊断资讯


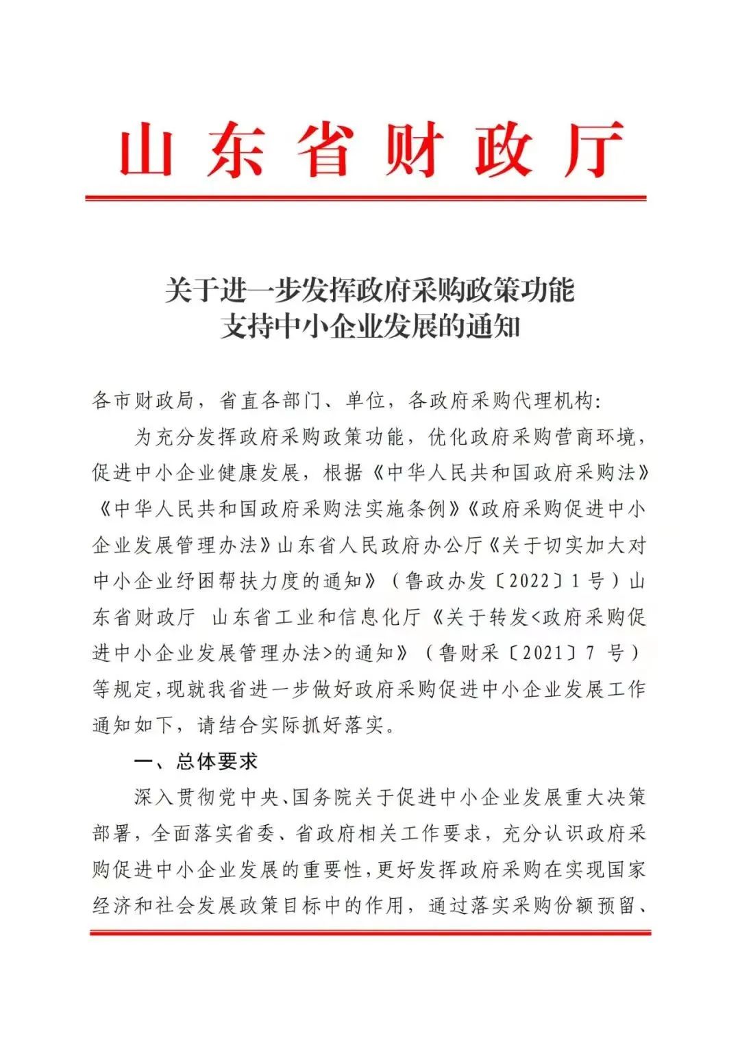
近日,山东省财政厅印发了《关于进一步发挥政府采购政策功能支持中小企业发展的通知》(以下简称《通知》)受到了中小企业广泛关注。


《通知》要求提高预留份额,加大倾斜力度。



其中在预留份额方面,《通知》明确指出,超过200万元的货物和服务采购项目、超过400万元的工程采购项目中适宜由中小企业提供的,应当预留该部分采购项目预算总额的45%以上专门面向中小企业采购,其中货物和服务项目预留给小微企业的比例不低于70%,工程项目预留给小微企业的比例不低于60%。


以下为通知原文:


☟左右滑动查看更多


近年来,国家对中小企业的支持力度不断加大,尤其是有技术、有质量、专注于某一细分领域的企业政策福利也越来越多,IVD行业近两年也出现了一大批国家级“专精特新”中小企业。


此前,财政部、工业和信息化部联合印发《关于支持“专精特新”中小企业高质量发展的通知》,支持“专精特新”中小企业高质量发展。


根据《通知》,中央财政中小企业发展专项资金将安排100亿元以上奖补资金,分三批(每批不超过三年)支持1000余家国家级专精特新“小巨人”企业加大创新投入,推进工业“四基”领域或制造强国战略明确的十大重点产业领域“补短板”,与产业链上下游协作配套。


财政部 

工业和信息化部

关于支持“专精特新”中小企业高质量发展的通知



财建〔2021〕2号


随着政策的不断落地,截止目前,已有三批次数十家体外诊断企业入选


2022年,5月16日,工业和信息化部公示了第三批第一年建议支持的国家级专精特新"小巨人”企业名单。



此次第三批公示名单中,IVD企业有:


福州迈新生物技术开发有限公司、深圳市国赛生物技术有限公司、上海金标生物科技有限公司、成都瑞琦医疗科技有限责任公司、诺优达基因科技(北京)有限公司、北京安必奇生物科技有限公司、天津微纳芯科技有限公司等。


在此前公布支持的第一批、第二批第一年国家级专精特新“小巨人”企业名单中,华大吉比爱、捷诺生物、仁度生物、安旭生物、凯实生物、驼人贝斯特、禾信仪器、金域医学、沃文特生物、波生生物、致善生物、麦科田生物、普瑞赛思、爱康生物、吉因加医学、优迅医学、丹娜生物、博奥赛斯、奥普生物、生工生物、科华实验系统、诺唯赞生物、中翰盛泰、博科生物、帝迈生物、优利特医疗、天隆科技、鑫贝西生物等IVD相关企业入选。




IVD企业是中小企业不可或缺的力量,尤其是新冠疫情期间,IVD企业更是承担了疫情防控重责,捐款捐物,负重前行。国家级专精特新“小巨人”IVD企业更是体现了IVD企业创新能力强、市场占有率高、掌握关键核心技术、质量效益优的创新发展优势。在国家的支持下,坚信“小巨人”IVD企业发挥示范带动作用,继续深耕IVD技术领域,持续高质量创新发展!



声明:
1、凡本网注明“来源:小桔灯网”的所有作品,均为本网合法拥有版权或有权使用的作品,转载需联系授权。
2、凡本网注明“来源:XXX(非小桔灯网)”的作品,均转载自其它媒体,转载目的在于传递更多信息,并不代表本网赞同其观点和对其真实性负责。其版权归原作者所有,如有侵权请联系删除。
3、所有再转载者需自行获得原作者授权并注明来源。

最新评论

关闭

官方推荐 上一条 /3 下一条

客服中心 搜索 洽谈合作
返回顶部