立即注册找回密码

QQ登录

只需一步,快速开始

微信登录

微信扫一扫,快速登录

搜索
小桔灯网 门户 资讯中心 企业动态 查看内容

恭喜IVD原料商近岸蛋白IPO顺利过会!是否会成为下一个“大肉签”?

2022-4-30 00:11| 编辑: 小桔灯网| 查看: 3369| 评论: 0|来源: IVD原料网

摘要: 2022年4月29日,上海证券交易所科创板2022年第34次上市委员会会议召开,苏州近岸蛋白质科技股份有限公司(首发)获通过。作为生物医药、健康产业的基石产业,重组蛋白领域价值获得市场认可。目前,义翘神州、百普赛斯 ...

2022年4月29日,上海证券交易所科创板2022年第34次上市委员会会议召开,苏州近岸蛋白质科技股份有限公司(首发)获通过

作为生物医药、健康产业的基石产业,重组蛋白领域价值获得市场认可。目前,义翘神州、百普赛斯、近岸生物被称为国内蛋白试剂“三强”2021年,义翘神州以292.92元/股的发行价创造的神话,让大家关注到了这一细分领域。紧接着,创业板迎来重组蛋白领域另一家重磅企业的上市----百普赛斯。


今日,近岸蛋白顺利过会,上市指日可待,是否会成为资本市场的宠儿?本文将和大家一起看看他的基本面情况如何。


01

发行概况与公司主营



重组蛋白是运用基因工程和细胞工程等技术,获得的具有一定功能和活性的蛋白质。

招股书显示,近岸蛋白是一家专注于重组蛋白应用解决方案的高新技术企业,主营业务为靶点及因子类蛋白、重组抗体、酶及试剂的研发、生产、销售,并提供相关技术服务。公司还是医疗健康与生命科学领域的上游供应商,提供的产品与服务可应用于生物药、生命科学基础研究、体外诊断、mRNA疫苗药物、生命科学基础研究等领域。

目前,义翘神州、百普赛斯、近岸生物被称为国内蛋白试剂“三强”。太平洋证券在研报里曾统计,中国的蛋白试剂市场整体分散,R&D和PeproTech等两家外企分别占20%、16%份额;国产最高的三家,包括义翘神州、百普赛斯、近岸生物等合计份额为11%。其中,义翘神州、百普赛斯均已上市。


近岸蛋白此次拟募集资金15.00亿元,其中,8.05亿元用于诊断核心原料及创新诊断试剂产业化项目,5.24亿元用于研发中心建设项目,1.71亿元用于补充流动资金。


02

营业收入


2018年至2021年,近岸蛋白营业收入分别为2600.46万元、3598.32万元、1.80亿元、3.42亿元。

数据可见,近岸蛋白2018年至2021年营业收入合计为5.84亿元

2018年至2021年,近岸蛋白净利润分别为-1238.25万元、-849.83万元、8304.63万元、1.49亿元。

2022年1-3月,近岸蛋白营业收入为8830.54万元,同比增长54.27%;净利润为3901.06万元,同比增长63.03%。

近岸蛋白预计2022年1-6月营业收入为1.51亿元至1.67亿元,同比增长14.81%至27.40%;预计归属于母公司所有者的净利润为6571.93万元至7292.45万元,同比增长23.39%至36.92%;预计扣除非经常性损益后归属于母公司所有者的净利润为6575.27万元至7295.79万元,同比增长22.07%至35.45%。

公司预计2022年1-6月经营业绩较去年同期增长,主要系受新冠疫情持续发酵、mRNA疫苗行业发展迅速等因素影响,公司各项业务预计在2022年上半年呈现稳步增长。


03

市场地位


近岸蛋白招股书显示,我国重组蛋白行业起步较晚,从研发实力、质量控制和品牌影响力等方面来看,国内试剂生产企业和国际知名企业相比仍然具有较大差距,我国重组蛋白市场仍然主要由国外品牌占据。

根据Frost & Sullivan数据,2020年近岸蛋白、义翘神州、百普赛斯3家主要国产厂商已经占据国内市场20.30%的份额。


根据 Frost & Sullivan 数据,中国厂商的重组蛋白总销售由内销和出口两部分组成。按该总销售口径统计,2020年近岸蛋白的靶点及因子类蛋白产品总销售额约为8,240万人民币,在国产厂商中排名第三



根据Frost & Sullivan数据,2020年中国重组蛋白科研试剂市场仍然由进口品牌领跑,第一和第二名分别为R&D Systems和PeproTech,近岸蛋白占据了国内总体市场6.5%的份额,在中国重组蛋白科研试剂市场位列第四,在国内厂商中位列第二


国内重组蛋白科研试剂市场占有率方面,根据Frost & Sullivan预测数据,2021年国内重组蛋白科研试剂市场总规模约12.90亿元,近岸蛋白靶点及因子类蛋白实现销售收入为5300万元,占据了国内总体市场4.1%的市场份额。相较于2020年,公司靶点及因子类蛋白收入降低主要系新冠诊断抗原销售额降低,随着既往感染人群的增加以及新冠疫苗接种率的上升,新冠抗体检测的必要性下降而导至新冠诊断抗原的市场需求随之降低。

国内酶及试剂市场占有率方面,酶及试剂是生命科学领域重要的生物试剂之一,其下游应用范围非常广泛。不同领域使用的酶及试剂产品种类、相关性能差异较大,各个应用领域的优势厂家及品牌不一致。公司重点布局mRNA原料酶,在该领域占据国内市场领先地位。

国内诊断用抗体原料市场占有率方面,根据Frost & Sullivan数据,国内诊断用抗体原料行业在2020年的国内市场规模达到了34.6亿元。2021年至2025年,国内诊断用抗体市场规模预测分别为41.8亿元、49.7亿元、58.7亿元、68.6亿元和80.9亿元,复合增长率为18.5%。

2020年公司诊断抗体实现销售收入为0.57亿元,国内市场占有率约为1.65%;2021年公司诊断抗体实现销售收入为1.22亿元,国内市场占有率约为2.92%。其中,2020年及2021年,公司新冠诊断抗体实现收入0.54亿元及1.20亿元。

公司在IVD抗体原料市场的发展成长性较强,诊断用抗体原料市场占有率不高但公司相关产品的客户认可度高,主要客户包含了Abbott Diagnostics Korea,Inc.、艾康生物等诊断行业龙头企业,上述企业均取得了美国FDA紧急使用授权。


04

同行业上市公司业务、营业收入、毛利率比较



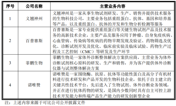
近岸蛋白同行业可比公司主要为义翘神州、百普赛斯、诺唯赞及菲鹏生物。与同行业可比上市公司比较情况如下:

(1)可比公司主营业务内容比较

公司是一家专注于重组蛋白应用解决方案的高新技术企业,主营业务为靶点及因子类蛋白、重组抗体、酶及试剂的研发、生产、销售,并提供相关技术服务。

(2)可比公司营业收入规模比较

报告期内,近岸蛋白与同行业可比公司主营业务收入比较如下:

报告期内,近岸蛋白实现主营业务收入 分别为2598.59万元、3557.43万元、1.80亿元、1.31亿元,不过还是低于同业的平均值


(3)可比公司主营业务毛利率比较

近岸蛋白主营业务毛利率可以用来判断公司产品及服务的竞争力和获利能力。报告期各期,公司主营业务毛利率分别为 67.16%、71.67%、89.32%及 86.47%,不过还是低于同业的平均值


05

核心技术


近岸蛋白是一家专注于重组蛋白应用解决方案的高新技术企业,其核心竞争优势在于蛋白质研发生产技术与应用技术紧密结合,产品定位准确结合应用需求,在技术层面、质量管理、市场运营等方面均具竞争优势。


近岸蛋白提供的产品与服务可应用于生物药、生命科学基础研究、体外诊断、mRNA 疫苗药物、生命科学基础研究等诸多领域。截至本招股书签署日,近岸蛋白已经推出了超过 7,700 种产品及服务项目,包括了 2,800 余种重组蛋白产品、30 余种重组抗体产品,400 余种酶及试剂产品、成功交付了 4,500 余项 CRO 服务项目


近岸蛋白深耕重组蛋白行业十余年,为包括亚洲、欧洲、美洲、大洋洲在内的数千家企业与科研机构提供优质的产品与服务。凭借在业界树立的良好口碑,与罗氏、恒瑞医药、沃森生物、艾博生物、雅培、万孚生物、明德生物等国内外知名企业建立了合作关系,助力全球生物医药企业和体外诊断企业的研发和生产。哈佛大学、斯坦福大学、杜克大学、美国国立卫生院、加州理工学院、南洋理工大学、中国科学院、清华大学、北京大学、复旦大学等众多高校和科研机构使用近岸蛋白产品作为试验试剂并据此发表诸多论文,相关产品获得了应用市场及科研机构的高度认可,产品及服务内容被上千篇SCI论文引用。


报告期内,近岸蛋白主要产品及服务均为自主研发,具体分类如下:


(1)靶点及因子类蛋白

靶点及因子类蛋白系利用基因重组、细胞工程、蛋白纯化等技术,通过基因重组表达生产获得。相较于天然提取的蛋白质,重组表达拥有纯度高、批间一致性好、生产过程稳定可控等优点。公司靶点及因子类蛋白产品广泛应用于药物研发、科学研究、细胞治疗、体外诊断等领域。


(2)重组抗体

重组抗体是通过抗体发现、基因重组、细胞工程、抗体纯化等技术,将编码抗体的基因序列组装到表达载体中,并通过宿主细胞表达生产获取的抗体。重组抗体具有序列明确、特异性强、种子稳定性好、批次差异小等优点。公司重组抗体类产品目前广泛应用于生物药、细胞治疗、诊断等领域。


(3)酶及试剂

近岸蛋白的酶及试剂广泛应用于如PCR、NGS、分子克隆和基因编辑等各类基础生命科学研究、mRNA疫苗药物的大规模生产、疾病核酸诊断等领域。


酶及试剂代表产品—mRNA原料酶

mRNA疫苗药物生产用酶的产品如BsaI限制性内切酶、 T7 RNA聚合酶 、牛痘病毒加帽酶、mRNACap 2'-O-甲基转移酶 、Poly(A)聚合酶(加尾酶) 、DNase Ⅰ、RNA酶抑制剂、无机焦磷酸酶。


(4)CRO服务

近岸蛋白CRO服务业务主要分为定制化技术服务和技术包转让,主要为生物领域相关科研院所、药企及疫苗生产企业提供研究用重组蛋白、抗体及mRNA等相关定制化服务,同时也可提供重组蛋白质大规模生产工艺开发及技术转移服务。为解决客户的多样化需求,依托先进的技术平台及丰富的蛋白/抗体设计和表达经验,为生物制药、诊断、疫苗行业客户提供全面的CRO服务。


06
发展展望


近岸蛋白立志成为生命科学领域产品与解决方案的供应者,推动了细胞治疗等领域原料质量体系的提升,以优秀的产品与服务助力生命科学领域发展。近岸蛋白将继续专注于技术创新和产品质量,不断拓展核心技术的应用领域,为客户提供更为卓越的产品与服务,助力我国打造本地化的生物科技产业供应链。同时,将持续推进国际化战略,继续布局和拓展海外业务,不遗余力地为全球生物科技产业的发展作出贡献。


未来三年,近岸蛋白将牢牢把握重组蛋白、酶、细胞因子、诊断原料等产品的研发生产及 CRO 服务行业的发展机遇,实施全面的技术提升计划,加强人才引进及设备更新,加大研发项目储备,完善营销体系建设,不断提升服务能力,提供高质量全方位的服务,巩固公司在行业内的市场地位,拓展客户群体,并进一步提高公司在国内外的市场份额。


资料来源:近岸蛋白招股书


声明:
1、凡本网注明“来源:小桔灯网”的所有作品,均为本网合法拥有版权或有权使用的作品,转载需联系授权。
2、凡本网注明“来源:XXX(非小桔灯网)”的作品,均转载自其它媒体,转载目的在于传递更多信息,并不代表本网赞同其观点和对其真实性负责。其版权归原作者所有,如有侵权请联系删除。
3、所有再转载者需自行获得原作者授权并注明来源。

最新评论

关闭

官方推荐 上一条 /3 下一条

客服中心 搜索 洽谈合作
返回顶部