立即注册找回密码

QQ登录

只需一步,快速开始

微信登录

微信扫一扫,快速登录

搜索
小桔灯网 门户 资讯中心 政府动态 查看内容

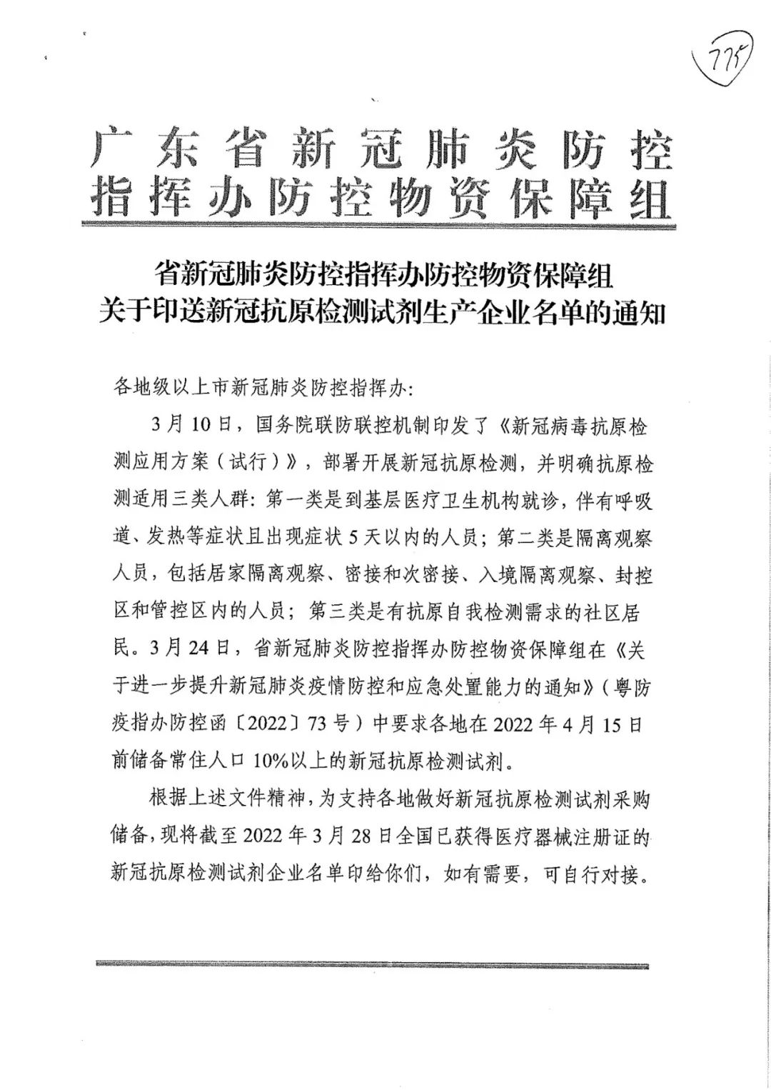
重磅!4月15日前储备常住人口10%以上抗原试剂!

2022-4-13 14:39| 编辑: 沙糖桔| 查看: 3184| 评论: 0|来源: 体外诊断价值圈

摘要: 《关于进一步提升新冠肺炎疫情防控和应急处置能力的通知》

广东省新冠肺炎防控指挥办防控物资保障组在《关于进一步提升新冠肺炎疫情防控和应急处置能力的通知》(粤防疫指办防控函〔2022]73号)中要求各地在2022年4月15日前储备常住人口10%以上的新冠抗原检测试剂。

已批准抗原试剂列表(数据更新至4月10日)



来源:省新冠肺炎防控指挥办防控物资保障组



声明:
1、凡本网注明“来源:小桔灯网”的所有作品,均为本网合法拥有版权或有权使用的作品,转载需联系授权。
2、凡本网注明“来源:XXX(非小桔灯网)”的作品,均转载自其它媒体,转载目的在于传递更多信息,并不代表本网赞同其观点和对其真实性负责。其版权归原作者所有,如有侵权请联系删除。
3、所有再转载者需自行获得原作者授权并注明来源。

最新评论

关闭

官方推荐 上一条 /3 下一条

客服中心 搜索 洽谈合作
返回顶部