立即注册找回密码

QQ登录

只需一步,快速开始

微信登录

微信扫一扫,快速登录

搜索
小桔灯网 门户 资讯中心 盘点时刻 查看内容

医疗并购位居全行业前三甲 器械交易案例增长最快

2014-8-16 23:46| 编辑: 小桔灯网| 查看: 1857| 评论: 0|来源: 生物谷

摘要: 中信建投证券日前发表了一篇关于并购的研究报告。该报告指出,2013年国内并购市场空前活跃,并购项目的数量和金额都达到了一个新的高峰,2013年因此被称为并购元年。2014年以来,并购浪潮继续高涨。根Wind统计,截至 ...

中信建投证券日前发表了一篇关于并购的研究报告。该报告指出,2013年国内并购市场空前活跃,并购项目的数量和金额都达到了一个新的高峰,2013年因此被称为并购元年。2014年以来,并购浪潮继续高涨。根Wind统计,截至2014年7月底,国内(不限于A股市场)已经完成的并购交易数目是1017起,交易总金额4102亿元,完成的并购交易项目数量已经突破2013全年总量。

2014081413163601.png

并购重组正在发挥着促进经济转型和产业升级的重要作用。中信建投证券的报告表示,从并购案例的行业分布来看,信息技术、医疗保健、房地产并购交易数量位居全部行业的前三甲。

随着我国人口老龄化的加速,医药行业的需求将持续加大,药品市场将继续保持稳定增长,而医疗器械、医疗服务业、养老产业等健康服务产业所涵盖的各个细分子行业则未来成长空间巨大。在医改相关政策的推动下,我国医药行业孕育着诸多投资机会,因而受到资本市场的热捧,行业并购风起云涌。

根据不完全统计,2014年前7个月,国内医药行业并购已经达到181起,其中,制药行业113起,医疗保健设备与服务68起。从细分子行业来看,医疗器械行业的并购交易案例增长最快,成为并购的多发地带。

新颁布的《医疗器械监督管理条例》于今年6月1日起施行。该条例进一步明确对医疗器械行业从注册、备案,到生产、经营、使用各个环节加强管理和监督。业内人士认为,该条例的实施将推动我国医疗器械行业加速整合,大批不达标的中小企业将面临淘汰。在行业变革、调整时期,并购重组不可避免。

2014081413165668.png

中信建投证券的报告称,今年A股市场医疗器械行业的并购大致有以下三种类型。

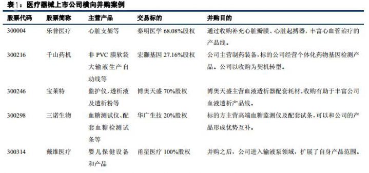
一是实力雄厚的医疗器械上市公司借助横向并购做大做强主业。拥有单一产品结构的医疗器械企业,在招标中不占优势。扩展业务领域和丰富产品线,就成为了很多医疗器械企业并购的最主要目的。此类比较典型的代表公司是乐普医疗、宝莱特、戴维医疗等。

2014081413171191.png

二是以制药、医药流通为主业的上市公司向医疗器械领域拓展,向综合型医药公司方向发展。复星医药就是典型的通过并购发展成为覆盖医药工业、商业、医疗服务全医药产业链的投资控股型综合医药龙头企业。目前医疗器械已经成为复星医药第三大主业,医疗服务虽然目前占比低,但增长势头非常迅猛。

总体水平而言,在医药板块中,医疗器械行业比制药、医药流通行业具有更高的成长性,这使得器械企业成为药企理想的并购标的。医药制造企业通过并购,实现向医疗器械领域的拓展,形成“医药、医疗器械”双主业格局。此类代表性的公司是科华生物、亚宝药业等。医药流通企业进军医疗器械行业的例子也是屡见不鲜,流通企业的优势在于,可以利用现有的销售渠道来扩大医疗器械的销售,有代表性的公司是瑞康医药、上海医药等。

2014081413172838.png

三是非医药行业上市公司看好医疗器械的发展前景跨界并购。东软集团是系统集成、软件服务龙头企业,利用其IT背景优势,向智慧医疗领域等新兴领域拓展。收购东软飞利浦 25%股权,是东软集团布局医疗板块的又一重要举措。奋达科技收购光聚通讯10%股权之后,开始涉足移动医疗领域。

2014081413174885.png

此外,在国家鼓励社会资本办医的政策利好下,上市公司开始热衷于并购医院。其中,恒康医疗和复星医药并购医院的步伐较快。恒康医疗已经收购 6 家医院。恒康医疗走基层路线,以并购二、三线城市的综合医院为主,或将在医疗服务领域继续扩张。复星医药在一系列投资和并购医院股权完成之后,医疗服务板块已经初具规模。安科生物目前主打产品是生长激素,主要的消费群体是儿童,收购儿童医院,一方面开启了进军医疗服务的序幕,另一方面也有助于扩大产品的销售。

2014081413180247.png

来源:生物谷


声明:
1、凡本网注明“来源:小桔灯网”的所有作品,均为本网合法拥有版权或有权使用的作品,转载需联系授权。
2、凡本网注明“来源:XXX(非小桔灯网)”的作品,均转载自其它媒体,转载目的在于传递更多信息,并不代表本网赞同其观点和对其真实性负责。其版权归原作者所有,如有侵权请联系删除。
3、所有再转载者需自行获得原作者授权并注明来源。
发表评论

最新评论

关闭

官方推荐 上一条 /3 下一条

客服中心 搜索 洽谈合作
返回顶部