立即注册找回密码

QQ登录

只需一步,快速开始

微信登录

微信扫一扫,快速登录

搜索
小桔灯网 门户 资讯中心 国内新闻 查看内容

退还5.85亿!圣湘宣布:终止收购科华生物!

2021-8-7 12:49| 编辑: 小桔灯网| 查看: 3632| 评论: 0|来源: 圣湘公告、格力地产公告、21世纪经济报道

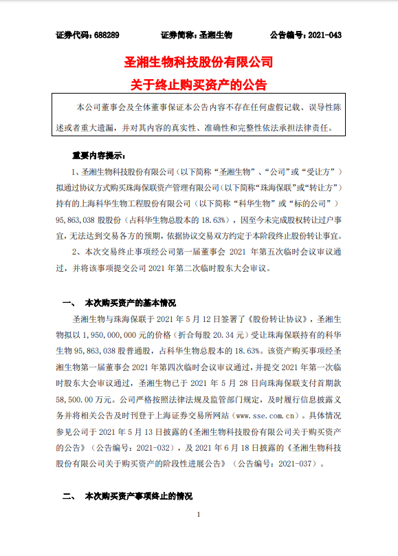
摘要: 来源 |圣湘公告、格力地产公告、21世纪经济报道整理|体外诊断经销商联盟(ivdtiwaizhenduan)继科华生物发布公告被冻结部分资金、股权之后,8月5日,圣湘生物(688289)发布公告称,决定终止通过协议方式购买珠海保 ...



来源 | 圣湘公告、格力地产公告、21世纪经济报道

整理 | 体外诊断经销商联盟(ivdtiwaizhenduan)


继科华生物发布公告被冻结部分资金、股权之后,8月5日,圣湘生物(688289)发布公告称,决定终止通过协议方式购买珠海保联资产管理有限公司持有的科华生物9586.3万股股份(占科华生物总股本的18.63%)





圣湘:终止收购!

原因披露



据公告显示,圣湘生物此次终止收购科华生物9586.3万股股份的原因主要如下:


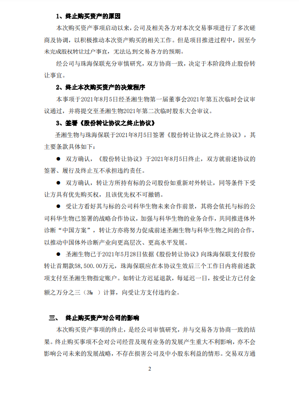
# 终止购买资产的原因 #

本次购买资产事项启动以来,公司及相关各方对本次交易事项进行了多次磋商及协调,以积极推动本次资产购买的相关工作。但是项目推进过程中,因至今未完成股权转让过户事宜,无法达到交易各方的预期。经公司与珠海保联充分审慎研究,双方协商一致,决定于本阶段终止股份转让事宜。



几乎同时,格力地产(600185.SH)同样发布了合同终止公告称,因至今未完成股权转让过户事宜,无法达到交易各方的预期,其全资子公司珠海保联资产管理有限公司作为这部分股份的持有者和圣湘生物经友好协商,决定终止该《股份转让协议》。



涉及金额5.85亿元

将于三个工作日内退还



结合双方公告来看,2021年5月12日,珠海保联与圣湘生物签署了《股份转让协议》,珠海保联通过协议转让方式将其持有的上海科华生物工程股份有限公司9586.3038万股股份转让给圣湘生物。


目前,圣湘生物已于2021年5月28日依据《股份转让协议》向珠海保联支付股份转让首期款5.85亿元


根据终止转让协议显示,这笔首期款应在本协议生效(2021年8月5日)后三个工作日内将前述款项支付至圣湘生物指定账户。



仍有转机?

圣湘生物保留科华股份优先购买权



在此次终止收购公告中,有一点值得注意的是,圣湘和珠海保联达成了一项协议:


双方确认,转让方所持有标的公司股份如重新对外转让,同等条件下受让方具有优先购买权,且该优先权不可撤销。 



也就是说,除非有人出更高的价格,否则圣湘还是拥有优先购买权。而从目前科华和天隆的收购纠纷来看,在仲裁案彻底结束之后,应该不会有企业出价超过圣湘。因此圣湘生物对科华股份的收购,仍然存在转机。



圣湘、科华、天隆收购事件梳理


■  7月16日,在市场普遍对圣湘本次收购充满疑问时,科华生物与圣湘生物签订战略合作协议,进行深度融合。有观点认为圣湘生物此举对天隆公司大有釜底抽薪之意。

■  7月19日,科华生物方面对媒体表示,科华生物有自己的专业律师团队,正在进行相关证据和文件的整理和收集。科华、圣湘、格力地产三方战略合作的意向一直没有变过。

■  8月3日,科华生物发布《关于收到民事裁定书的公告》,相关银行账户10.16亿元被冻结,期限一年。

■  8月5日晚,圣湘生物公告称,于本阶段终结对科华生物的股权收购。


声明:
1、凡本网注明“来源:小桔灯网”的所有作品,均为本网合法拥有版权或有权使用的作品,转载需联系授权。
2、凡本网注明“来源:XXX(非小桔灯网)”的作品,均转载自其它媒体,转载目的在于传递更多信息,并不代表本网赞同其观点和对其真实性负责。其版权归原作者所有,如有侵权请联系删除。
3、所有再转载者需自行获得原作者授权并注明来源。

最新评论

关闭

官方推荐 上一条 /3 下一条

客服中心 搜索 洽谈合作
返回顶部