立即注册找回密码

QQ登录

只需一步,快速开始

微信登录

微信扫一扫,快速登录

搜索
小桔灯网 门户 资讯中心 国内新闻 查看内容

重磅!科华生物银行账户被封、股权查封,合计超10亿元!

2021-8-4 00:50| 编辑: 小桔灯网| 查看: 3819| 评论: 0|来源: 科华公告、ivd资讯

摘要: 8月3日,科华生物发布公告,披露收到民事裁定书。针对之前科华与天隆的仲裁事件,大意是天隆股东向上海仲裁委申请财产保全,仲裁委将保全申请书等材料提交西安市未央区人民法院。法院判决冻结科华生物多个银行账户资 ...


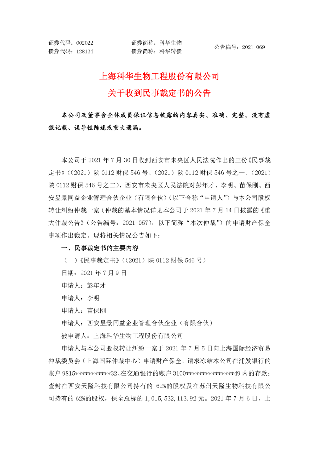
8月3日,科华生物发布公告,披露收到民事裁定书。


针对之前科华与天隆的仲裁事件,大意是天隆股东向上海仲裁委申请财产保全,仲裁委将保全申请书等材料提交西安市未央区人民法院。法院判决冻结科华生物多个银行账户资产一年,查封科华生物在西安天隆和苏州天隆的62%的股权,期限为三年。以上保全标的为1,015,532,113.92 元


科华生物回应:


1、本公司正在收集整理相关证据材料,积极做好各项仲裁准备工作,并将视需要向上海国际经济贸易仲裁委员会提出仲裁反请求。


2、本公司的日常经营活动正常开展,没有受到本次仲裁通知事件的影响。


3. 本次仲裁尚未开庭审理。本次仲裁对本公司本期利润或期后利润的影响需以仲裁裁决或者调解、和解结果为准,目前尚无法判断。 


4.本公司持有的天隆公司股权被冻结。该等股权冻结客观上仅对股权转让事宜产生影响,不会对本公司生产经营造成影响。


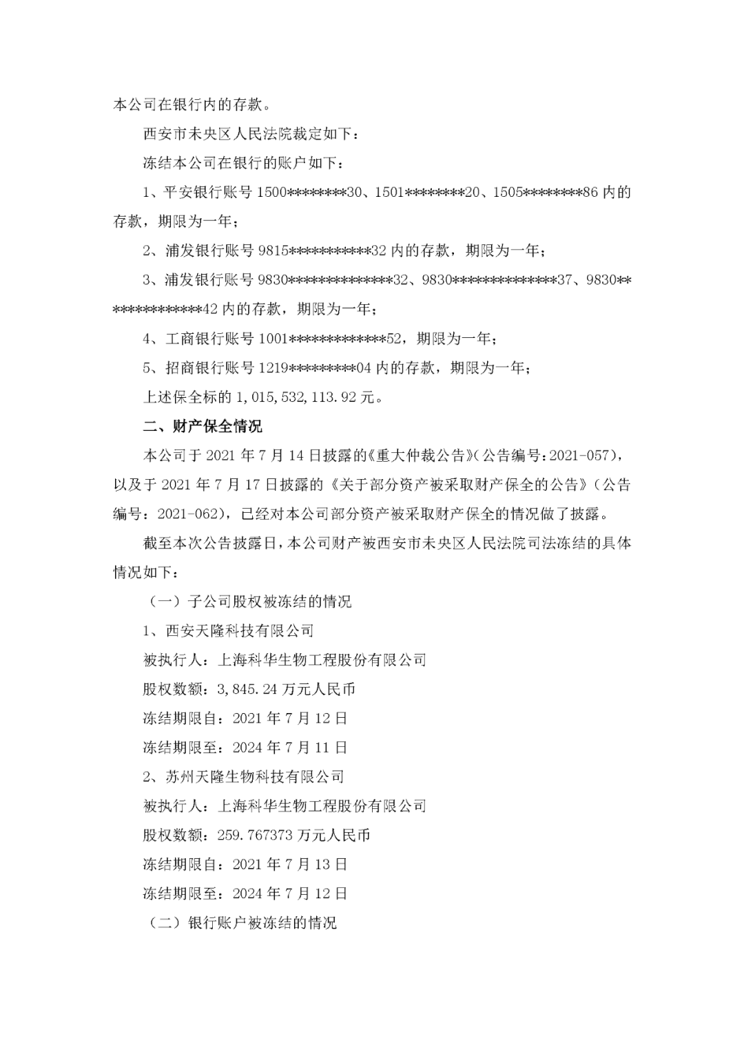
5.本公司被冻结银行账户 6 个,被冻结的资金余额共计 38,323,812.13 元,其中被冻结的募集资金余额为 27,430,466.32 元。本公司部分银行账户被冻结的事项暂时不会对本公司生产经营及收支造成重大影响。 


6.截至本次公告披露日,本公司已经向西安市未央区人民法院提交书面财产保全异议申请,认为:西安市未央区人民法院的行为已经构成了严重超标的额保全,且西安市未央区人民法院对本公司位于上海的银行账户财产依法不具有采取冻结措施的管辖和执行权;同时,西安市未央区人民法院违法对本公司基本存款账户的冻结亦明显超出必要,损害了本公司的合法权益。基于此,本公司申请要求西安市未央区人民法院变更对本公司持有的天隆公司股权的冻结,并解除对本公司银行账户的冻结。


以下为公告原文:


声明:
1、凡本网注明“来源:小桔灯网”的所有作品,均为本网合法拥有版权或有权使用的作品,转载需联系授权。
2、凡本网注明“来源:XXX(非小桔灯网)”的作品,均转载自其它媒体,转载目的在于传递更多信息,并不代表本网赞同其观点和对其真实性负责。其版权归原作者所有,如有侵权请联系删除。
3、所有再转载者需自行获得原作者授权并注明来源。

最新评论

关闭

官方推荐 上一条 /3 下一条

客服中心 搜索 洽谈合作
返回顶部