立即注册找回密码

QQ登录

只需一步,快速开始

微信登录

微信扫一扫,快速登录

搜索
小桔灯网 门户 资讯中心 注册认证 查看内容

收藏丨体外诊断仪器分类汇总

2019-8-25 22:22| 编辑: 小桔灯网| 查看: 3100| 评论: 0|来源: CAIVD

摘要: 体外诊断,即IVD(In Vitro Diagnosis),是指在人体之外,通过对人体样本(血液、体液、组织等)进行检测而获取临床诊断信息,进而判断疾病或机体功能的产品和服务。检测过程中所需要的仪器、试剂、耗材组成了IVD系统, ...

体外诊断,即IVD(In Vitro Diagnosis),是指在人体之外,通过对人体样本(血液、体液、组织等)进行检测而获取临床诊断信息,进而判断疾病或机体功能的产品和服务。检测过程中所需要的仪器、试剂、耗材组成了IVD系统, 而从事这些仪器、试剂、耗材研发、生产和营销的企业就形成了IVD产业。随着社会的发展,对IVD行业也提出更高的要求,既要做到快速检测、又要做到检验测定结果精准为临床诊断、治疗争取宝贵的时间。


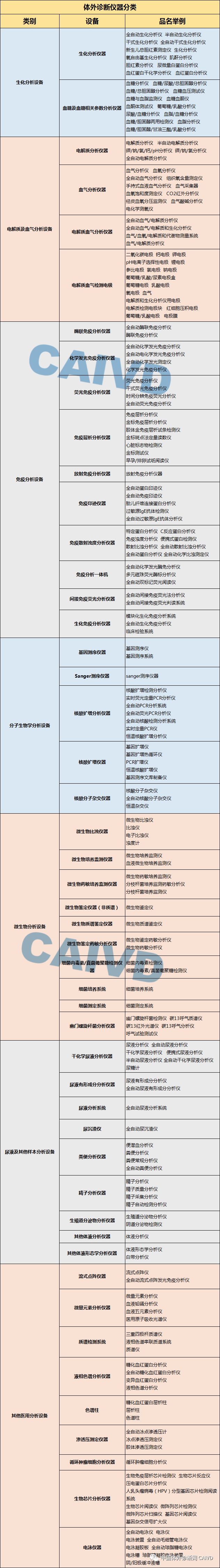
体外诊断仪器主要分为:生化分析设备、电解质及血气分析设备、免疫分析设备、分子生物学分析设备、微生物分析设备、尿液及其他样本分析设备、其他医用分析设备、血液学分析设备、采样设备和器具、形态学分析前样本处理设备、样本分离设备、培养与孵育设备、检验及其他辅助设备、体外诊断类软件等。


小编整理了检验科常用设备名录,以供参考:



来源中国体外诊断网CAIVD

声明:
1、凡本网注明“来源:小桔灯网”的所有作品,均为本网合法拥有版权或有权使用的作品,转载需联系授权。
2、凡本网注明“来源:XXX(非小桔灯网)”的作品,均转载自其它媒体,转载目的在于传递更多信息,并不代表本网赞同其观点和对其真实性负责。其版权归原作者所有,如有侵权请联系删除。
3、所有再转载者需自行获得原作者授权并注明来源。

最新评论

关闭

官方推荐 上一条 /3 下一条

客服中心 搜索 洽谈合作
返回顶部