立即注册找回密码

QQ登录

只需一步,快速开始

微信登录

微信扫一扫,快速登录

搜索
小桔灯网 门户 资讯中心 市场观察 查看内容

精准医疗产业深度研究之体外诊断产业发展及重点企业

2019-8-15 19:24| 编辑: 小桔灯网| 查看: 3364| 评论: 0|来源: 凯迈资本

摘要: 「凯迈咨询项目团队除了对国内精准医疗产业园区进行实地走访调研之外,还结合国内外精准医疗产业发展现状,进行了深度研究,形成了精准医疗产业深度研究报告,为国内各地、各开发区进行精准医疗产业发展在产业层提供 ...

「凯迈咨询项目团队除了对国内精准医疗产业园区进行实地走访调研之外,还结合国内外精准医疗产业发展现状,进行了深度研究,形成了精准医疗产业深度研究报告,为国内各地、各开发区进行精准医疗产业发展在产业层提供了支持。凯迈研究院将持续为您带来精准医疗产业深度研究报告。」


                 精准医疗系列报告                   


【概述及分类】

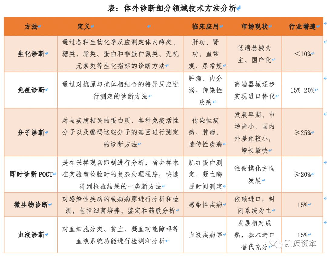
体外诊断( IVD,In-Vitro Diagnostics )是指将血液、体液、组织等样本从人体中取出,使用体外检测试剂、试剂盒、校准物、质控物等对样本进行检测与校验,以便对疾病进行预防、诊断、治疗检测、后期观察、健康评价、遗传疾病预测等的过程。

按检测方法或原理划分,我国体外诊断试剂包括生化诊断、免疫诊断、分子诊断、POCT(即时诊断)、凝血类诊断和血液学等类别

生化诊断产品在我国发展较早,为医院常规诊断检测项目,未来增长速度较慢,试剂基本上已全部实现国产化,大部分仪器也已国产化,仅在仪器检测速度和一体化上与国外仪器有差距。

免疫诊断是我国细分规模最大的体外诊断子行业并仍处于快速发展之中,中低端试剂和仪器均取得了较好的国产化成果,但在三级医院的高端市场,整体仍旧被海外巨头垄断,未来高端免疫诊断市场的进口替代是发展方向。

分子诊断在全球范围内都处于发展的初期,也是我国与海外在技术上差异较小的领域,未来将保持快速增长。

POCT在我国则刚刚起步,未来便捷化亦是大势所趋。


【法规政策】

2011年开始我国即密集出台了一系列的支持体外诊断行业发展的产业政策,尤其支持国产化的试剂和仪器来实现进口替代。我国体外诊断行业以产业链核心的中游诊断试剂和仪器为主,目前试剂的国产化进程快于仪器。生化、免疫、分子等各个诊断领域的试剂均在一定程度上实现了国产化,仅在部分高端领域国产化率还较低。但仪器来看仅部分中低端的生化、免疫和分子诊断的仪器实现了国产化,高端的仪器大多都依赖进口,整体国产化率还很低。鼓励进口替代、医保控费、分级诊疗等政策的落实都将支持国内体外诊断企业的发展。近年来我国体外诊断行业保持了持续快速的增长。未来随着国内庞大的潜在市场需求的释放,行业将继续保持快速发展,叠加产业政策助力国产化和国内企业的技术突破,未来我国体外诊断企业将迎来发展的黄金期。

小结:叠加产业政策助力国产仪器、试剂进口替代


【市场容量】
目前,全球医疗决策中约有三分之二是依据诊断做出,而80%以上的诊断属于体外诊断范畴。2014年,体外诊断以13.3%的占比位列全球医疗器械子行业第一位,且其规模呈快速扩张趋势。2016 年,全球IVD行业市场规模约为617亿美元,据Allied Market Research 预测,未来几年内全球IVD 行业将以约5%的年均复合增长率增长,并在2020年达到747亿美元。

目前全球体外诊断需求市场主要分布在北美、欧洲、日本等发达经济体国家,欧美日共占据全球体外诊断行业70%以上的市场份额,需求相对稳定,增长缓慢;

中国、印度等新兴经济体国家全球市场份额占比较低,但由于人口基数大、经济增速高,近几年医疗保障投入和人均医疗消费支出持续增长,体外诊断行业正处于快速增长期。其中拉美的增速最快,2011-2016年行业复合增速达到了24%,其次是中国,复合增速17%,再次是印度同样达到了14%,并呈现以下特点:

(1)行业集中度高,四大巨头占据全球半壁江山

海外体外诊断行业经过多年的发展,行业不断并购整合,市场集中度逐步上升。罗氏、雅培、西门子、丹纳赫在2015年共占据全球体外诊断市场超过50%的市场份额,垄断优势明显。主要是因为体外诊断主要的市场在北美和西欧,因此前四大巨头也都是北美和西欧的企业。未来随着新兴市场体外诊断需求的增长和当地厂商的崛起,未来全球IVD行业的集中度将有所下降。

(2)罗氏、西门子诊疗并重,雅培趋多元化,丹纳赫则热衷并购。

罗氏制药与诊断双轮驱动,是全球制药和诊断领域的领导者,也是全球最大生物技术公司,连续8年被被道琼斯可持续发展指数评为最具可持续发展的医疗公司。2017年凭借121亿瑞郎(127亿美元)的体外诊断销售额,稳居全球体外诊断行业第一位。

雅培是一家全球性、多元化医疗保健公司,经营始终围绕医疗保健进行,产品包括营养产品、诊断产品、糖尿病护理、心血管产品、药品等,2017财年雅培通过收购全球最大的POCT生产商美尔利尔,其诊断销售额跃升至56.2亿美元,全球IVD市场排名第二。

丹纳赫是一家热衷并购的企业,起家于财务投资公司,后经过一系列大规模并购活动,成长为工业机械和电子仪器巨头,2011年贝克曼被Danaher丹纳赫集团整体收购,2017年贝克曼所属丹纳赫体外诊断业务的销售额约为58.4亿美元,其中贝克曼的营收占大部分,在全球IVD领域排名第三。

西门子是全球领先的技术公司,也是诊断成像和实验室诊断领域的领导者,其提供医疗技术和软件解决方案以及临床咨询服务,并提供一整套培训和服务,全面的产品组合为客户提供持续的护理服务,从预防和早期发现到诊断、治疗和后续护理。西门子医疗2016财年IVD业务销售额约49亿美元,全球IVD市场排名第四。

(3)国内借鉴:小时修炼内功,大了外延扩张

与发达国家相比,我国体外诊断行业仍处在发展前期。我国人口约占全球的1/5,但体外诊断市场规模仅为全球的3%,规模仍然较小。根据中国产业信息的统计,我国体外诊断产品人均年消费额为4.6美元,仅为全球平均消费水平的一半,更是远远低于发达国家的人均水平。全球IVD市场约占全部药品市场的5%左右;而我国仅为1-1.5%左右。尽管整体规模相对较小,但是随着我国医疗健康水平的不断提高,近几年我国体外诊断行业一直保持20%的年均增长速度,远超全球平均水平,我国体外诊断行业正处在飞速发展阶段,2017年约为500亿元的规模。
小结:国内体外诊断还有很大提升空间,前五均为海外巨头

【产业链】

体外诊断行业是由上游原材料、中游体外诊断试剂和仪器、下游需求共同组成。上游的关键原材料主要包括酶、抗原、抗体等;下游的消费需求主要来

自医疗检测和血液筛查,医疗检测是体外诊断产品最主要的消费方向,包括医院、体检中心、独立实验室、疾病预防控制中心等,而血液筛查主要是采供血部门对于血液的检测,包括各类血站和血制品厂家。

目前,国内体外诊断行业发展呈现以下两大特点:
(1)产业链上游依赖进口,下游空间较大
由于上游原材料的研发生产难度较大,国内企业在生产工艺、纯度上与国外有较大差异,主要依赖进口。目前仅有安图生物、迈克生物等少数几家企业能实现部分酶、抗原、抗体等上游原材料的自给,但一些关键性的原料仍依赖进口。下游需求主要与国家和地区的经济发展状况、医疗服务水平等因素有关。总的来说,欧美等发达国家诊断市场成熟,下游需求旺盛;而以金砖四国为首的新兴发展中国家体外诊断发展较晚,终端需求缺口较大,空间广阔,将保持快速增长态势。
(2)中游仪器+试剂联动销售模式,试剂为主要收入来源
体外诊断厂商主要采取仪器+试剂联动销售的模式,通过投放、租赁、低价销售等形式将体外诊断仪器提供给医疗机构或经销商,以此建立稳定的合作关系,带动体外诊断试剂的销售。联动销售作为一种新兴业务模式,已被行业内的企业广泛接受。整个体外诊断行业收入来源以试剂销售为主,通过扩大低毛利的仪器投放来带动配套试剂和耗材的销售。其中,免疫诊断由于化学发光检测系统的封闭性,试剂依赖性较强,试剂占比高达90%;而血球诊断仪器相对便宜,部分低端仪器甚至可当耗材,作为利润主要来源,仪器试剂比为4:6。总的来说,由于诊断试剂为一次性消耗品,市场需求较大,体外诊断厂商主要靠试剂盈利。

【重点企业】

(1)透景生命:高举高打,高端市场直接进口替代

公司的核心竞争力在于其国内独家的高通量流式荧光技术,该技术与传统主流的化学发光技术相比具备多指标、高通量等优势。公司高通量流式荧光技术在肿瘤诊断领域的准确性和可靠性已可以媲美海外肿瘤体外诊断绝对龙头罗氏诊断。

公司凭借技术突破垄断,有望乘产业政策东风,加速实现高端肿瘤诊断市场的进口替代。公司上市之后,大力拓展营销网络和销售团队补短板,同时2018年3月联合日立继安图之后同样推出了生化免疫的流水线。此外上市之后推出了优生优育领域的TORCH 10和肺癌甲基化 新产品不断丰富检测品类,研发的自有全自动一体化仪器也即将推出,有望加速发展实现国内肿瘤诊断龙头的崛起。

(2)安图生物:凭借渠道+产品优势,中低端市场快速进口替代

公司2006年开始布局化学发光技术平台,先是布局的板式发光,后以磁微粒化学发光法为基础开发了全自动化学发光检测仪器Autolumo A2000/A2000plus,检测速度达到200测试/小时,敏感性和可靠性等主要性能指标追平进口设备。同时公司已获得87项化学发光诊断试剂,广泛用于传染病检测、肿瘤检测、优生优育、内分泌激素、肝纤维化检测等领域,实现了自有仪器+试剂的技术突破。受益于技术突破+成熟的营销网络+行业快速发展+进口替代,公司磁微粒化学发光检测试剂收入从2013年的761.2万元爆增至2015年的2.04亿元,2017年公司磁微粒化学发光收入已近6亿,并且在二级及以下医院市场形成了良好的口碑。公司目前尚有49种基于磁微粒化学发光法的试剂和1款检验设备在研,叠加行业快速增长+进口替代双重红利,公司化学发光业务将延续快速增长趋势。

自动化流水线国内首家,引领下一轮技术升级。2017年9月公司发布了实验室全自动流水线 Autolas A-1,打响了本土企业自动化流水线的第一枪。实验室自动化流水线整合各类检测系统,实现对标本处理、传送、分析的全自动化,进一步提升检测的速度、效率和准确度,是未来行业发展的方向,并且目前海外巨头已经在国内三级医院进行了推广布局。公司凭借其化学发光的优势,通过收购获取东芝的生化检测仪器,打造出了国内首条生化免疫流水线,引领了下一轮的技术升级。流水线的试剂使用量远大于单台仪器的试剂使用量,流水线的推出和推广将带来公司在已有客户中销售占比的大幅提升,未来有望带来公司的再次高速增长。

(3)新产业:先发优势显著,最先实现进口替代得国内龙头

国内化学发光龙头,率先实现技术突破,先发优势显著。新产业自成立以来一直专注于直接化学发光免疫仪器和体外诊断试剂。在突破化学发光关键技术上做到了全国多个第一:第一家推出国产化学发光免疫分析仪、第一家突破纳米磁微粒分离技术、第一家采用“人工合成的小分子有机化合物”代替传统的酶作为发光标记物。新产业的技术和渠道上的先发优势奠定了其龙头地位。

仪器装机量一骑绝尘,分级诊疗助推试剂放量。装机量是保证试剂收入的前提条件。在国内厂家普遍采取免费投放仪器跑马圈地的大背景下,新产业的设备性能突出,得到客户认可,坚持以销售为主,投放量仅占仪器存量的5%。目前公司国内外仪器的装机量已超8000台,而国内第二名仪器存量仅约2000多台,且基本没有国外收入。

(4)基蛋生物:国内心血管POCT王者,切入化学发光方向

国内心血管POCT龙头,分级诊断政策落地受益显著。检验便捷化大势所趋,目前我国IVD中POCT的占比还比较低(仅5%,对比国外占比20%还有较大提升空间),老龄化+医疗支出提升+行业规范技术进步,驱动POCT行业保持20%以上的增速。心血管疾病由于检测时效要求高,非常契合POCT检测速度快的特点。公司目前已是国内心血管POCT的龙头,市场占有率超过了20%,在二级医院心血管POCT市场则已是绝对龙头,市占率达到了60%左右,分级诊断政策的落地实施收益显著。

化学发光技术已经突破,未来放量获得客户认可值得期待。公司目前已经实现了化学发光技术的突破,2017年公司已经推出了全自动的化学发光分析仪MAGICL6800,配套的试剂已有近50个检测项目(甲功5项,激素7项等)。未来随着公司仪器的推广和检测品类的进一步丰富,化学发光有望进入收获期,逐步放量获得客户的认可。

(5)迪安诊断:“产品+服务”,独立第三方医学诊断服务机构。

公司由体外诊断产品代理业务起步,从2004年开始进入诊断外包服务业,在发展中将商业模式优化为“产品+服务”,以第三方检验外包业务为核心,公司营收利润规模在国内IVD流通服务企业中居于前列。

公司体外诊断产品经销/服务业务和检验外包业务具有协同效应,即经销业务有利于获得较低价格,降低第三方检验业务成本;第三方检验业务不仅贡献了主要营收,也有利于积累技术储备和经验,提高代理产品销售和服务能力。

迪安在全国开设有20余家连锁化医学诊断实验室,并相继通过ISO15189医学实验室认可,可提供2000余项医学检测项目,每日接收样本量超10万个、检测量30万项次,为上亿人提供精准的诊断服务,形成丰富的生物样本资源库与医疗信息大数据库。

(6)金域医学——开创了国内第三方医学检验行业先河

金域医学于2003年在广州成立,开创了国内第三方医学检验行业的先河,是国内首家拥有CAP和ISO15189双认可的第三方医学实验室,可为临床与科研提供约2500项检验项目,出具的检验报告被全球50多个国家和地区一致认可。

目前,金域医学在我国内地及香港地区设立了37家医学实验室,通过总部级实验室、省级区域中心实验室、省级实验室以及地市级实验室四级网点的设立,将上门服务网络延伸至乡镇和社区一级,覆盖全国90%以上人口所在的区域。金域医学现为21000家医疗机构提供医学检验服务,年检测标本量超5000万例。

声明:
1、凡本网注明“来源:小桔灯网”的所有作品,均为本网合法拥有版权或有权使用的作品,转载需联系授权。
2、凡本网注明“来源:XXX(非小桔灯网)”的作品,均转载自其它媒体,转载目的在于传递更多信息,并不代表本网赞同其观点和对其真实性负责。其版权归原作者所有,如有侵权请联系删除。
3、所有再转载者需自行获得原作者授权并注明来源。

最新评论

关闭

官方推荐 上一条 /3 下一条

客服中心 搜索 洽谈合作
返回顶部