立即注册找回密码

QQ登录

只需一步,快速开始

微信登录

微信扫一扫,快速登录

搜索
小桔灯网 门户 资讯中心 注册认证 查看内容

国产第三类医疗器械首次注册的要点

2019-4-25 09:42| 编辑: 面气灵| 查看: 3118| 评论: 0|来源: 医疗装备杂志

摘要: 我国医疗器械法规体系的构建始于2000年《医疗器械管理条例》的实施,经过2014年、2017年的2次修订后,法规体系的框架已经基本确立。为了方便医疗器械从业者们快速掌握法规文件要点,医疗装备杂志对医疗器械上市前和 ...



我国医疗器械法规体系的构建始于2000年《医疗器械管理条例》的实施,经过2014年、2017年的2次修订后,法规体系的框架已经基本确立。为了方便医疗器械从业者们快速掌握法规文件要点,医疗装备杂志对医疗器械上市前和上市后的相关配套法规文件将以医疗器械产品生命周期内的注册、生产、经营、使用、监督管理等环节为框架,梳理各环节的法规文件的要点,希望成为医械相关从业人员必备的法规实用手册。



范围和适用条件

1.国产第三类医疗器械首次注册的申请和办理;

2.申请人应为境内依法进行登记的企业。



禁止性要求

1.申请人对拟上市销售医疗器械的安全性、有效性进行的研究及其结果无法证明产品安全、有效的;

2.注册申报资料虚假的;

3.注册申报资料内容混乱、矛盾的;

4.注册申报资料的内容与申报项目明显不符的;

5.不予注册的其他情形。



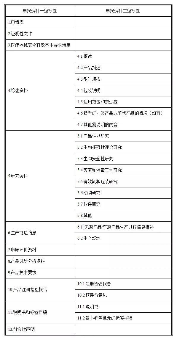
申请材料


医疗器械注册申报资料见下表。

注:注册申报资料应有所提交资料目录,包括申报资料的一级和二级标题。每项二级标题对应的资料应单独编制页码。



受理


时限5个工作日。申报资料存在可以当场更正的错误的,申请人可当场更正;申报资料不齐全或者不符合形式审查要求的,受理人会在5个工作日内一次告知申请人需要补正的全部内容,逾期不告知的,自收到申报资料之日起即为受理。



审查

1.受理人员自受理之日起3个工作日内将申报资料转交技术审评机构。

2.技术审评机构将在90个工作日内完成第三类医疗器械注册的技术审评工作。

3.需要外聘专家审评、药械组合产品需与药品审评机构联合审评的,所需时间不计算在内,技术审评机构会将所需时间书面告知申请人。

4.质量管理体系核查的时间和申请人补充资料的时间,不计算在审评时限内。



行政许可决定


国家药品监督管理局会在技术审评结束后20个工作日内(不含技术审评和申请人补充资料及补充资料审评所需的时间,20个工作日内不能做出决定的,经局领导批准,可延长10个工作日)作出决定,对符合安全、有效要求的,准予注册。对不予注册的,会书面说明理由,并同时告知申请人享有申请复审和依法申请行政复议或者提起行政诉讼的权利。



结果送达


自作出审批决定之日起10个工作日内,国家药监局行政事项受理服务和投诉举报中心将行政许可决定送达申请人。

本文所涉及的法规文件

(一)医疗器械监督管理条例》(国务院令第650号)

修订日期:2014年2月12日国务院第39次常务会议修订通过,2014年6月1日施行;2017年5月4日第二次修订。

施行日期:2017年5月19日公布并施行。

(二)《医疗器械注册管理办法(国家食品药品监督管理总局令第4号)

发布日期:2014年7月30日

施行日期:2014年10月1日

(三)医疗器械通用名称命名规则(国家食品药品监督管理总局令第19号)

发布日期:2015年12月21日

施行日期:2016年4月1日

(四)《国家食品药品监督管理总局关于发布医疗器械产品技术要求编写指导原则的通告》(第9号) 

发布日期:2014年5月30日

(五)《国家食品药品监督管理总局关于公布医疗器械注册申报资料要求和批准证明文件格式的公告》(2014年第43号)

发布日期:2014年9月5日

施行日期:2014年10月1日

声明:
1、凡本网注明“来源:小桔灯网”的所有作品,均为本网合法拥有版权或有权使用的作品,转载需联系授权。
2、凡本网注明“来源:XXX(非小桔灯网)”的作品,均转载自其它媒体,转载目的在于传递更多信息,并不代表本网赞同其观点和对其真实性负责。其版权归原作者所有,如有侵权请联系删除。
3、所有再转载者需自行获得原作者授权并注明来源。

最新评论

关闭

官方推荐 上一条 /3 下一条

客服中心 搜索 洽谈合作
返回顶部