就在刚刚(4月22日晚间),上交所披露的信息中,又出现了IVD企业的身影——江苏硕世生物科技股份有限公司,这已经是一个月内第四家科创板申请受理的IVD企业,速度惊人!
根据招股说明书显示,江苏硕世生物科技股份有限公司成立于2010年4月12日,注册资本4396万元,位于泰州市开发区,控股股东闰康生物,实际控制人为房永生、梁锡林、王国强。根据2019年1月的最新估值,公司市值达17亿元。本次拟募集资金4.03亿元,用于泰州总部产业园项目建设。
报告期内,硕世生物主营业务收入分别为12800.24万元、18446.68万元、22653.10万元,占比分别为99.12%、98.49%、98.19%,其他业务收入来源于原材料销售。主营业务为体外诊断试剂、配套检测仪器以及检测服务,其中试剂销售收入为主要来源。
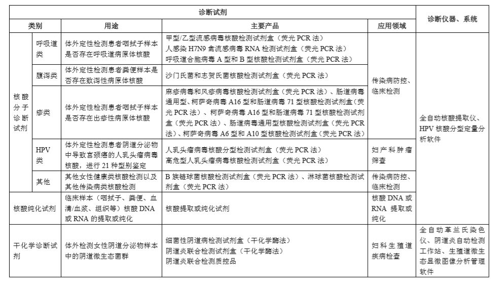
硕世生物主营产品为核酸分子诊断试剂、核酸纯化试剂、干化学诊断试剂及检测仪器。公司自主研发的HPV分型定量检测系统创新突破实现了HPV检测的“分型+定量”;自主研发的阴道炎检测试剂配合阴道炎自动检测工作站组成了智能化的阴道微生态系统,有效改善了传统手工检测依靠经验、漏检误判率高等状况。
硕世生物采用“直销和经销相结合”的销售模式,并不断对经销商进行整合优化,选择市场开拓能力、资金实力强的经销商合作。另一方面,初期合作的经销商具有偶发性,因此公司的经销商新增数量和减少数量皆逐年上升,但整体数量在增加。
硕世生物拥有25项专利,其中发明专利14项。此外,其HPV多重荧光PCR矩阵分型定量检测试剂制备方法的非专利技术账面价值达90.66万元。
荧光定量PCR技术与常规PCR相比,具有特异性强、灵敏度高、线性关系好、检测限宽、安全、自动化程度高、防污染、简便快捷等特点,广泛应用于传染病病原体鉴别、肿瘤个体化诊断等领域。硕世生物基于此技术平台研发了一系列核酸体外诊断试剂产品。
PCR技术在分子诊断领域普及度相对较高,占据40%的市场份额。硕世生物在国内率先倡导多重荧光定量PCR检测,在分子诊断领域处于领先地位,并正在向POCT化和智能化方向发展,以实现体外检测的快速化和智能化便捷化。在研产品还包括药物代谢性疾病基因检测试剂盒、人工智能医学图像分析系统、分子诊断试剂粉剂、液体活检等多个项目。
报告期内研发投入
从招股说明书来看,HPV类作为硕世生物的拳头产品,其销售额在逐年增加。正是由于该技术是全球首个商业化实现同步HPV分型及标准化定量的检测产品,独有的先进技术带来了销售收入的快速增长。公司的研发投入也保持在11%左右,在IVD企业中属于领先梯队。
随着精准医学的发展,速度更快、灵敏度更高、特异性更强的分子诊断迎来了黄金发展期,市场规模增长率维持在20%-25%的高速发展。2017年中国分子诊断市场规模约为60亿元,预计2019年将达到百亿元级别。
我国分子诊断市场规模












/3 



浙公网安备33010802005999号


