“仪器+试剂”捆绑销售
投放仪器是指供应商将仪器免费或低价提供给医疗机构使用,但必须保证仪器配套试剂最低采购量的一种联动销售模式。
“仪器+试剂”的捆绑销售常见的形式有三种,一是仪器所有权前期不属于医疗机构,但医疗机构不需要支付仪器的费用,当采购的试剂量达到双方协议的要求时,仪器所有权随之转移;二是签订协议之时医疗机构支付一笔首付款即可获得仪器所有权,后期再按照约定的时间和金额支付剩余货款,相当于“分期付款”;三是仪器所有权始终不属于医疗机构,但医疗机构需按照双方协议定期向供应商支付一定金额,相当于“租赁”。
利与弊
对于供应商来说,投放仪器可以获得试剂采购量的最低保障,利润空间随着产品线的完善被无限放大,当试剂与仪器是一套封闭系统时相当于建起了一道宽阔的“护城河”。也由于对医疗机构资金要求不高,降低了坏账发生的风险。
对于医疗机构尤其是资金实力弱的基层医疗机构来说,采取这种模式可以在投入少量资金的情况下就获得仪器的使用权,缓解资金压力。特别是获得一些价格高昂但是性能突出的仪器,可以保证检验质量的提升。
但是,这种联动销售模式的缺点也是显而易见的。首先,医疗机构虽然得以免费或低价使用仪器,但配套试剂的价格通常也不低,而且,检测不同项目的配套试剂质量参差不齐,有可能造成检验结果的不准确,加重实验室日常质控的负担。其次,医疗机构需要在一定期限内采购一定量的试剂,可能会因此转化成对患者检验服务的滥用。
《反不正当竞争法》明确商业贿赂行为
2017年新修订的《反不正当竞争法》针对商业贿赂有着明确规定,也体现了商业贿赂利用职权职务谋取不正当利益、损害他人利益的本质特征。
第七条 经营者不得采用财物或者其他手段贿赂下列单位或者个人,以谋取交易机会或者竞争优势:
(一)交易相对方的工作人员;
(二)受交易相对方委托办理相关事务的单位或者个人;
(三)利用职权或者影响力影响交易的单位或者个人。
经营者在交易活动中,可以以明示方式向交易相对方支付折扣,或者向中间人支付佣金。经营者向交易相对方支付折扣、向中间人支付佣金的,应当如实入账。接受折扣、佣金的经营者也应当如实入账。
经营者的工作人员进行贿赂的,应当认定为经营者的行为;但是,经营者有证据证明该工作人员的行为与为经营者谋取交易机会或者竞争优势无关的除外。
第八条 经营者不得对其商品的性能、功能、质量、销售状况、用户评价、曾获荣誉等作虚假或者引人误解的商业宣传,欺骗、误导消费者。
经营者不得通过组织虚假交易等方式,帮助其他经营者进行虚假或者引人误解的商业宣传。
投放仪器风险大
体外诊断领域的仪器投放是业内普遍存在的营销手段,关于这种模式是否构成商业贿赂的争议也一直存在。但需要注意的是,因为“仪器+试剂”捆绑销售而被行政处罚的案例并不在少数。
在实际案例中,被处罚较多的是供应商免费提供仪器且对其他供应商有明显排他行为的情形。根据天津市2018年专项治理行动中发现,医疗机构低价购买和租赁设备现象仍较为突出,而政府部门在执法中划分“商业贿赂”与“商业租赁”的边界则是根据实际交易价格所决定,参照《最高人民法院关于适用〈中华人民共和国合同法〉若干问题的解释(二)》第十九条的规定,该条款对《合同法》第七十四条规定的“明显不合理的低价”作出解释说明:
转让价格达不到交易时交易地的指导价或者市场交易价百分之七十的,一般可以视为明显不合理的低价;对转让价格高于当地指导价或者市场交易价百分之三十的,一般可以视为明显不合理的高价。
违反上述判定标准的行为被视为商业贿赂。
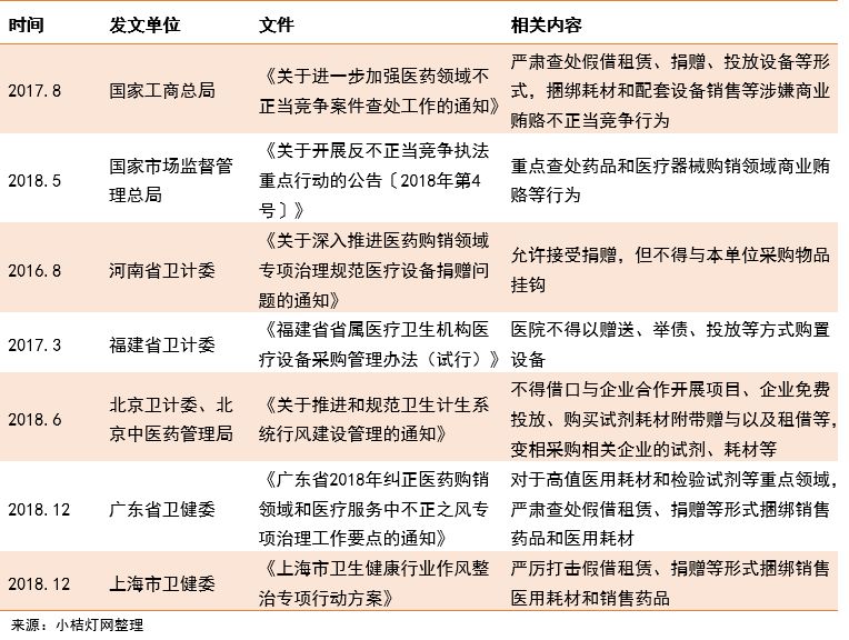
近年来,国家及各地相关部门打击医药领域的商业贿赂行为愈加严厉,并相继发布禁止医院假借租赁、捐赠、投放设备等形式,接受捆绑销售耗材和配套设备销售的文件。
☆各位读者对投放仪器这种销售模式有什么看法?欢迎留言区讨论。
(或者进Q.Q群交流:49922581)







/3 



浙公网安备33010802005999号


