自2015年6月29日,原国家食药监总局发布《药品医疗器械飞行检查办法》以来,根据文件要求,国家药监部门对医疗器械企业的飞检频率越来越高。
2018年,国家药监部门更是重点在医疗器械行业监管中进行了“严防、严管、严控”医疗器械安全风险,加强现场检查工作及强化医疗器械监管法规建设等工作,并对一些问题企业进行了停产整改等处罚。国家药监局的相关负责人表示,2019年起,飞检医械企业的数量将要翻倍。那些被公示的飞检处罚,对于被处罚的企业是教训,对于未被飞检的企业却是宝贵的经验。
因此,我们根据《医疗器械生产质量管理规范》及相关附录,对2018年内国家药监部门公示的飞检处罚中,涉及的相关生产企业在人员、厂房设施、设备、生产管理等方面的缺陷问题进行了年终盘点,详见下表。
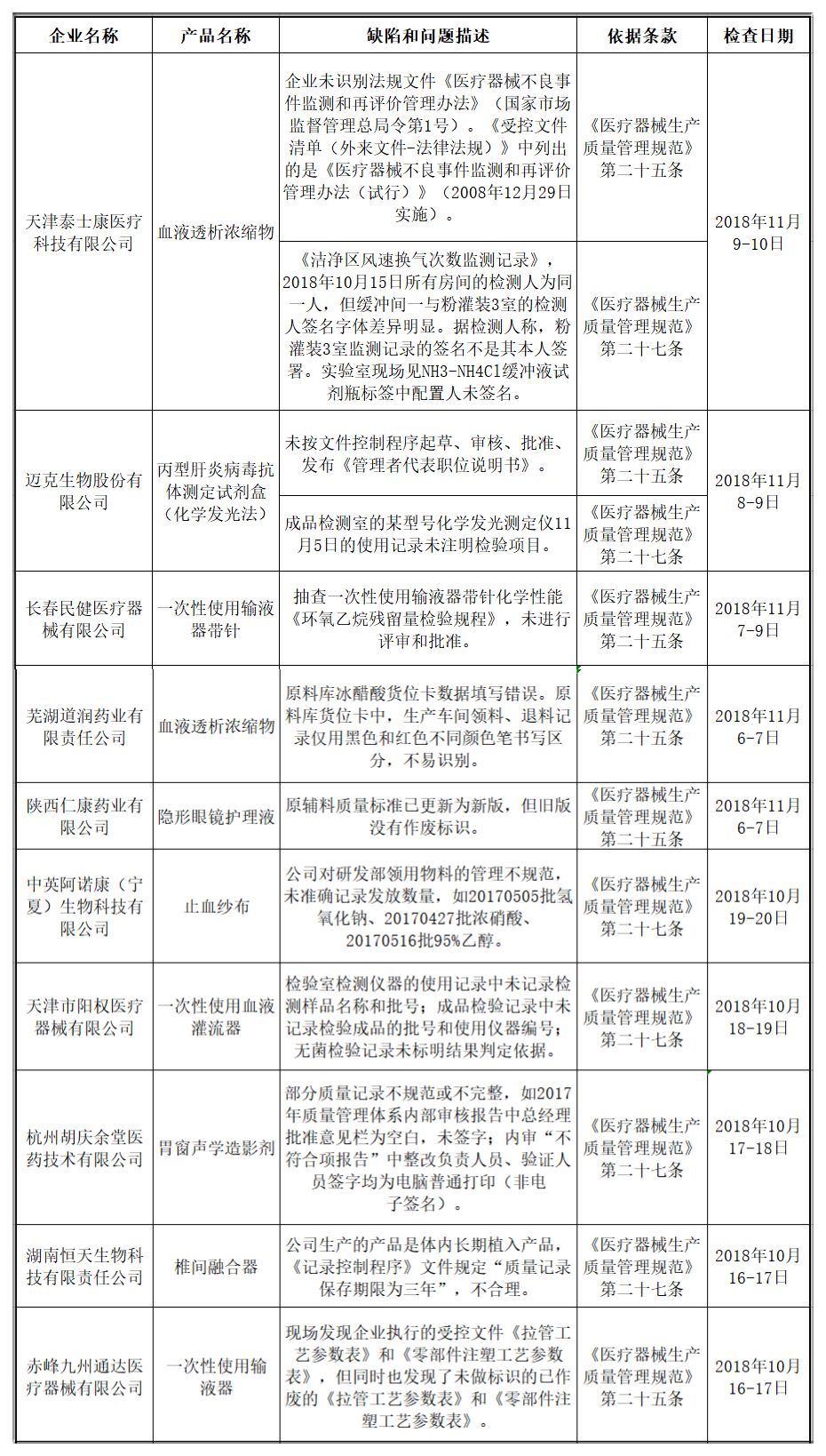
表一 10-11月份飞检文件管理缺陷情况
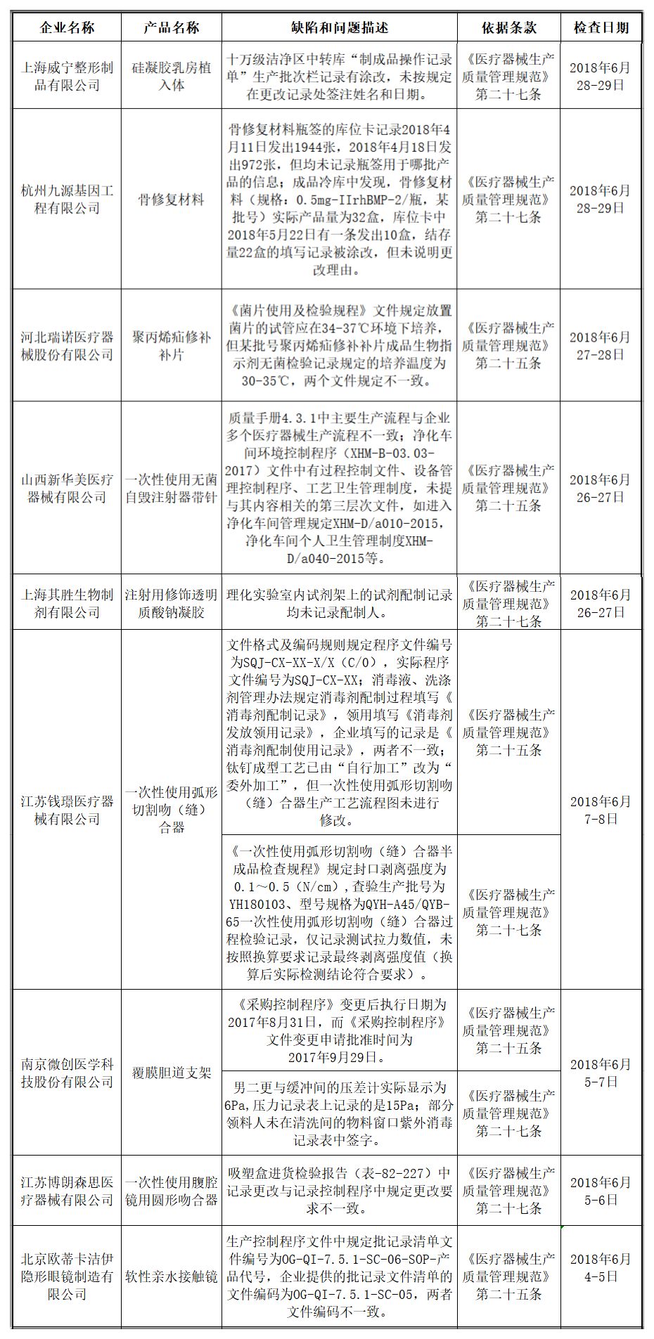
表二 7-9月份飞检文件管理缺陷情况
表三 6月份飞检文件管理缺陷情况
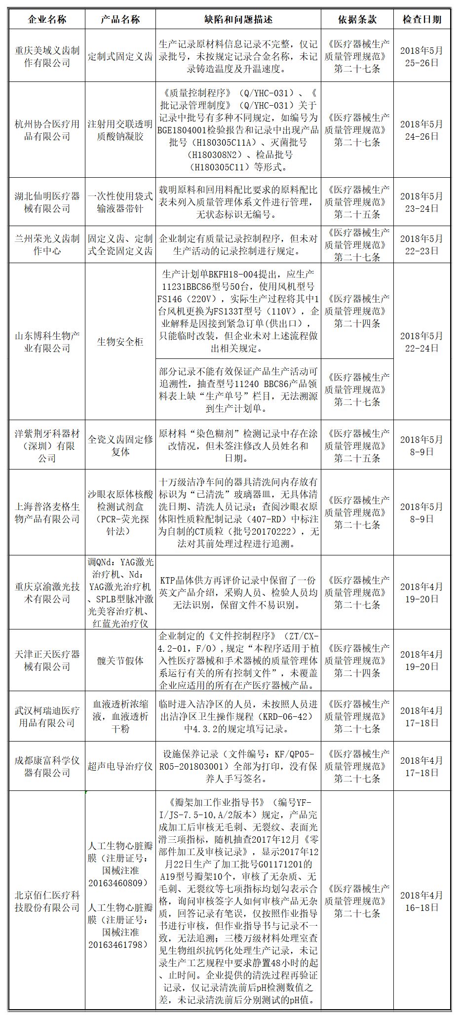
表四 4-5月份飞检文件管理缺陷情况















/3 



浙公网安备33010802005999号


