立即注册找回密码

QQ登录

只需一步,快速开始

微信登录

微信扫一扫,快速登录

搜索
小桔灯网 门户 资讯中心 注册认证 查看内容

科技部社会发展科技司关于《创新医疗器械产品目录(2018)》公示的公告

2018-12-6 08:56| 编辑: 小桔灯网| 查看: 2242| 评论: 0|来源: 科技部社会发展科技司

摘要: 为进一步落实《关于促进医药产业健康发展的指导意见》(国办发〔2016〕11号),加大对创新医疗器械产品的宣传力度,促进医药产业持续健康发展,在国家工业和信息化部、国家卫生健康委、国家药监局等部门相关司局的共 ...

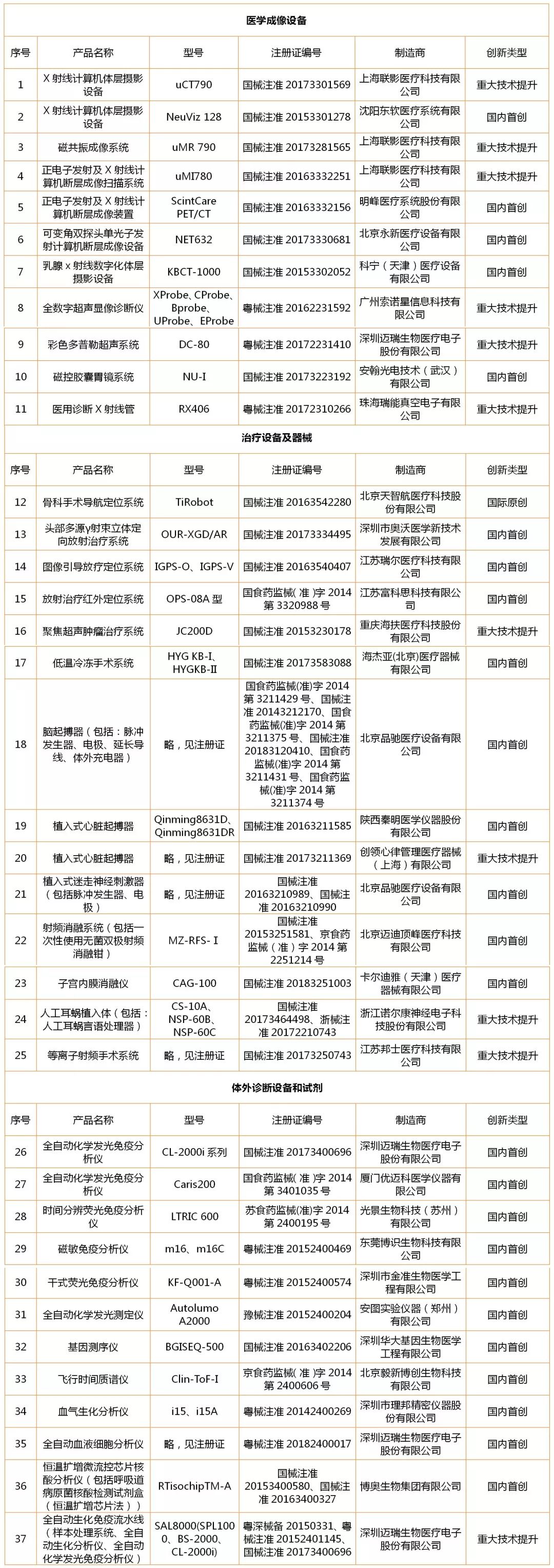
       为进一步落实《关于促进医药产业健康发展的指导意见》(国办发〔2016〕11号),加大对创新医疗器械产品的宣传力度,促进医药产业持续健康发展,在国家工业和信息化部、国家卫生健康委、国家药监局等部门相关司局的共同支持下,我司委托医疗器械产业技术创新战略联盟具体组织实施,经面向社会征集产品、形式审查、分组评审、总体专家组审议等程序,共遴选出87个创新医疗器械产品。现予以公示,公示时间为2018年12月5日至12月9日。


       如对目录有异议,可以在公示期间向科技部社会发展科技司书面反映,反映情况的材料要客观准确、依据确凿,凡以单位名义反映情况的材料要加盖单位公章,以个人名义反映情况的材料要具实名并附联系方式。


联 系 人:崔 蓓

联系电话:010-58881473  

传真:010-58881471

电子邮箱:cuibei@most.cn

通信地址:北京市海淀区复兴路乙15号科技部社会发展科技司

邮    编:100862


科技部社会发展科技司

2018年12月5日 

说明:

1.本次评审是基于2018年企业申报的产品,未申报的产品不在评审范围之内。

2.申报单位对申报信息的真实性负责,如发现申报信息不实,查证后取消入选资格。

3.入选产品在发布后如出现临床问题及知识产权纠纷等问题,查证后取消入选资格。

4.本目录中“国内首创”是指符合总体评审要求,在国内同类产品中取得首个医疗器械注册证的产品。

5.本目录自发布之日起有效期为5年。


声明:
1、凡本网注明“来源:小桔灯网”的所有作品,均为本网合法拥有版权或有权使用的作品,转载需联系授权。
2、凡本网注明“来源:XXX(非小桔灯网)”的作品,均转载自其它媒体,转载目的在于传递更多信息,并不代表本网赞同其观点和对其真实性负责。其版权归原作者所有,如有侵权请联系删除。
3、所有再转载者需自行获得原作者授权并注明来源。

最新评论

关闭

官方推荐 上一条 /3 下一条

客服中心 搜索 洽谈合作
返回顶部