立即注册找回密码

QQ登录

只需一步,快速开始

微信登录

微信扫一扫,快速登录

搜索
小桔灯网 门户 资讯中心 注册认证 查看内容

货比三家:四款二代测序伴随诊断产品审评报告对比解读

2018-11-26 00:00| 编辑: 小桔灯网| 查看: 4425| 评论: 0|来源: 国金医药健康研究中心

摘要: 1艾德生物获批NGS伴随诊断产品覆盖两大癌种十项基因2018年11月20日,中国药品监督管理局(NMPA)通过创新医疗器械特别审批程序,正式批准艾德生物人类10基因突变联合检测试剂盒(维惠健™)用于定性检测非小细胞 ...

1

艾德生物获批NGS伴随诊断产品 

覆盖两大癌种十项基因

  • 2018年11月20日,中国药品监督管理局(NMPA)通过创新医疗器械特别审批程序,正式批准艾德生物人类10基因突变联合检测试剂盒(维惠健™)用于定性检测非小细胞肺癌(NSCLC)、结直肠癌(CRC)患者EGFR/ALK/ROS1/RET/KRAS/NRAS/PIK3CA/BRAF/HER2/MET基因变异。

  • 该试剂盒用于定性检测非小细胞肺癌(NSCLC)、结直肠癌(CRC)患者经中性福尔马林固定的石蜡包埋(FFPE)的组织样本中EGFR/ALK/ROS1/RET/KRAS/NRAS/PIK3CA/BRAF/HER2/MET基因变异。

  • 其中,针对非小细胞肺癌(NSCLC),

    EGFR基因中19号外显子缺失(19del)、L858R点突变用于吉非替尼片的伴随诊断检测;

    T790M点突变用于甲磺酸奥希替尼片的伴随诊断检测;

    ALK基因重排(融合)和ROS1基因重排(融合)用于克唑替尼胶囊的伴随诊断检测;

    针对结直肠癌(CRC),

    KRAS基因野生型用于西妥昔单抗注射液的伴随诊断检测。

  • 该二代测序(NGS)产品获批2大癌种、5个伴随诊断,10个基因,覆盖了肺癌、结直肠癌目前已上市及拟上市的靶向药物所需要检测的基因变异。

图表1:艾德生物维惠健™覆盖靶点情况

来源:公司公告,相关药物公司官网,中国知网,国金证券研究所

2

伴随诊断进入二代测序(NGS)时代 四款产品密集获批

  • 随着对肿瘤分子诊断的深入探索、靶向药物的研究及广泛应用,肿瘤治疗已进入精准医疗的新时代,伴随诊断(CDx)也迎来重大发展机遇。

  • 伴随诊断是一种与靶向药物相关的体外诊断(IVD)技术,主要通过检测人体内差异蛋白、突变基因等,筛选最佳用药人群,对患者进行个性化医疗,从而改善患者的治疗及预后。

  • 简单概括,伴随诊断是为特定靶向药物筛选可能受益的患者 ,以及为特定病人预测是否可能受益于某种靶向药物治疗的诊断技术。

  • 随着靶向药物(如EGFR-TKI)种类的迅速丰富,以及在非小细胞肺癌治疗中的巨大成功,伴随诊断已成为肺癌实施个体化治疗的先决条件,在其他癌种也在逐渐得到普及。

  • 伴随诊断诊断产品在IVD产品中是相对特殊而用途明确的一类,且与特定一种或一类靶向药物存在对应关系,在临床试验和审批上有更高的门槛。早在2011年7月,美国FDA首次发布了伴随诊断的审批指南,明确了癌症药物与对应分子诊断同时审查批准的思路。

  • 目前国内已经获批的伴随诊断产品,绝大多数均基于PCR和免疫组化技术品平台,其特点是只能检测一个或数个确定的药物靶点,目前可以满足临床实践需求,但未来可能存在一定局限性

  • 如未来靶向药物和相关靶点的数量进一步丰富,需要联合检测大量靶点,使用现有检测技术将过于繁琐复杂,或不能有效覆盖全部靶点;

  • 传统CDx技术只能检测目标基因上的有限个位点的变异情况,而不能反映整个基因乃至整个肿瘤基因组变异的全貌;

  • 肿瘤基因组变异情况复杂,大部分传统CDx技术只能鉴定一些已知的变异类型,而某些位点可能发生的变异类型是多种多样的。

图表2:艾德生物部分已经获批伴随诊断和基因检测产品

来源:公司公告,国金证券研究所


  • 鉴于传统伴随诊断技术的上述局限性,高通量测序(NGS)在伴随诊断中的价值正在得到越来越大的重视。2016年以来,美国FDA连续批准多款基于NGS技术的伴随诊断产品。NMPA(原CDFA)同样紧跟国际趋势,2018年以来已有四款产品密集获批,代表NGS伴随诊断产品的突出价值已经获得监管当局的充分认可:

  • 2018年7月23日,NMPA(原CFDA)批准了广州燃石医学检验所有限公司的高通量检测创新产品 “人EGFR/ALK/BRAF/KRAS基因突变联合检测试剂盒(可逆末端终止测序法)”的三类医疗器械产品的注册;

  • 2018年8月13日,NMPA批准天津诺禾致源“人EGFR/KRAS/BRAF/PIK3CA/ALK/ROS1基因突变检测试剂盒(半导体测序法)” 的三类医疗器械产品上市申请。

  • 2018年9月30日,世和基因EGFR/ALK/ROS1/BRAF/KRAS/HER2基因突变检测试剂盒(可逆末端终止测序法)获NMPA批准。

  • 2018年11月20日,艾德生物“人类10基因突变联合检测试剂盒(可逆末端终止测序法)” 获得医疗器械注册证

  • 我们注意到,国内医疗器械审评不仅在积极提升审评质量,加快审评速度,透明度和规范性也在不断提高。上述四款产品获批的同时,CMDE均公布了其技术审评报告,内容详实,信息全面。我们特对四款产品的技术审评报告进行深度对比解读,供广大投资者参考。

3

四款NGS伴随诊断产品技术报告对比解读分析

  • 从获批时间上看,四款产品非常接近,前后相差不超过4个月,基本处于同一起跑线,共享先发机遇,也不排除未来继续有更多同类产品获批。

  • 我们认为这也反映了审批环节的对医疗器械市场竞争格局的影响正在进一步淡化,回归企业本身产品性能和销售能力的竞争。

伴随诊断靶点覆盖情况:艾德生物占优

  • 用于伴随诊断(CDx)用途的靶点,是通过了伴随诊断比较研究和回顾性临床验证的位点,也是各产品的核心功能。

  • 四款产品均对最重要最常用的的EGFR突变、ALK融合有覆盖,对应的靶向药物也都包含了吉非替尼、奥西替尼、克唑替尼等重要品种。

  • 值得一提的是,艾德生物的NGS产品在伴随诊断中纳入了KRAS,用于结直肠癌治疗中西妥昔单抗注射液的伴随诊断检测,适用人群较其他三款产品有一定优势。

图表3:目前已获批的NGS伴随诊断产品检测靶点覆盖情况

来源:CMDE,国金证券研究所


  • 此外,四款产品均提供了一些未经伴随诊断验证,但具备检测能力的基因变异类型,我们认为这也这正是NGS的特点和优势(覆盖面广,基因信息多),更多的位点信息有利于临床医生更全面的掌握肿瘤基因组情况,也方便筛选合适的临床患者。

  • 事实上,这类靶点同样在全球范围内已经有重要靶向治疗问世,且具备较强临床实践指导意义,未来相关药物或适应症在国内获批后同样可以利用现有的NGS诊断产品获得重要的检测信息。

  • 甚至美国已经有覆盖324个基因的伴随诊断产品获批(FoundationOne CDx™)。

图表4:试剂盒可以检出,但未经伴随诊断验证的基因变异类型

来源:CMDE,国金证券研究所


  • 在这类靶点的覆盖面上,艾德生物同样具备一定优势,覆盖了肺癌、结直肠癌目前已上市及未来3-5年可能上市靶向药物所有的治疗靶点。


技术平台性能:技术平台不同  整体性能均符合要求


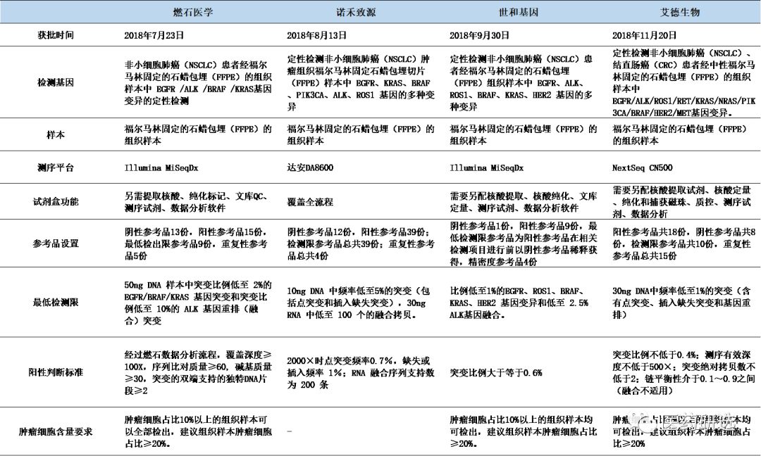
图表5:目前已获批的NGS伴随诊断产品基本情况

来源:CMDE,国金证券研究所

从技术平台性能来看

  • 四款产品中艾德、燃石、世和均基于Illumina平台,其中燃石、世和选择的机型是Miseq Dx(Illumina Miseq测序仪的临床诊断型,2018年获得CFDA批准);艾德选择的是Nextseq CN500机型(Illumina与贝瑞基因合作机型,我们认为其性能接近于Illumina Nextseq 500),同样适合临床检测,通量高于Miseq,可能在单位数据量成本端会有一定优势,但也对样本量和单个样本数据量有更高要求。

  • 而诺禾致源选择了达安DA8600平台,该平台基于Life Technologies公司的Ion Proton测序平台,属于较为冷门的选择,肿瘤测序对准确性与稳定性要求较高,表现有待观察。

  • 试剂盒功能方面,基于Illumina的三款产品配置类似,主要覆盖测序的杂交和捕获环节,其他环节需要另配推荐的试剂和产品,但Illumina二代测序产品市场份额占据绝对优势,流程成熟,相关配套产品很容易获得。诺禾致源产品则覆盖测序全过程。

图表6:二代测序基本程序(基于Illumina平台)

来源:燃石医学产品说明书,国金证券研究所


  • 使用Illumina的三款产品均建议肿瘤样本细胞占比大于20%,而诺禾致源产品并未给出明确建议。

  • 检测限方面,诺禾致源需要的样本量最小(10ng),而艾德和世和产品的最低检测限最灵敏(1%突变)。


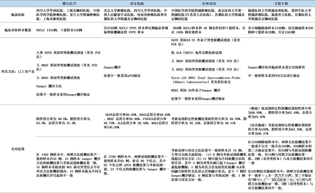
检测性能比较:各产品均表现良好

  • 各企业均在顶级三甲医院进行了超过1000例检验样本比对,所选择的参照方法为Sanger测序(一代测序,突变检测的金标准,但对低频率的突变检测效力不足)或者已经获批的突变检测试剂盒/免疫组化试剂盒,并对存在分歧的样本使用第三种方法进行验证。

  • 从各组检测结果来看,各企业NGS试剂盒的突变检测结果均与参考方法拥有良好的符合性,且大部分分歧样本的第三方验证结果也与考核试剂一致,表明二代测序平台有能力对肿瘤中的重要靶点突变进行准确检测。

图表7:检测性能比较研究

来源:CMDE,国金证券研究所


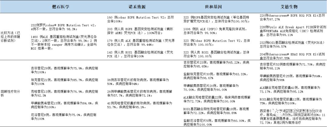
伴随诊断比较研究:靶向药物种类有差别  伴随诊断效果均表现出色

  • 在伴随比较研究检测阶段,针对伴随诊断用途的基因变异类型及相应的靶向药物

  • 各企业将其NGS产品检测结果与目前已经获批伴随检测产品检测结果进行比较,

  • 同时在各地权威医院进行靶向药物疗效相关的回顾性临床研究。

  • 各产品在检测结果比对中均与现有获批伴随诊断方法展现良好的一致性,总符合率均超过95%。

  • 而在回顾性疗效分析中,各产品均对所覆盖靶向药物的疗效有良好的指示作用,筛选出的突变阳性群体的客观缓解率和疾病控制率与既往药物临床试验基本相符。

图表8:伴随诊断比较研究情况

来源:CMDE,国金证券研究所

4

总结:从LDT到IVD的跨越是关键  既比拼产品也考验销售和服务

  • 我们认为从总体上评价,国内率先批准的四款NGS伴随诊断产品均具备较高的技术水平和规范的研发及临床试验过程,不仅对肿瘤关键靶点的变异有良好的检测能力,也能对靶向药用药提供可靠的指导信息。

  • 当然,由企业自行在相对理想的技术条件下开展的临床试验也不一定能100%准确地反映相关产品在临床实践中的效果,因此在上述产品的注册技术审评报告中均要求在产品上市后应继续对产品伴随诊断用途进行验证,并在至少两家临床机构随访收集伴随诊断药物的临床用药疗效随访数据,作为临床补充资料在产品下一次延续注册时提交。

  • 但我们认为上述四款产品的获批其最重大意义在于解决了二代测序在临床伴随诊断应用中的“合法身份”问题,从实验室自建项目(LDT)到正式体外诊断产品(IVD)的跨越意味着院内大规模开展成为可能。随着持证产品在临床的推广,医院也将更加积极地选择获得注册证的IVD产品开展院内检测,院外送样乱象有望得到终结。

  • 在四款伴随诊断NGS产品中,艾德生物人类10基因突变联合检测试剂盒(可逆末端终止测序法)虽然获批略晚于其他三款产品,但在靶点、药物、和癌种覆盖范围上有较明显优势,考虑到当前靶向药物快速获批的态势,未来3-5年内这一优势有望继续被放大。

  • 而在目前已经获批的主流TKI靶向药物检测方面,上述四款产品在性能上大概率差距不大,因此未来商业和服务端的比拼可能成为关键,具备先发优势地企业在销售和服务能力的建设上有望占得先机。

作者:袁维,李敬雷

国金医药健康研究中心

注:文中内容节选自国金证券医药健康研究中心已公开发布的研究报告,具体报告内容及相关风险提示等详见完整版报告。若因对报告的摘编而产生歧义,应以完整版报告内容为准。

声明:
1、凡本网注明“来源:小桔灯网”的所有作品,均为本网合法拥有版权或有权使用的作品,转载需联系授权。
2、凡本网注明“来源:XXX(非小桔灯网)”的作品,均转载自其它媒体,转载目的在于传递更多信息,并不代表本网赞同其观点和对其真实性负责。其版权归原作者所有,如有侵权请联系删除。
3、所有再转载者需自行获得原作者授权并注明来源。

最新评论

关闭

官方推荐 上一条 /3 下一条

客服中心 搜索 洽谈合作
返回顶部