立即注册找回密码

QQ登录

只需一步,快速开始

微信登录

微信扫一扫,快速登录

搜索
小桔灯网 门户 资讯中心 注册认证 查看内容

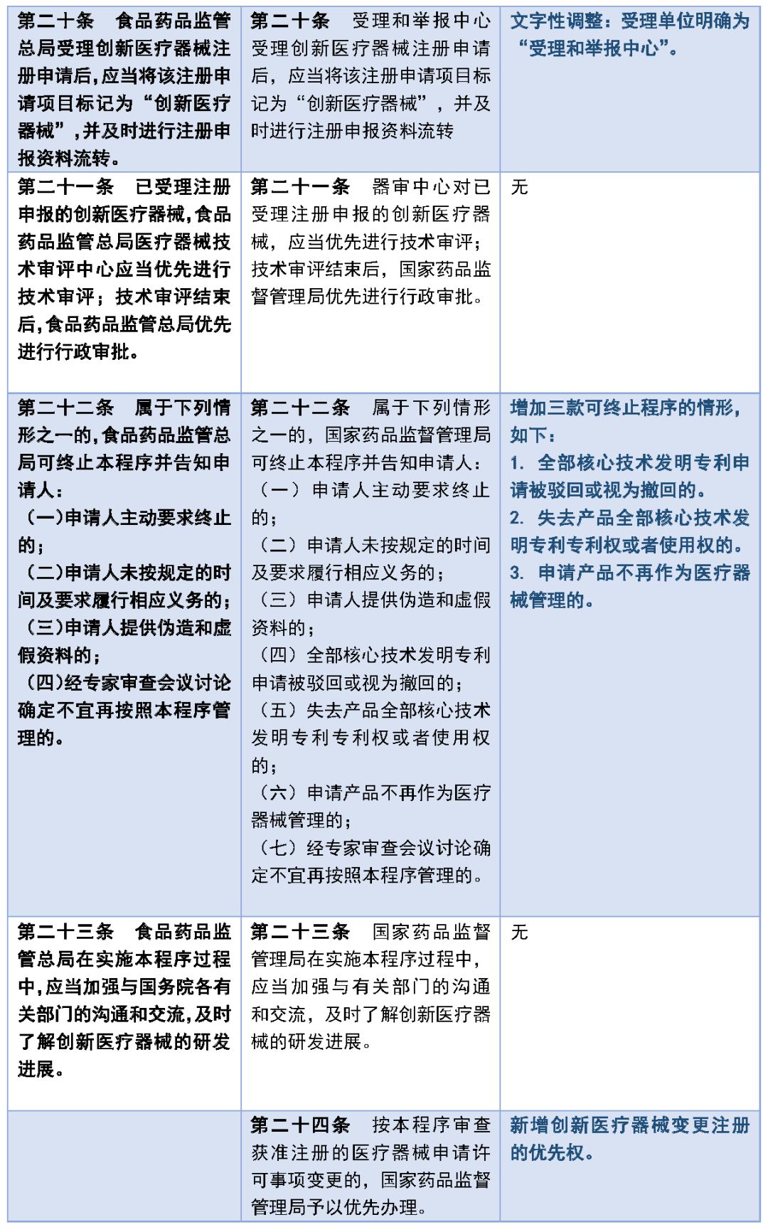
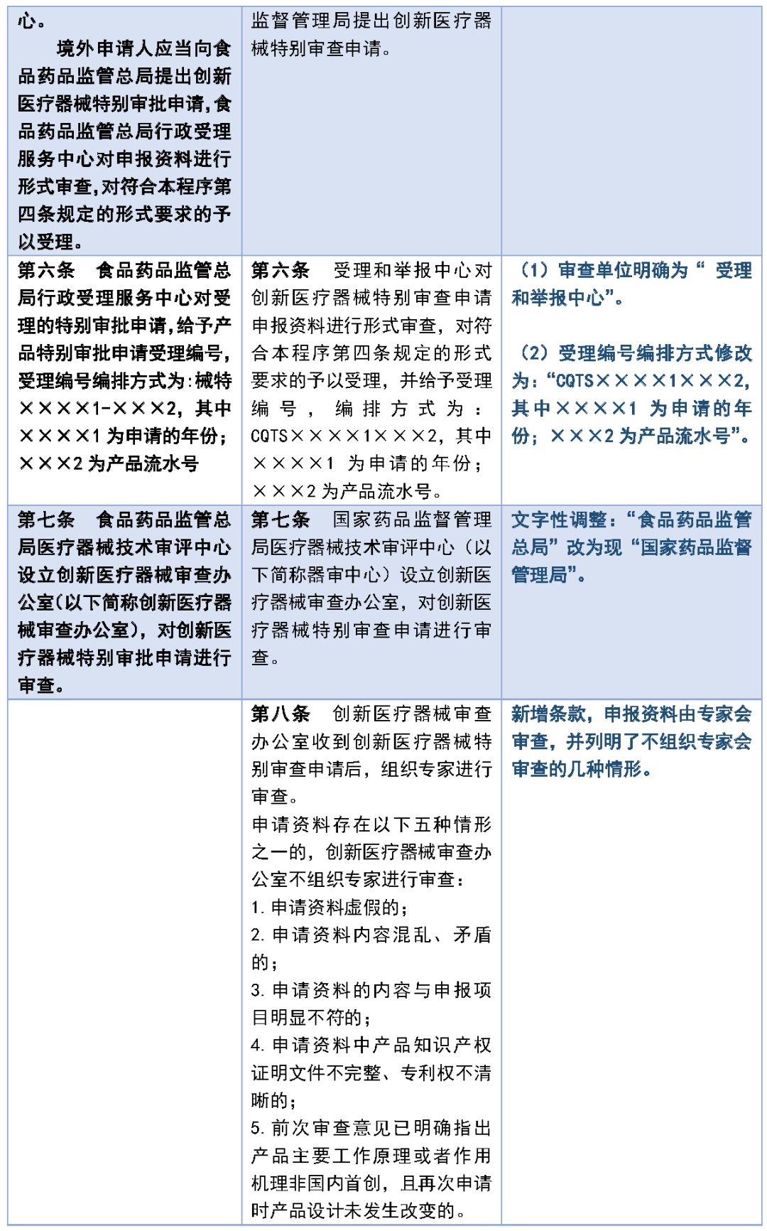
创新医疗器械特别审批程序正式稿与试行稿的对比

2018-11-12 00:00| 编辑: 小桔灯网| 查看: 1754| 评论: 0|来源: 致众TACRO

摘要: 近日,国家药品监督管理局正式发布了《创新医疗器械特别审查程序》,而原国家食品药品监督管理总局印发的《创新医疗器械特别审批程序(试行)》同时废止。以下是创新医疗器械特别审批程序正式稿与试行稿的对比:(可 ...


近日,国家药品监督管理局正式发布了《创新医疗器械特别审查程序》,而原国家食品药品监督管理总局印发的《创新医疗器械特别审批程序(试行)》同时废止。


以下是创新医疗器械特别审批程序正式稿与试行稿的对比:


(可点击大图查看原图)

声明:
1、凡本网注明“来源:小桔灯网”的所有作品,均为本网合法拥有版权或有权使用的作品,转载需联系授权。
2、凡本网注明“来源:XXX(非小桔灯网)”的作品,均转载自其它媒体,转载目的在于传递更多信息,并不代表本网赞同其观点和对其真实性负责。其版权归原作者所有,如有侵权请联系删除。
3、所有再转载者需自行获得原作者授权并注明来源。

最新评论

关闭

官方推荐 上一条 /3 下一条

客服中心 搜索 洽谈合作
返回顶部