立即注册找回密码

QQ登录

只需一步,快速开始

微信登录

微信扫一扫,快速登录

搜索
小桔灯网 门户 资讯中心 市场观察 查看内容

体外诊断行业研究报告:商业银行与体外诊断企业合作可能性几何?

2018-7-10 00:16| 编辑: 小桔灯网| 查看: 3388| 评论: 0|来源: IVD体外诊断干货

摘要: 体外诊断行业(IVD)简介(一)IVD的定义体外诊断(In Vitro Diagnosis,简称为IVD),指将样本(血液、体液、组织等)从人体中取出后进行检测,通过与正常人的分布水平相比较,来确定病人相应的功能状态和异常情况 ...

体外诊断行业(IVD)简介

(一)IVD的定义

体外诊断(In Vitro Diagnosis,简称为IVD),指将样本(血液、体液、组织等)从人体中取出后进行检测,通过与正常人的分布水平相比较,来确定病人相应的功能状态和异常情况,以此来作为诊断和治疗的依据。体外诊断产品包括体外诊断试剂与体外诊断仪器。目前临床上体外诊断使用率极高,约有80%的疾病诊断依靠体外诊断完成,所以体外诊断被称为“医生的眼睛”。

(二)IVD的分类

1、按检测方法和原理

根据临床医学检验项目所用技术的不同,体外诊断产品可分为生化诊断(clinical chem)、免疫诊断(immunoassay)、分子诊断(MDx)、元素诊断、微生物诊断、尿液诊断、凝血类诊断、组织诊断、血液学和流式细胞诊断等,前三类是医疗机构主流的体外诊断方式。

1)  生化诊断:指用生物或化学的方法来对人进行身体检查。

2)  免疫诊断:应用免疫学的理论、技术和方法诊断各种疾病和测定免疫状态。

3)  分子诊断:主要是指编码与疾病相关的各种结构蛋白、酶、抗原抗体、免疫活性分子基因的检测。

4)   血液诊断:通过红细胞、白细胞、血红蛋白的含量等指标来分析血液成分。

5)   尿液检测:通过分析尿液中红白细胞,微生物的含量等指标来判断尿液成分。

6)   微生物检测:通过显微镜直接观察判断或检测设备来判断微生物种类和数量。

2、按检测条件和环境

1)专业实验室诊断:在检验科或独立实验室使用自动化和高通量[1]的仪器进行大样本量的检测。临床实验室体外诊断需由专业人员完成,耗时较长,但检测结果质量较高;POCT则可由非专业人员操作,检测速度快,但检测结果质量一般。

2)即时诊断(POCT):在采样现场进行的、利用便携式分析仪器及配套试剂快速得到检测结果的一种检测方式。由于POCT 无需中心实验室,可直接在患者身旁进行检测,能快速进行诊疗、护理、病程观察,进而提高医疗质量,故在ICU、手术、急诊、诊所及患者家中渗透率均逐步提高。POCT的操作者可以是非专业检验师,甚至是被检测对象本人。

[1] 高通量筛选(High throughput screening,HTS)技术是指以分子水平和细胞水平的实验方法为基础,以微板形式作为实验工具载体,以自动化操作系统执行试验过程,以灵敏快速的检测仪器采集实验结果数据,以计算机分析处理实验数据,在同一时间检测数以千万的样品,并以得到的相应数据库支持运转的技术体系,它具有微量、快速、灵敏和准确等特点。

IVD行业产业链及行业经营模式

(一)体外诊断行业产业链结构

完整的体外诊断产业包括上游原料供应行业和下游需求市场,其产业链如下图所示:

由于诊断试剂通常要与诊断仪器结合起来使用,且诊断试剂在体外诊断行业中占主导地位(约占整个体外诊断行业总产值的70%),因而本文将重点讨论体外诊断试剂行业的上下游产业链。

体外诊断试剂的上游为生物化学原料,包括诊断酶、抗原、抗体等活性生物制品以及高纯度氯化钠、碳酸钠、谷氨酸、柠檬酸等精细化学品,其中诊断酶、抗原、抗体为主要原料。

体外诊断试剂的下游需求主要来自医学检测和血液筛查。医学检测是体外诊断试剂最主要的消费去向,包括医院检验科、体检中心、独立实验室、防疫站等;血液筛查主要是采供血部门对于血液的检测,包括各类血站和血制品厂家。目前医院是我国体外诊断试剂最主要的需求市场(占下游需求市场总量的90%以上)。

(二)IVD行业主要经营模式

体外诊断行业业务模式相对简单,生产商主要通过生产、销售体外诊断产品给客户来获取收益。

定价实行招投标模式。我国体外诊断试剂产品定价目前普遍实行招投标模式。各地区医疗卫生机构一般委托独立第三方对年度拟采购的诊断试剂进行招标,中标后,生产厂商才能按其中标价格区间在该地区销售产品。随着我国医疗制度改革的进一步深化,国家对体外诊断试剂价格的管理未来可能将日趋严格,具备规模和品牌优势的生产厂商将获益。

销售模式以经销商销售为主,直销为辅。体外诊断产品生产企业大部分采用以经销商销售为主的销售模式,即生产企业先将产品销售给经销商,再由经销商销售给终端客户,并向终端客户提供主要的综合服务。

体外诊断产品经销商销售模式

目前国内体外诊断企业销售模式比较

资料来源:渤海证券研究所

我国IVD行业竞争格局

供应商:供应商数量较多,议价能力较弱。目前我国在诊断试剂的主要生物化学原材料以进口为主,原材料供应较为充足,部分辅助原料同质化较高,供应商数量较多,议价能力较弱。

购买者:IVD行业竞争激烈,购买者议价能力较强。由于体外诊断行业生产企业众多,竞争激烈,下游购买者的议价能力相对较强。

潜在进入者:行业壁垒较高,进入较难。

技术壁垒:体外诊断试剂行业是临床检验学、生物化学、分子生物学、有机化学、生物医学工程等众多学科结合的产物,技术壁垒较高。

市场准入壁垒:我国对体外诊断产品生产企业实行许可管理制度,生产企业必须获得国家食品药品监督管理局颁发的《医疗器械生产企业许可证》及《医疗器械经营企业许可证》,通过相应的质量管理体系考核,所有的上市产品还须经过临床试验并获得产品注册证书,并在使用过程中接受相关部门的监督管理。对潜在进入者来说,市场准入壁垒较高。

替代者:行业本身没有替代者,更多的是行业内部技术升级替代。体外诊断行业没有替代者,不同的诊断方法在技术的成熟度、发展水平和侧重点上存在差异,相互之间亦无法被完全替代。但同一诊断方法内部则进行着技术升级,如免疫诊断中化学发光法对酶联法的升级替代。

行业内部竞争:竞争激烈、国内企业市场集中度低。我国体外诊断市场外资企业市场占比超过1/3,在国内三级医院的高端市场占据垄断地位。国内体外诊断企业400余家,普遍规模小、产品品种少,诊断试剂生产规模排名前20的国内企业的市场占有率仅约30%,市场集中度低。

我国IVD行业政策

(一)监管政策

我国体外诊断试剂行业目前实行分类监督管理。一方面监督产品,另一方面监督企业。在体外诊断试剂分类管理制度的基础上,对产品实行备案和注册制度,对生产和经营企业采取许可证和备案制度。国家对医疗器械按照风险程度实行分类管理。第一类是风险程度低,实行常规管理可以保证其安全、有效的医疗器械;第二类是具有中度风险,需要严格控制管理以保证其安全、有效的医疗器械;第三类是具有较高风险,需要采取特别措施严格控制管理以保证其安全、有效的医疗器械。

第一类体外诊断试剂实行备案管理,第二类、第三类体外诊断试剂实行注册管理。境内第一类体外诊断试剂备案,备案人向设区的市级食品药品监督管理部门提交备案资料;境内第二类体外诊断试剂由省、自治区、直辖市食品药品监督管理部门审查,批准后发给医疗器械注册证;境内第三类体外诊断试剂由国家食品药品监督管理总局审查,批准后发给医疗器械注册证。医疗器械注册证有效期为5年,有效期届满需要延续的,依照有关行政许可的法律规定办理延续手续。

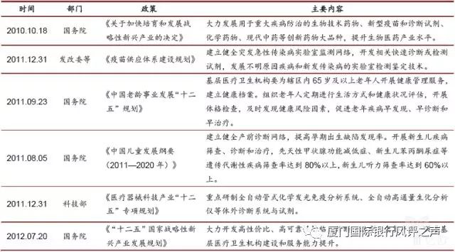
(二)发展政策

产业政策利好行业发展。新医改的实施把疾病的预防放到医药行业改革工作的重点,这为体外诊断行业带来了良好的发展机遇。同时,作为生物产业的重点发展方向之一,政府先后出台了一系列政策来鼓励和支持体外诊断行业的发展。

资料来源:国务院、发改委、科技部、卫计委等网站

行业风险分析

(一)技术风险

技术风险主要体现在三方面。一方面是核心技术泄密或关键技术人员流失的风险。各种试剂配方、试剂制备技术、关键工艺参数等是体外诊断产品的核心技术,是体外诊断企业的核心机密。其次,新产品研发和注册风险。体外诊断试剂产品研发周期一般需要1年以上,研发成功后还必须经过产品标准制定和审核、注册检验、临床试验和注册审批等阶段,才能获得国家食品药品监督管理部门颁发的产品注册证书,申请注册周期一般为1-2年。如果公司不能按照研发计划成功开发新产品并通过产品注册,将影响公司前期研发投入的回收和未来效益的实现。最后,行业技术的创新和进步可能是原有技术和产品被淘汰。

(二)经销商管理风险

经销模式是IVD行业普遍采用的销售模式,由于经销商除业务上对DV产品厂商存在一定依赖外,人、财、物皆独立于IVD产品厂商。若经销商的经营活动有悖于产品厂商的经营宗旨,或经销商的实力不足,则可能导至产品厂商销售出现区域性下滑。

(三)产品单一的风险

国内IVD行业整体仍以中小企业为主,中小企业往往面临产品单一的问题。如未来出现相关政策变化、市场竞争加剧、下游需求下降等外部环境恶化的情况,将对这类企业的经营产生不利影响。

(四)政策变动的风险

国家对体外诊断行业实行严格的分类管理和生产许可制度,国家食品药品监督管理总局是我国体外诊断行业的最高主管部门,负责体外诊断行业的监管、行业标准、产品市场准入、生产企业资格、产品广告宣传、产品临床试验及产品注册等基本管理职能。体外诊断行业是国家重点支持发展的行业,但是行业相关的监管政策仍在不断完善、调整。如果未来国家产业政策、行业准入政策以及相关标准发生对公司不利的改变,可能会给行业内公司的生产经营带来不利的影响。

另外,随着我国医疗卫生体制改革的不断深入,社会医疗保障体制的逐步完善,以及医药分开等多项政策措施的逐步落实,我国医药卫生市场的发展可能面临重大变化。

根据现行政策,国家卫计委负责制定《医疗机构临床检测项目目录》,国家发改委负责制定医疗服务价格政策、定价原则和项目规范,凡是进入《医疗机构临床检测项目目录》的非营利性医疗机构服务项目的最高价格标准由各地价格主管部门负责制定和调整。如果相关部门要求下调检测项目收费,各医院将下调其采购价格,对行业厂商产生不利影响。

金融机构风险分析

(一)主体经营差异较大

根据中国体外诊断网的数据显示,我国体外诊断行业集中度较低,业内企业约300-400 家,其中年销售过亿元的企业只有数十家。近几年,尽管国内企业凭借产品性价比高和更为贴近本土市场的优势,不断扩大市场份额,逐渐打破以进口产品为主导的市场格局。然而,国内企业仍以中小企业为主,这类企业市场占有率低,技术相对不成熟,缺乏丰富的行业管理经验。

(二)信用风险

商业银行的信用风险不仅直接来自于与其合作的IVD企业,也间接来自IVD企业的供应商及经销商。在IVD供应链中,经销商发生违约会造成IVD企业发生损失,影响其还款能力,最终使得商业银行遭受损失。此外,由于IVD企业属于技术密集型企业,商业银行很难取得土地、房产、设备等有形资产抵押,一旦发生信用风险,商业银行很难通过处置抵押物减少损失。

(三)信息不对称的风险

商业银行的信贷经营天然存在信息不对称的风险,在与IVD企业合作中,信息不对称主要体现在商业银行不了解IVD企业的核心技术以及市场占用率。商业银行很难像行业从业者一般了解行业技术发展趋势,一旦行业技术有较大创新,原有技术很可能被淘汰,旧的产品很可能失去市场,进而影响IVD企业的经营能力,降低其偿债能力。商业银行也会因此遭受损失。

医疗健康+金融主要模式

(一)医疗设备+融资租赁

目前,国内医院主要使用直接回租、厂商租赁和售后回租等方式进行筹资和引进设备。国内只有经过中国人民银行或者商务部批准的融资租赁公司才可以合法开展医疗设备融资租赁业务。医疗设备融资租赁这一新颖的设备融资方式近年来在我国获得了快速的发展。现活跃在国内医疗融资租赁领域的公司主要有远东国际租赁有限公司、江苏融资租赁公司、华融融资租赁公司、恒信融资租赁公司、新世纪金融租赁有限责任公司、浙江金融租赁股份有限公司、深圳金融租赁有限公司、新疆金融租赁有限责任公司等。

(二)医药+供应链金融

供应链金融主要是围绕药品流通环节产生的。处于上游的药品生产、销售企业多为中小型企业,往往处于相对弱势地位,多以赊销方式销售并形成应收账款。而医疗机构的应收账款周期较长、坏账率较低,为供应链金融的运作提供了条件。通常情况,商业银行的贷款方式仍以固定资产抵押为主,而在药品流通领域,则是以医药企业的应付与应收账款、存货等进行质押融资,从而为其提供金融服务。主要包括国内保理业务、国内应收账款质押授信业务、保兑仓业务、厂商银业务、订单融资、商业发票贴现、应收账款质押。

(三)医药+互联网+保险

1、以健康管理和医药电商为切入点 :与互联网医疗一样,保险公司早期在切入互联网保险领域时也选择最轻的健康管理领域,其中最有代表性的是泰康在线联手咕咚开启“互动式保险”,行程交互式险种。切入医药领域,联手医药电商推出医药险 。2014年11月,阳光财险正式携手天猫医药馆携手推出一款名为“天猫医药险”的产品。用户可以通过电话医生诊疗,根据诊疗建议去天猫医药馆购药,拿到药品后获得保险公司的全额购药费用理赔。

2、瞄准刚需下的慢病管理市场:契合慢病管理的刚需,移动医疗慢病管理产品一出现时,就纷纷联合保险公司推出各种慢病险种,以求减轻繁重的慢病治疗压力。太平洋保险与大特保推出全线上糖尿病保险“退糖鼓”,专为已经患病的糖尿病患者提供健康保障,保障范围涵盖脑中风后遗症、终末期肾病、截肢、眼盲四种高发并发症。2015年11月,众安保险联合腾讯、丁香园,为糖大夫量身定做“糖小贝”糖尿病并发症保险,共同为糖尿病患者打造全球首个大数据智能医疗保障计划,将保险与医疗深度结合。

3、切入医疗核心的医生、患者端:从健康管理到医药,再到慢病管理,互联网医疗险种逐步推进,而对于医疗的核心的双方——医生与患者,互联网医疗公司与保险公司也从未停止努力,强力将保险拓展到这一领域,为医生行医提供保护。微医集团联合泰康人寿推出“医疗责任险”,为医生群体提供更好的医疗责任险保障,成为国内首个倡导并尝鲜责任医疗计划的互联网企业。就医160独家推出移动医疗保险创新,面向广大患者推出个性化险种——停诊险。

4、重大事件呼唤下的新险种:2016年3月,阿里健康与平安保险推出儿童疫苗保险;2016年3月8日,垂直于妇儿健康领域的“妈咪知道”联合互联网保险特卖平台“小雨伞”正式推出“妈咪保”。

授信策略分析

(一)基础策略

我国IVD行业近年来发展迅速,行业成长空间较大,预计未来将保持整体向上的发展趋势,其融资需求亦将保持旺盛,由于现阶段资金来源以股权融资为主,银行业在该行业的业务拓宽空间较为广阔;但我国IVD行业政策环境尚待完善,行业定位还不明晰,特别是行业属技术密集型行业,受技术创新影响较大,行业企业实体资产较少,整体风险较难把控;同时中小公司发展迅速,企业数量大幅增加,同质化较为严重,缺乏核心技术。

建议在细分客户群体的基础上,分析其经营模式和技术研发水平、政策支持情况和同业授信态度,采取好中选优的策略推进。优选拥有核心技术积累的企业,尤其是行业龙头可以核定一定规模的整体授信额度。在整体授信额度范围内,以核心企业提供信用担保为基础条件,综合考虑核心企业自身资质以及所提供的其他信用增信措施,该种类型授信介入的核心在于对核心企业的第一性评价以及授信总额的框定,各借款人授信需占用核心企业整体授信额度,该种模式有利于增进对中小微企业金融支持。对于行业龙头企业对外出口板块,还可拓展保函、信用证、保理等类型业务。

增信措施方面,除了与传统行业企业一样,选择厂房、土地等资产作为抵押外,还可以选择IVD企业核心生产设备、生产线或专利技术作为抵押物。对于地方龙头企业,如果当地政府对其有政策支持,如产业基金、政策性担保公司担保、贴息、专项保险等,也可以作为风险缓释手段。

(二)探讨策略

1、体外诊断设备融资租赁

目前医院是我国体外诊断试剂最主要的需求市场(占下游需求市场总量的90%以上)。而国内医院主要使用直接回租、厂商租赁和售后回租等方式进行筹资和引进设备。体外诊断行业中,行业内企业较普遍的通过免费提供、租赁或低价销售等形式将体外诊断仪器提供给下游客户使用,以此建立稳定的合作关系。

1)对融资租赁公司的直接授信:对于综合实力较强、以其综合经营收入偿还贷款有保障的融资租赁公司开展的贷款业务,以及对金融租赁公司开展的同业拆借等业务。

2)融资租赁质押贷款:向租赁公司发放贷款,条件是融资租赁公司以一笔或若干笔应收医院的租金债权等权利质押给银行,医院的选择应以公立二级(含)以上为主。

3)融资租赁保理:租赁公司开展租赁业务形成应收租金后,由银行支付对价受让租赁公司应收医院租金债权的业务,银行保留对租赁公司的追索权。

4)租赁资产证券化:为租赁公司的应收医院租金债权,设计与对公或对私信托理财业务对接的准资产证券化业务,并提供结构设计、承销发行等金融服务。

2、体外诊断试剂供应链金融

诊断试剂在体外诊断行业中占主导地位(约占整个体外诊断行业总产值的70%),目前医院是我国体外诊断试剂最主要的需求市场(占下游需求市场总量的90%以上)。因此,此处针对体外诊断试剂生产及流通环节的供应链金融服务模式作相应的探讨。

1)  供应链金融的特点

商业银行供应链金融是传统的银行信贷模式的改革,是贸易融资、现金管理、和其他一系列金融产品的集成,它有以下三个特点:

(1)供应链金融已经改变了过去银行和其他金融机构只对单一企业主体授信的模式,围绕一个核心企业链,为多个医药行业上游和下游企业提供全面的金融服务,更好的发现和提取行业供应链的价值,进一步扩大银行的发展空间。

(2)促使商业银行调整风险控制的思维和方式,从原始的、静态的、孤立的风险控制,到一个动态的系统风险控制概念转变。供应链金融更有效地控制体外诊断试剂生产企业和流通企业的信用风险,物流、现金流和信息流的高度统一,对银行的风险管理提供了一种新方法,在这种模式下,银行不再片面强调行业地位,真正仔细分析供应链企业之间商品贸易情况,检查信贷企业信用强度同时,注重检视供应链的稳定和交易对手的资质;此外,自偿性贸易融资产品的特征,使得银行可以将商品销售收入作为贷款合同的直接还款来源;且融资金额、期限更注重与现实交易的匹配,可实现信贷额度灵活使用控制。

(3)在和以医药行业企业作为主要服务对象的企业的合作当中,如能有效地解决信息不对称的问题,可以提高银行对医药企业客户把控能力,其中物流公司对医药行业库存商品的价值的变化、销售前景等方面有一定程度的了解,和物流公司合作,在某种程度上,发挥了缓解信息不对称的重要作用,利于更好地理解和控制潜在风险。

2)  结合医药行业特征,开发特色供应链金融产品

制药行业的市场情况和医药企业融资需求不是静态的,商业银行应优化和丰富业务产品及流程,以满足业务发展的需要。建议根据医药行业特点,设计全过程供应链金融产品,满足中小制药企业的融资需求:首先,上游供应商可以与核心企业签订的订单,使用这些原材料和仓单质押向商业银行申请贷款;而因原材料对核心企业形成的应收账款,可引入应收账款质押和保理业务;其次,针对下游药品经销商,可结合大医院信用情况,推出国内商业发票贴现业务,缓解下游经销商的资金压力,解决企业短期流动性短缺的问题。

3)  与交易型电子商务平台合作,实现医药企业供应链融资的电子化

电子信息共享平台可以充分共享信息,降低交易成本,通过设置程序,减轻信息不对称的问题,及早发现风险并控制风险。目前在我国医药行业主要的电子信息平台有“医盟网”、“医智网”、“浙江医药电子商务系统”、“阿里云医药电子平台”等。在医药行业建立交易电子商务平台,有以下几个有利条件:第一,制药行业监管严格;第二,医学和产品标准化程度高;第三,税收制度规范,贸易背景真实性高,纳税申报表造假的可能性小;第四,在线交易的药物必须经过严格审批。

声明:
1、凡本网注明“来源:小桔灯网”的所有作品,均为本网合法拥有版权或有权使用的作品,转载需联系授权。
2、凡本网注明“来源:XXX(非小桔灯网)”的作品,均转载自其它媒体,转载目的在于传递更多信息,并不代表本网赞同其观点和对其真实性负责。其版权归原作者所有,如有侵权请联系删除。
3、所有再转载者需自行获得原作者授权并注明来源。

最新评论

关闭

官方推荐 上一条 /3 下一条

客服中心 搜索 洽谈合作
返回顶部