立即注册找回密码

QQ登录

只需一步,快速开始

微信登录

微信扫一扫,快速登录

搜索
小桔灯网 门户 资讯中心 共识指南 查看内容

脓毒症与感染性休克第三版国际共识定义(1)

2018-5-25 00:00| 编辑: 纳兰烙烙| 查看: 3878| 评论: 0|来源: 重症行者翻译组

摘要: 脓毒症与感染性休克第三版国际共识定义(1)重症行者翻译组作品重要性:脓毒症与感染性休克的定义最后一次修订是在2001年。考虑到脓毒症病理学(器官功能、形态学、细胞生物学、生物化学、免疫学以及循环的变化)、 ...
脓毒症与感染性休克第三版国际共识定义(1)
重症行者翻译组作品
重要性:脓毒症与感染性休克的定义最后一次修订是在2001年。考虑到脓毒症病理学(器官功能、形态学、细胞生物学、生物化学、免疫学以及循环的变化)、管理以及流行病方面已经取得的进展,因此需要对该定义进行复审。
目的:根据需要对脓毒症与感染性休克的定义进行更新和评估
过程:危重病医学学会与欧洲重症监护医学学会召集19名脓毒症病理学、临床试验以及流行病学方面的专家组成工作组。脓毒症及感染性休克的定义与临床诊断标准通过会议、Delphi程序、电子健康记录数据库分析、以及投票产生,然后送至国际专业协会,要求(在致谢中列出的31个协会)同行进行评审与认可。
来自综合证据分析的关键发现:
以前的定义的局限性包括过度关注炎症反应、认为脓毒症遵循一个从严重脓毒症发展至休克的连续性误导模式、全身炎症反应综合征(SIRS)诊断标准的特异性与敏感性不足。目前已有多个术语用于脓毒症、感染性休克以及器官功能障碍的定义,导至在报告发生率与观察死亡率时出现差异。工作组得出结论:“严重脓毒症”这个术语是多余的。
建议:脓毒症应该定义为感染引起的宿主反应失调所导至的致命性器官功能障碍。为了便于临床操作,器官功能障碍可以用序贯[全身感染相关]器官功能衰竭评分(SOFA)的增加大于等于2分来表示,其相关的住院死亡率大于10%。感染性休克应该被定义为脓毒症的一个类型,与单独的脓毒症相比,特别是在严重循环、分子、代谢异常方面与高死亡风险密切相关。

在临床上感染性休克患者可通过下列情况加以识别:在排除低血容量的情况下,需应用升压药以维持平均动脉≥65mmHg,以及血清乳酸>2mmol/L(>18mg/dL)。感染性休克的患者在临床上可以通过下情况被识别:需要应用血管加压素保持平均动脉大于等于65mmHg,以及在没有低血容量情况下血乳酸大于2mmol/L(>18mg/dL)。根据这一联合标准,感染性休克的住院死亡率>40%。这个联合标准诊断的感染性休克患者相关的住院死亡率大于40%。在院外、急诊科或医院普通病房可疑感染的成人患者若符合至少2项临床标准[这一标准构成一新的床旁指标即快速SOFA(qSOFA):呼吸频率≥22次/分、意识状态改变、收缩压≤100mmHg],即可快速识别那些可能出现典型脓毒症不良预后的可疑感染的非ICU患者。在院外、急诊科以及医院普通病房,怀疑存在感染的成年患者,如果下面的临床诊断标准存在至少2条(这些诊断标准构成一个新的临床评分称作quickSOFA[qSOFA]:呼吸频率大于等于22次/min,意识改变,收缩压小于等于100mmHg),则作为更可能存在预后不良的典型脓毒症患者而被快速识别。

结论和临床意义:这些更新的定义和临床诊断标准应该取代之前以前的定义,使流行病学研究和临床试验的结果与临床实际更加一致,便于快速识别和更及时地救治脓毒症患者或有可能进展为脓毒症风险的患者。
脓毒症是一种由感染所导至的生理、病理和生物化学异常的综合征,是影响公众健康的重大问题。2011年来自美国的数据表明,超过200亿美元(美国医院临床费用的5.2%)用于了脓毒症的治疗。据报道脓毒症的发生率在持续增长,这可能反映了合并症较多的老年人口数量增加、更多的人认识到脓毒症的存在和一些国家的医保报销优惠政策等。尽管脓毒症真实的发病率仍然是未知数,保守的估计表明脓毒症是全球范围内患者死亡和危重疾病的一个主要病因。此外,人们越来越深刻的认识到存活的脓毒症患者往往会存在长期的生理、心理和认知障碍,带来巨大的医疗和社会问题。1991年的共识会议提出的脓毒症最初定义关注于当时流行的观点,认为脓毒症是由于感染引起宿主的全身炎症反应综合征(见方框1)。脓毒症合并器官功能障碍称为严重脓毒症,后者可以进展为感染性休克,感染性休克被定义为“由脓毒症所致,虽经充分液体复苏后仍无法逆转的持续低血压”。 2001年的工作组基于对这些定义的局限性的认识,拓展了诊断标准,但由于缺乏支持证据并未提出替代方案。实际上,脓毒症、感染性休克和器官功能障碍的定义在近20年中没有大的变化。
新定义的形成过程
由于对目前的定义需要重新审视,欧洲重症监护学会(ESICCM)和美国危重病医学会(SCCM)于2014年1月联合组成了一个包括重症监护室、感染科、外科和呼吸科专家在内的工作组。无用途限制的基金由两个学会提供,工作组保持了完全的自主性。两个学会各自任命了共同主席(Dr Deutschman和Singer),两位共同主席基于在脓毒症流行病学、临床试验和基础及应用研究上的科学专长选择工作组成员。
工作组通过2014年1月到2015年1月之间举行的四次面对面会议、邮件往来和投票进行了反复讨论。工作组成员在基于对病理生理学认识的提高和可调用大型电子健康记录数据库及患者队列的前提下对脓毒症现行的定义进行了重新审视。
基于目前对脓毒症所致的器官功能、形态学、细胞生物学、生物化学、免疫学和循环(总称病理生理学)的理解形成了脓毒症最新定义和诊断标准的专家共识,该诊断标准也将在临床中进行检验(内容效度)。下文也会对脓毒症的定义及不同诊断标准间的差异进行讨论。
对潜在临床标准(建构效度)与该标准评价脓毒症预后(需要进入ICU进行治疗或死亡)能力(预测效度,一种标准效度)之间的一致性也进行了检测。工作组在多个大型电子健康记录数据库中进行了上述探索,这些数据库同时也解决了缺乏不同器官功能障碍评分中单独变量数据以及评分普适性普适性(生态有效性)的问题。工作组采用了系统文献综述和Delph共识法对感染性休克的定义和临床标准进行了描述。
进行编写时,包括原始研究在内的用于支持工作组推荐意见的证据被发送给主要的国际学会和其他相关的人员进行同行审查和获得公开认可(31家认可脓毒症最新定义和诊断标准的学会名单列在文末)。
由工作组解决的问题
工作组试图将脓毒症和简单的感染区分开来,并本着与病理学的深入认识保持一致,来更新脓毒症和脓毒性休克的定义。定义是一种疾病概念的描述;因此,脓毒症的定义应该描述脓毒症“是”什么。这种选择方法允许讨论当前尚未完全阐明的生物学概念,如遗传的影响和细胞代谢的异常。脓毒症这一疾病的概念是基于感染为触发,并确认目前存在的挑战——对感染的微生物学鉴定。然而,简单地检验感染的定义不在工作组的任务范畴之内。
工作组认为脓毒症是一种综合征,目前还没有一个有效的标准的诊断试验准则。目前尚无脓毒症和脓毒性休克定义的实施流程,其中一个关键的缺陷是导至报道其发病率和死亡率(见后续讨论)会发生重大变化。工作组断定,能识别和衡量每一患者的特征是非常必要的,并试图提供一个统一的标准。 理想情况下,这些临床标准应可识别脓毒症所有因素(感染、宿主反应和器官功能障碍),并容易获得,及时利用,并在一个合理的成本或支出范围内。而且,测试利用大型临床数据库得出的标准的效度应该成为可能,最终都是前瞻性的。此外,临床标准应该提供给院外医生、急诊科医生、和有更好能力确定疑似感染,并有可能进展到危及患者生命的病房医生。这样的早期识别尤为重要,因为脓毒症患者得到及时的救治可改善患者预后。
此外,为了更好地提供关于脓毒症发病率和预后的一致性和再现性,工作组试图整合脓毒症的生物学和临床鉴定及其流行病学编码。

识别挑战与机遇
当没有金标准时评估定义的有效性
脓毒症不是一种特殊的疾病,而是一种涵盖其病理学仍不确定的综合征。目前,它是一种可被识别可疑感染患者临床症状、体征的症候群。因为不存在诊断试验的金标准,工作组在寻求可明确和实现多领域的实用性和效度的定义和支持临床标准。
提高脓毒症病理学的认识
脓毒症是一种感染的病原体可能被内源性因素显著放大的多方面宿主反应。
最初脓毒症定义比较概念化,符合SIRS4项标准中的至少2项(仅仅是因为过度的炎症反应)的感染均在脓毒症的范畴内。然而,SIRS作为脓毒症病理学描述的效度是遭受质疑的。目前,认识到脓毒症早期即涉及到促炎和抗炎反应的发生,并伴随非免疫通路的主要变化,如心血管、神经、自主调节、内分泌、生物能量、代谢、凝血,所有这些均对预后有显著性意义。即使在严重的器官功能障碍的情况下,与实质细胞的死亡也不相关。
更广泛的视角强调脓毒症患者显著的生物学和临床多样性(不均一性)[年龄、潜在的合并症、并发损伤(包括外科损伤)和药物、复杂感染源]。动物模型或计算机模拟均不能恰当地概括其多样性。随着进一步验证,多通路分子特征(例如,转录、代谢组学、蛋白组学等)将可能导至描述这一特定人群的特征。这些特征可帮助鉴别脓毒症和非感染性疾病,如创伤或胰腺炎,这些疾病具有相似的生物学和临床宿主反应,均可能由内源性因素触发。框2强调了描述性质多样性的脓毒症概念的关键点。
变量定义
随着对现有一些交换使用的术语(如,脓毒症,严重脓毒症)的认识,对基础病理学有了更好的理解,其他术语就显得累赘(如脓毒病综合征)或过于狭隘(如败血症)。在国际疾病分类第9次修定(ICD-9)及ICD-10编码选择时前后矛盾的策略则加剧了这个问题。
脓毒症
工作组一致认为,目前用以识别脓毒症的≥2条的SIRS标准(方框1)是无益的。白细胞计数、体温及心率的改变反映炎症反应,即机体以感染或其他损害形式对“危险”产生的宿主反应。SIRS标准不一定就预示着异常的危及生命的反应。许多住院患者,包括那些不可能发展为感染或引发不良后果的患者(区分效度差)都符合SIRS标准。此外,澳大利亚和新西兰8名入住危重监护病房存在感染及新发器官衰竭的患者都不具备诊断脓毒症所必须的至少2条SIRS标准(同时效度差),但其重要的发病率和死亡率的进程却延长了。结构效度的两个域由区分效度和聚合效度构成;而SIRS标准在这两方面的表现不佳。
器官功能障碍或器官衰竭
根据临床表现、实验室数据或治疗性干预等情况,器官功能障碍的严重程度已经可以用各种评分系统进行评估,并对异常情况进行量化。这些评分系统的差异也会导至报告的不一致。目前使用的主要评分为序贯的器官衰竭评估(SOFA)(也是最初的脓毒症相关器官衰竭评估)(表1)。SOFA得分高的患者相关病死率也增加。根据器官系统的异常及临床干预的比重,对得分进行分级。然而,实验室资料,也就是说PaO2、血小板计数、肌酐及胆红素水平等都需要完整的计算。此外,变量及临界值的选择是由共识产生的,而在急救护理社区以外SOFA并不是广为人知的。还有其他器官衰竭评分系统,包括来自于统计学模型的系统构建等,但都不常用。
感染性休克
目前,感染性休克使用多重定义。Shankar-Hari 等在一篇文章中进一步提供了细节。一篇有关当前定义操作化的系统回顾强调,病死率报道存在显著的异质性。这种异质性是由于临床变量的选择(心脏收缩中断或平均血压的不同±不同水平的高乳酸血症±升压药的应用±新发生的器官功能不全±明确的液体复苏量/目标)、数据源和编码方法,以及入选数据的不同造成的。
公众及卫生保健从业者需要对脓毒症进行定义
尽管脓毒症在世界范围内都具有重要性,但公众在这方面的意识较差。加之临床表现的多样导至诊断困难,即使有经验的医师也是如此。因此,公众需要了解脓毒症的定义,而卫生保健从业者需要改进临床提示和诊断方法,使人们对脓毒症早期的认识及准确量化变得简单。
结果/推荐
脓毒症的定义
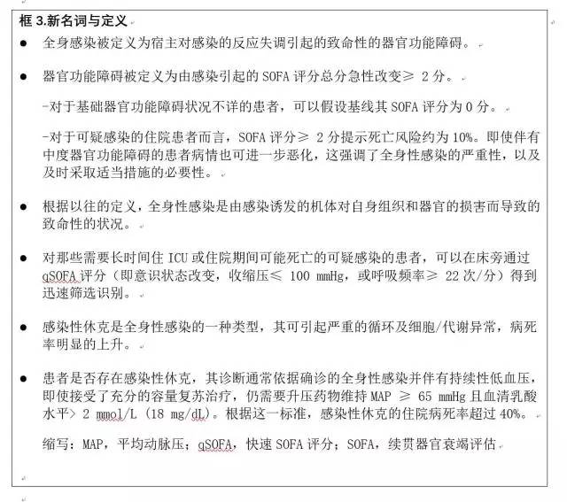
脓毒症的定义是感染情况下宿主反应失调所致的危及生命的器官功能不全(方框3)。这一新的定义强调了对于感染来说宿主反应平衡失调的至关重要的地位,直接感染潜在的致命性相当大,以及紧急识别的需要。如后文所述,只要首先怀疑感染,即使是最低程度的器官功能障碍相关的住院死亡率也超过10%。因此,识别这一情况有助于做出迅速而恰当的反应。
总的来说,非特异性的SIRS标准如发热或中性粒细胞增多等仍将有助于感染的诊断。这些结果补充了特异性感染(如,皮疹,肺实变,排尿困难,腹膜炎等)的特征,因后者关注的重点或许是解剖来源及感染性微生物。但SIRS可能只是简单地反映了一个与频繁的自适应相应的宿主反应。而脓毒症涉及器官功能障碍,提示其病理学比单纯伴随免疫应答的感染更为复杂。特别小组强调,在特定的器官系统内,危及生命的器官功能障碍与病理和生化异常情况下细胞缺陷的观点一致。根据这一术语,“重症脓毒症”变得多余。总的来说,脓毒症应该保证更高水平的监测和干预,包括可能情况下入住重症监护病房或高度依赖性的机构。
全身性感染患者的临床诊断标准
工作组公认,现行的临床标准不能体现出失调的宿主反应这个概念。然而,和2001年当时的工作组组所提到的一样,一些床旁检查所见和常规实验室检查结果是反映炎症和器官功能障碍的指标。因此,工作组对临床标准进行了评估,看哪些临床标准最有利于鉴别最有可能存在全身性感染的患者。其评估方法是通过查询大量假设存在感染的住院患者的病历来进行,评估现行的炎症反应评分(SIRS)或器官功能障碍评分(如SOFA,LODS)之间的一致性(构想效度),以及描述它们与随之而来的临床结果之间的相关性(预测效度)。此外,2001的工作组还提出了应用多变量回归来分析21条床旁和实验室检查标准的执行情况。
 
在随附的Seymour等所写的文章中可以找到全部细节内容。简而言之,一共查询了美国宾夕法尼亚州西南地区匹兹堡大学医疗中心附属医院和12家社区医院的130万例患者的电子病历数据。有148907例可疑存在感染的患者,经确认均进行了体液培养及接受抗生素治疗。两种临床预后( 住院病死率和死亡率,住ICU时间≥3天,或二者同时使用)常用于评估总体预测效度及由年龄、性别和合并症所确定的基线风险十分位区间的预测效度。对于在ICU内和ICU外被感染的患者,预测效度由两个不同标准的衡量要素决定:受试者工作特征曲线下面积(AUROC)和比较在不同评分系统基线风险十分位区间得分≥2分或<2分的患者预后的差别。这些标准同时也通过了4个美国外部或非美国的数据库的验证,数据库包括了超过700000例来自社区和医院获得性感染的患者(在社区和三级护理机构中治疗的患者)。
 
在匹兹堡大学医疗中心的数据库中,存在可疑感染的ICU患者,其住院死亡率的差别,使用SOFA评分(AUROC=0.74; 95% CI,0.73-0.76)和LODS评分(AUROC=0.75; 95% CI,0.72-0.76)优于使用SIRS评分(AUROC=0.64; 95% CI,0.62-0.66)。在SOFA评分≥2分的变化上,预测效度是相似的(AUROC=0.72; 95% CI,0.70-0.73)。对于ICU外可疑存在感染的患者,其住院病死率的差别,使用SOFA评分(AUROC=0.79; 95% CI,0.78-0.80)或SOFA评分变化(AUROC=0.79; 95% CI,0.78-0.79)与SIRS评分相似(AUROC=0.76; 95% CI,0.75-0.77)。
 
由于SOFA评分较LODS评分有着更好的知晓率及更简单的操作,工作组推荐使用SOFA评分较基线改变≥2分作为器官功能障碍表现(表3)。SOFA评分的基线一般认为是0分,除非患者在发生感染前就已存在(急性或慢性)器官功能障碍。SOFA评分≥2分的患者,其总体死亡率风险大约为全部住院可疑存在感染患者的10%。这个比例高于ST段抬高型心肌梗死(被社区医生或临床医生广泛认为威肋生命的疾病状况)的总体死亡率8.1%。根据患者的风险基线水平,SOFA评分≥2分者与SOFA评分<2者相比,死亡风险增加了2-25倍。
 
正如下文所述,SOFA评分并没有被作为患者管理的工具来使用,但可以作为全身性感染患者的一种临床特征表现。SOFA评分的要点(如血肌酐或胆红素水平)有赖于实验室检查,因此可能在个别器官系统不能及时地获得器官功能障碍的信息。其它要点,(如:心血管的评分)可受到医疗干预的影响。然而,SOFA评分已经在重症医学领域内广泛使用,其与死亡风险的相关性也得到了很好地验证。它可以手工或者通过自动系统回顾性地从临床和实验室检查中进行评分,这些临床和实验室检查都已经常规地进行并已作为重症患者管理的一部分。工作组指出,有许多新型的生物学标志物较SOFA评分中的要点可以更早地识别肾和肝功能障碍或凝血病的存在,但这些指标在整合到全身性感染的临床诊断标准之前需要广泛的验证。未来全身性感染的定义更新时,应该包括更新的SOFA评分系统(有更优的指标选择、临界值和加权)或一个更优越的评分系统。
筛查可能患有脓毒症的患者
由多变量逻辑回归开发的一个简约临床模型,确定了3个临床变量中的任2个即GCS评分少于等于13,收缩压低于等于100mmHg,以及呼吸频率等于或高于22次/分,能够提供预测价值(曲线下面积0.81,95%可信区间0.80-0.82),近似于ICU外的全SOFA评分。这个模型对于多重敏感度分析是稳健的,包括一个意识改变的更简单的评估(GCS小于15),以及院外、急诊室、在美国以外的资料中病房情况分析。
对于ICU内可能感染的患者,SOFA评分对感染准确性的预测价值(曲线下面积0.74,95%可信工作间0.73-0.76)要优于这个模型(曲线下面积0.66,95%可信区间0.64-0.68),这有可能反映了干预措施(例如血管加压素,镇静剂,机械通气)的修正效应。乳酸的测定并未提高预测价值,但有助于识别中危患者。
这种新的方法,称为qSOFA(即快速SOFA),结合意识改变、收缩压≤100mmHg以及呼吸频率≥22次/分,提供了简单的床头标准以识别可能感染并预后不良的成人患者(框四)。因为预测价值没有改变(P=0.05),工作组强调了神志的改变,因为它代表了GCS评分低于15,并会减少测量的负担。尽管在ICU内,qSOFA没有SOFA≥2准确,但它不需要实验室检测,且能迅速评估,可重复性好。如果以下措施还没有实施,工作组建议qSOFA标准可用于提示临床医师进一步检查脏器功能障碍,恰当地开始或加强治疗,考虑患者转诊到重症监测或增加监护。工作组认为积极的qSOFA评分标准也可能增加目前认为无感染患者的感染识别。
脓毒症休克的定义
脓毒症休克定义为存在循环和细胞代谢紊乱,且严重到足以增加死亡率的一种脓毒症(框3)。2001工作组定义将脓毒症休克描述为“一种急性循环衰竭的状态” 。它倾向于广义的去区分脓毒症休克和单纯的心血管功能障碍,并认识到细胞异常情况的重要性(框3)。这已经有共识:脓毒症休克应该较单纯的脓毒症更能反映疾病的严重性和更高死亡风险。
感染性性休克的临床诊断标准
更多的内容在附带的Shankar Hari等人的文章中。首先,一篇系统回顾评价了当前临床标准鉴别感染性休克的可操作性。Delphi过程提供的资料在特别小组的成员之间评价来确定最新感染性休克定义和临床标准。这一过程如下面摘要中所讲的那样反复查询资料数据库并确认。
工作组使用Delphi程序评估了在新的临床标准中所包含诸如 “低血压” 、“需使用升压药”、“乳酸升高” 和“充分液体复苏”等术语描述的一致性 。特别小组的大多数成员(n=14/17;82.4%)投票同意低血压以平均动脉压低于65mmHg为标志,这是从脓毒症患者数据集合中最常提出的记录实用的诊断依据。并且工作组使用收缩压作为qSOFA评分标准中的一项指标,因为它是电子健康记录数据集中最广泛的记录。
虽然特别小组中有2人反对(11.8%),但多数成员仍同意(11/17 64.7%) 脓毒症患者乳酸水平升高反映细胞功能障碍, 纵然乳酸水平受到多种因素的影响, 如组织供氧不足、有氧呼吸受损、糖酵解加速和肝脏清除减少等。高乳酸血症是疾病严重程度的一个恰当的标志物,其水平越高预测的死亡率也就越高。 而“充分的液体复苏”或“需要使用升压药”用作感染性休克的诊断指标并不是很明确,它们高度依赖使用该标准进行诊断的医生,,不同的监测方式和治疗的血流动力学目标会产生不同的结果。。而其他方面的治疗,如镇静和容量状态评估,也是低血压与血管活性药物关系潜在的干扰因素。
工作组通过Delphi共识创建程序对多个队列研究结果的分析,确定了3个变量(低血压、乳酸水平升高,需持续使用升压药),并探索其不同的组合和不同的乳酸阈值。工作组第一个查询的是拯救脓毒症国际运动多中心注册的28 150感染患者的数据库,这些患者至少符合SIRS标准中的2条和至少1项器官达功能障碍标准。平均动脉压低于65毫米汞柱被定义为低血压,它是唯一可得到的临界值。经查询有18 840例患者在容量复苏后仍低血压、使用了血管升压药,或者伴有高乳酸血症(>2 mmol/L [18 mg/dL])。对液体复苏无效的低血压、需要升压药和高乳酸血症患者常常被纳入对照组来比较风险校正后不同组间的病死率。
 
  
  并应用广义估计方程总体均数Logistic回归分析模型来进行风险校正,该模型中含有可交换的相关性结构成分。
校正危险因素后对于没有容量反应性、需要升压药的低血压且为高乳酸血症的患者(血浆乳酸水平为>2 mmol/L [18 mg/dL]或者>4 mmol/L [36 mg/dL]), 患者的病死率分别为42.3% 和49.7%),比只有高乳酸血症(血浆乳酸水平>2 mmol/L[18 mg/dL] 和>4 mmol/L [36 mg/dL])患者的病死率分别为25.7% 和 29.9%)或者仅是没有容量反应性、需要升压药的低血压而乳酸低于2 mmol/L的患者有更高的住院死亡率(与对照组相比P <0 .001)。
在两个不相关大型电子健康记录数据库中受感染患者 (匹兹堡大学医学中心[12家医院; 2010-2012年,n = 5984] 和北加州凯撒医疗中心[20家医院; 2009-2013; n = 54 135]),采用相同的三个变量和相似的分类,其未校正的病死率得到了相似的结果。在匹兹堡大学医学中心若患者同时出现低血压,需要使用升压药和乳酸水平>2 mmol/L (18 mg/dL),其病死率为54%(n = 315),而在北加州凯撒医疗中心则为35%(n = 8051)。这一比例要高于仅有低血压患者25.2% (n = 147) 和18.8% (n = 3094)的死亡率,也高于仅有高乳酸血症(>2 mmol/L或18 mg/dL)患者,分别为 17.9% (n = 1978) 和6.8% (n = 30 209),还高于脓毒症患者,分别为20% (n = 5984) and 8% (n = 54 135)。
特别小组认识到虽然血乳酸的测定是很常见, 但并不普遍,特别是在发展中国家,它不是可随时可以得到的结果。尽管如此,感染性休克的临床诊断标准仍然包含了低血压和高乳酸血症两项指标而不是单独的一个,因为这一组合既包括细胞功能障碍还包括了心血管功能损害,且与风险校正后的死亡率显著升高直接相关。这个提议得到了多数成员的赞成投票(13 / 18;72.2%),但需要重新回顾。下面章节的争议与局限性部分将进一步讨论在不能测量血乳酸水平时可纳入诊断脓毒症诊断标准的指标。
蓝雨、梁宇鹏、白静、杨梅、梁艳、曾晶晶、刘芙蓉、金春华、王法霞、杜伟、李宏山
感谢姚雯校对


声明:
1、凡本网注明“来源:小桔灯网”的所有作品,均为本网合法拥有版权或有权使用的作品,转载需联系授权。
2、凡本网注明“来源:XXX(非小桔灯网)”的作品,均转载自其它媒体,转载目的在于传递更多信息,并不代表本网赞同其观点和对其真实性负责。其版权归原作者所有,如有侵权请联系删除。
3、所有再转载者需自行获得原作者授权并注明来源。

最新评论

关闭

官方推荐 上一条 /3 下一条

客服中心 搜索 洽谈合作
返回顶部