立即注册找回密码

QQ登录

只需一步,快速开始

微信登录

微信扫一扫,快速登录

搜索
小桔灯网 门户 资讯中心 法规政策 查看内容

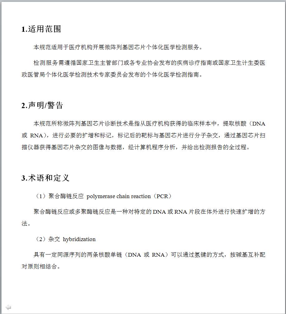
卫计委重磅发布《个体化医学检测微阵列基因芯片技术规范》!

2017-12-7 01:20| 编辑: 小桔灯网| 查看: 3268| 评论: 0|来源: 基因谷

摘要: 为进一步提高感染性疾病相关个体化医学检测,以及微阵列基因芯片技术的规范化水平,卫计委组织专家制定了《感染性疾病相关个体化医学分子检测技术指南》和《个体化医学检测微阵列基因芯片技术规范》。备注:因《感染 ...


为进一步提高感染性疾病相关个体化医学检测,以及微阵列基因芯片技术的规范化水平,卫计委组织专家制定了《感染性疾病相关个体化医学分子检测技术指南》和《个体化医学检测微阵列基因芯片技术规范》。


 

 

 

 

 

 

 

 

 

 

 

 

 

 

 


备注:因《感染性疾病相关个体化医学分子检测技术指南》篇幅较长,请点击卫计委官网地址查看【http://www.nhfpc.gov.cn/ewebeditor/uploadfile/2017/12/20171205114821466.doc

声明:
1、凡本网注明“来源:小桔灯网”的所有作品,均为本网合法拥有版权或有权使用的作品,转载需联系授权。
2、凡本网注明“来源:XXX(非小桔灯网)”的作品,均转载自其它媒体,转载目的在于传递更多信息,并不代表本网赞同其观点和对其真实性负责。其版权归原作者所有,如有侵权请联系删除。
3、所有再转载者需自行获得原作者授权并注明来源。

最新评论

关闭

官方推荐 上一条 /3 下一条

客服中心 搜索 洽谈合作
返回顶部