立即注册找回密码

QQ登录

只需一步,快速开始

微信登录

微信扫一扫,快速登录

搜索
小桔灯网 门户 资讯中心 盘点时刻 查看内容

最全!一文看懂全国32个省市医联体政策,明确产业趋势

2017-6-29 23:43| 编辑: 小桔灯网| 查看: 1878| 评论: 0|来源: 动脉网

摘要: 今年,全国各地的医联体均在有条不紊地进行。然而医联体并非新事物,早在上世纪80年代,单单北京、上海、浙江等十一个省市就建立了近千种类型,多种形式的医疗协作联合体。新医改之后,医联体又再次进入大家的视线, ...

今年,全国各地的医联体均在有条不紊地进行。


然而医联体并非新事物,早在上世纪80年代,单单北京、上海、浙江等十一个省市就建立了近千种类型,多种形式的医疗协作联合体。


新医改之后,医联体又再次进入大家的视线,而且“又”成为医改新模式之一,被赋予了新时期的重任。

 

4月23日,国务院办公厅印发《关于推进医疗联合体建设和发展的指导意见》(统一简称医联体)。意见提出,开展医疗联合体建设,是深化医改的重要步骤和制度创新,有利于调整优化医疗资源结构布局,促进医疗卫生工作重心下移和资源下沉,提升基层服务能力,有利于医疗资源上下贯通,提升医疗服务体系整体效能,更好实施分级诊疗和满足群众健康需求。

 

其中,2017年6月底前,各省(区、市)都要明确推进医联体建设的工作方案,明确本地区医联体建设的目标及时间进度;10月底前,所有三级公立医院都要启动医联体建设工作。

 

到2020年,在总结试点经验的基础上,全面推进医联体建设,形成较为完善的医联体政策体系。所有二级公立医院和政府办基层医疗卫生机构全部参与医联体。

 

3天后,由中国医疗保健国际交流促进会发起,全国百家医院、产业机构共同参与的全国医联体联盟在上海成立。这是全国首个由行业协会联合医疗机构、产业机构成立的开放式医联体平台。 


5月24日,四川省卫生计生委组织起草了《推进医疗联合体建设和发展的实施意见(征求意见稿)》。该意见稿指出,到2020年,将形成较为完善的医联体政策体系。

 

5月26日上午,陕西省政协医卫体委员会主任郭汉文带领省政协办公厅部分常委等领导,到红会医院进行调研,重点对红会医院骨科医联体-陕西省骨科医疗集团建设情况以及远程会诊开展情况展开实地调研。

 

……

 

6月5日,来自国家卫计委官网消息,“沪苏浙皖闽”四省一市综合医改联席会议在上海召开。在推进医联体建设的分工上,明确以上海市三甲医院为龙头,与“苏浙皖闽”四省相关医疗机构组成1-2个医疗联合体,通过优质医疗资源输出和辐射,在学科、人才、技术、管理等方面开展紧密合作,提升区域医疗服务能力。

 

据国家卫计委官方数据显示,截至2016年底,全国已有205个地级以上城市开展了医联体建设试点工作,占地级以上城市总数的60%以上。

 

那么全国各地的医联体政策主要有哪些?各个地方又是如何搭建医联体?医联体模式有哪些?这些医联体,真的将优化医疗资源,包括大医院的医生和技术下沉到基层了吗?是否破解了大医院人满为患,小医院冷冷清清的难题?


为此,动脉网(微信号:vcbeat)梳理了全国各地的医联体政策,希望了解带来的产业机会。


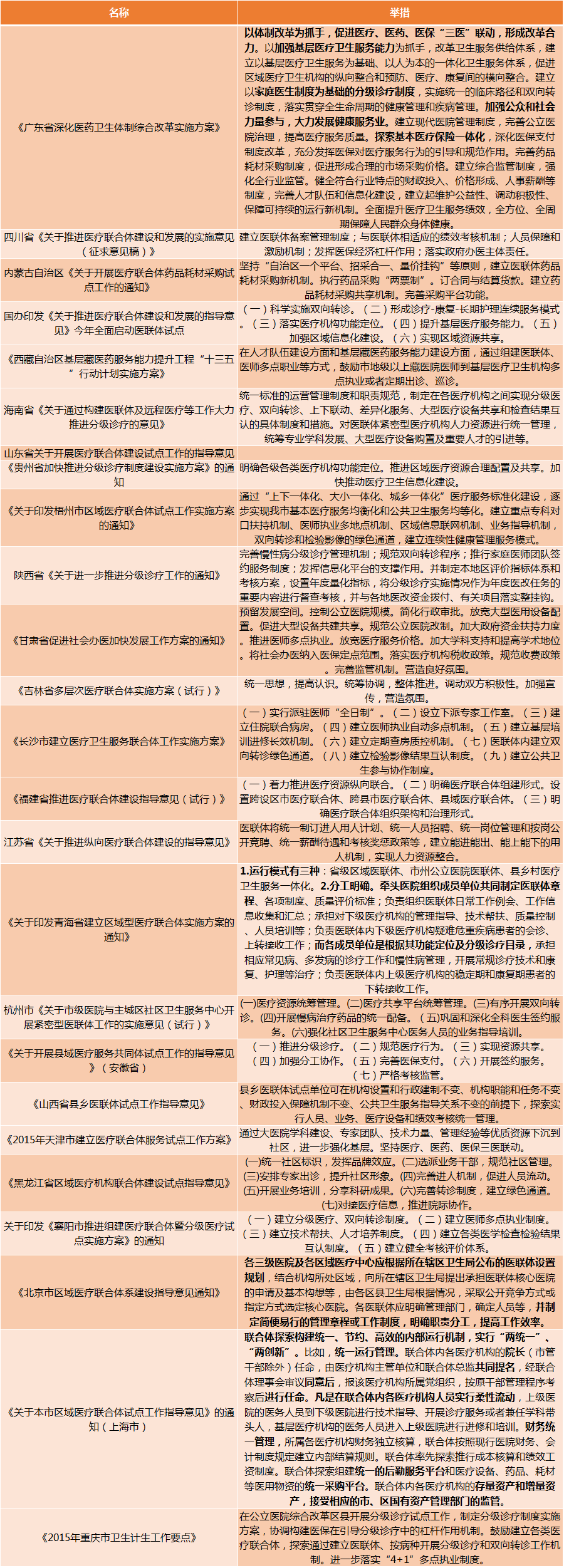
1、全国各地医联体政策汇总


医联体政策盘点图2.png


2、每年颁布医联体政策逐步增加


政策颁布个数.png


从图表看出,全国各地关于医联体政策的颁布数量,每年都在递增。尤其是2015年、2016年、2017年颁布的政策数量明显高于2010年、2013年、2014年。


3、各地参与制定政策机构众多


image.png


根据列表显示,全国各地参与制定医联体政策的机构很多,包括国务院办公厅、国家卫生计生委、国家发展改革委办公厅、国家发展与改革委员会、各省卫生计生委、各省人民政府办公厅、各省人社厅、各省财政厅各市人力资源和社会保障局、各省卫生计生委、各市中医药管理局、各市中医药发展办公室、各市食品药品监督管理局、各市医疗保险办公室、各市财政局、各市物价局、深化医药卫生体制改革工作领导小组办公室、机构编制委员会办公室、市人民政府办公室等。其中各省卫生计生委参与次数最多,其实是各省人民政府办公厅和各市人力资源和社会保障局。


4、殊途同归的医联体目标


医联体目标.png


从列表的目标看,海南省和山东省的医联体建设目标和国务院提出的医联体建设目标一致,其他各省均有相应的调整。


5、各地落实目标的举措


医联体举措2.png


从各地落实医联体的举措来看,都是围绕统一标准的运营管理制度和职责规范,制定在各医疗机构之间实现分级医疗、双向转诊、上下联动、差异化服务、大型医疗设备共享和检查结果互认的具体制度和措施。对医联体紧密型医疗机构人力资源进行统一管理,统筹专业学科发展、大型医疗设备购置及重要人才的引进等。


6、医联体四种模式


医联体是指区域医疗联合体,是将同一个区域内的医疗资源整合在一起,通常由一个区域内的三级医院与二级医院、社区医院、村医院组成的一个医疗联合体。形成协作联盟或医疗集团,成为利益共同体与责任共同体。目的是为了解决百姓看病难的问题,发烧感冒的就不用再挤进三级医院,在小医院也能解决,解决看病难的问题。实现了人民满意、政府满意、职工满意的预期目标。


从组成医联体的各实体医疗机构来看,它们的合作方式分为松散型和紧密型两种模式。紧密型医联体是以所有权和资产整合为基础,形成服务提供实体,机构间有共同的财务责任;松散型医联体是以技术、管理、信息、支付等要素为联合的基础,资产所有权不变。


从医联体的组织模式来看,可以分为四种模式。第一个是城市医疗集团模式。由三级公立医院或者业务能力较强的医院牵头,联合社区卫生服务机构等,形成资源共享、分工协作的管理模式。在医联体内以人才共享、技术支持、检查互认、处方流动、服务衔接等为纽带进行合作。以深圳罗湖医疗集团、江苏镇江康复医疗集团为代表。


比如说深圳罗湖医疗集团是将深圳罗湖区将区属的公立医疗机构统筹到一个医院集团下进行管理,将之前“院管院办”下的多家社康中心“化零为整”,借助集团一体化管理的优势,将人才、资源“下沉”。

跟国内目前传统的公立医院集团、医院联盟、医院协作体不同,罗湖医院集团只有一个法人,它将罗湖区人民医院、区中医院、区妇幼保健院、区康复医院、区医养融合老年病科医院和48家社康中心做了充分整合,统筹到一个医院集团进行管理。

一方面将公立医院的同质化的功能全部剥离出来,整合资源,成立检验中心、影像诊断中心等九大中心,患者检验结果可实现互通互认;另一方面实行差异化发展,以目前辖区三大公立医院为例,罗湖人民医院未来将主攻危急和疑难病症,罗湖中医院的发展核心则是中医、骨科和康复科,而罗湖妇幼保健院将沿袭传统优势。此外,医生可以在集团内各医院自由流动。

同时,还成立了社区健康服务管理中心,将区域内过去分属于各个医疗机构的社康中心交给一个“大管家”,统一规划、统一标准、统一功能、统一运营,一体化管理。

据介绍,新成立的罗湖社康管理中心将社康改为三级设置,每个街道设一家区域性社康中心,每个区域中心同步指导第二级的3至4个社康中心(相当于社康服务站),第三级则为健康管理自助站,实现了社康医疗资源一体化。


第二个是县域医疗共同体模式。以县级医院为龙头、乡镇卫生院为枢纽、村卫生室为基础的县乡一体化管理,与乡村一体化有效衔接,形成县乡村三级医疗卫生机构分工协作机制。


以安徽天长为代表。县域无序就医是过去存留已久的突出问题,为了从根本上改变,天长市组建县域医共体,改变过去医疗机构各自为政、争夺病人的竞争关系。

主要是通过三整合、三原则、三重点来实现,整合城乡医疗机构、区域信息平台和医疗服务资源。

在医共体内人、财、物统一管理,大型医疗设备共用。县级医院与基层医疗机构结对,组建县域医共体。实现医共体内信息互通、远程会诊协作,助优质医疗资源纵向流动。

坚持利益共享,实行按人头总额预付费;坚持责任共同承担,建立分工协作机制;坚持发展同向原则,建立协同发展机制。


第三个是跨区域专科联盟。由医疗机构特色专科技术力量为支撑,充分发挥医学中心、临床医学研究中心及其协同网络的作用,以专科协作为纽带,形成补位发展模式,提升疾病救治能力。


以北京市儿童医院儿科联盟为代表。北京儿童医院选择和省级儿童医院成立战略联盟,同时要求联盟内的成员必须在各自省内组建一个全省的医疗联盟。省级儿童医院带动市级,市儿童医院再把下面的县级医院和社区医院带动起来。通过考核,如果常见病多发病留基层等指标未下降,可能下一年,就不是集团的成员了。集团通过开展学术交流、搭建科研平台、实施科室共建、远程会诊、专家团队赴各地巡诊手术等方式,提升了集团医院的综合水平。目前已形成“首诊在基层、复杂病例远程会诊、疑难急重患者转诊无障碍”的联动服务模式。


第四个是远程医疗协作网。由公立医院面向基层、边远和欠发达地区提供远程医疗、远程教学、远程培训等服务,利用信息化手段促进资源纵向流动,提高优质医疗资源可及性和医疗服务整体效率。


以中日友好医院远程医疗网络为代表。通过远程医疗信息管理平台,统一管理与应用基于软视频的远程会诊、高清视频终端会诊、3D 手术远程示教直播和远程教育培训等系统,采用数字专线、国际 VPN 线路和互联网等多种接入方式。开展了临床会诊、影像会诊、病理会诊、教学培训、3D 手术示教、多学科病例讨论与查房、学术会议等多种远程医疗活动。

目前,虽然医联体已遍地开花,但是关于哪种类型医联体更好的讨论始终没有停止过。国家卫计委体改司司长梁万年表示:“从长远来看,如果医联体各医疗机构分工明确了,定位清楚了,与医联体相适应的考核评价机制建立起来了,紧密型医联体的效果会更好。”


“目前我们是鼓励建设紧密型医联体,不做硬性要求,可以多种形式。”他补充道,医联体建设最重要的原则是要由强调单个医疗机构的效率,转向强调整个医疗服务体系的整体效率。


注:文中出现的采访数据,均由受访者提供并确认。

声明:
1、凡本网注明“来源:小桔灯网”的所有作品,均为本网合法拥有版权或有权使用的作品,转载需联系授权。
2、凡本网注明“来源:XXX(非小桔灯网)”的作品,均转载自其它媒体,转载目的在于传递更多信息,并不代表本网赞同其观点和对其真实性负责。其版权归原作者所有,如有侵权请联系删除。
3、所有再转载者需自行获得原作者授权并注明来源。

最新评论

关闭

官方推荐 上一条 /3 下一条

客服中心 搜索 洽谈合作
返回顶部