立即注册找回密码

QQ登录

只需一步,快速开始

微信登录

微信扫一扫,快速登录

搜索
小桔灯网 门户 资讯中心 专栏文章 产品经理 查看内容

【独家】IVD产品经理展望系列二脓毒症休克

2016-10-26 00:00| 编辑: 小桔灯网| 查看: 3012| 评论: 0|来源: 小桔灯网 作者:纳兰烙烙

摘要: 提到脓毒症很多人并不陌生,根据《中国严重脓毒症/浓度性休克治疗指南(2014)》可以知道,脓毒症(sepsis)是由感染引起的全身炎症反应综合征(SIRS),可发展为严重脓毒症和浓度性休克。 每年全球新增数百万脓毒 ...

提到脓毒症很多人并不陌生,根据《中国严重脓毒症/浓度性休克治疗指南(2014)》可以知道,脓毒症(sepsis)是由感染引起的全身炎症反应综合征(SIRS),可发展为严重脓毒症和浓度性休克。

每年全球新增数百万脓毒症患者,其中超过1/4的患者死亡,每天新发病例有2000例,每小时约有25人死亡于严重脓毒血症。
今天小编为大家带来的便是脓毒症在IVD市场的分析,此分析仅为小编个人观点,如有异议欢迎斧正。

一、让我们来说一下脓毒血症的诊断标准:
33.png
12.png
13.png


二、让我们来看一下脓毒血症的治疗策略:
1.      对脓毒症导至组织低灌注的患者采取液体复苏。
指南推荐此过程乳酸和乳酸清除率可作为判断预后的标准。
特别指出:复苏6h内乳酸清除率≥10%可能预示脓毒症患者的较低病死率。
2.严重脓毒症和浓度性休克患者液体复苏是可考虑应用白蛋白。
3.对无组织灌注不足,且无心肌缺血,重度低氧血症或急性出血的患者,可在血红蛋白<70g/L时输注红细胞,使Hb维持在目标70-90g/L。
4.推荐缩血管药物治疗,首选去甲肾上腺素。
5.建议对有潜在感染的重症患者进项常规脓毒症的筛查,确定是否发生了严重脓毒症/脓毒性休克。

《中国严重脓毒症/浓度性休克治疗指南(2014)》指南里特别指出了脓毒症的筛查指标:
1)抗菌药物使用前的需氧菌培养和厌氧菌培养试验。
2)侵袭性真菌试验,1,3-β-D葡聚糖检测(G试验)和/或甘露聚糖(GM试验)。
3)降钙素原PCT的早期诊断价值。
4)肝素结合蛋白的重症患者早期诊断严重脓毒症/脓毒性休克的诊断价值。
5)低水平降钙素原作为脓毒症停用抗菌药物的辅助手段价值。
6)伴有高血糖〔连续两次血糖> 10 mmol/L(>180 mg/dL)〕的严重脓毒症患者,应控制血糖≤10 mmol/L(≤180 mg/dL),并建议采用规范化(程序化)血糖管理方案。
建议脓毒症/ 脓毒性休克患者每12 h 监测一次血糖,直至血糖和胰岛素用量稳定后可每4 h 监测一次。

三、让我们来了解一下脓毒血症的临床印象:
临床医生针对《中国严重脓毒症/浓度性休克治疗指南(2014)》,采用的辩证医学观点是EDGT。
什么是EDGT?
EDGT即为早期目标导向性治疗。对感染性休克患者及早进行液体复苏,尤其是早期目标导向治疗(EGDT)是保持循环稳定、改善器官组织灌注和组织氧供的有效治疗手段。
EDGT的目标实现有:
1)要求一旦组织细胞出现灌注不足或缺氧状况,即应开始积极补充液体。
2)目标应达到稳定血流动力学,改善组织灌注,重建氧平衡。
3)在血流动力学监测下指导的液体复苏血流动力检测手段包括压力监测、容量监测及组织灌注监测。
4)提升血液携氧能力,改善微循环灌注。
脓毒症的治疗在临床上属于重症医学分科,《成人严重感染与感染性休克血流动力学监测与支持指南(2006)》中华医学会重症医学分会指出:
14.png

四、脓毒症这个IVD市场给我们带来了哪些启示?
1)细菌培养及药敏该采取几个部位的血?抽血量该是怎样的?
需氧菌血培养及厌氧菌血培养各自抽取两个或两个以上不同部位进行培养,抽血量应≥10ml,对留置>48h血管通路留取培养。
这是IVD细菌培养的机会,也是加入脓毒症市场的机遇。

2)鉴别侵入性真菌。
1,3-β-D葡聚糖检测(G试验)+甘露聚糖(GM试验)同时检测,已成为越来越多临床医生的开单习惯,这是真菌试剂市场的一个蓝海,当前获得国家药监局注册证的厂家不足10家,而临床对真菌检测的需求已逐步增高。

3)全身性感染辅助诊断
白细胞,内毒素,白细胞介素6,降钙素原,C反应蛋白,肝素结合蛋白等等,已成为当前比较热门的血清学实验室标志物。

4)低水平降钙素原作为脓毒症停用抗菌药物的辅助手段价值
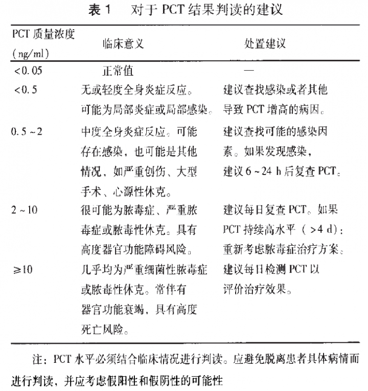
降钙素原作为脓毒症停用抗菌药物的辅助指标,该建议为降钙素原PCT市场打开了预后监测的市场,区别于C反应蛋白CRP和肝素结合蛋白HBP的筛查或诊断价值,成为预后的重要血清指标。

对于降钙素原PCT应用建议如下:
(1)≥10ng/mL或 PCT峰浓度反而升高
几乎为严重细菌脓毒症有高死亡率,建议使用抗生素,每日复查PCT
(2)2-10ng/mL或 PCT峰浓度反而升高
可能为脓毒症,具有高度器官功能障碍风险,建议每日复查PCT,如持续高水平>4天,需要更换治疗方案,建议使用抗生素,每日复查PCT
(3)0.5-2ng/mL或PCT峰浓度下降至<80%
中度SIRS,可能为感染或创伤、手术、休克等,如为感染,建议6-24h内复查PCT,建议使用抗生素,每日复查PCT
(4)0.25-0.5 ng/mL
无或轻度SIRS,可能为局部感染,建议查找感染或其他导至PCT增高的原因,建议使用抗生素,但PCT峰浓度下降至≥80%建议停用抗生素,每日复查PCT
(5)0.1-0.25 ng/mL
无或轻度SIRS,可能为局部感染,建议查找感染或其他导至PCT增高的原因
不建议使用抗生素,入院检测一次PCT6-12h后复查PCT
(6)<0.05 ng/mL
正常值
(7)>30 ng/mL
经验性选用抗阴性菌抗生素
(8)<2.5 ng/mL
对于入院时已经在服用抗生素的患者,建议停用已使用的抗生素

《降钙素原PCT急诊临床应用的专家共识》 2012年中华急诊医学杂志刊登,针对PCT的应用,有如下建议
15.png
16.png
17.png

5)伴有高血糖(连续两次血糖>10mmol/L)的严重浓度患者,应控制血糖≤10mmol/L
建议每1-2h监测一次血糖,直至血糖和胰岛素用量稳定后每4小时监测一次。
脓毒症是IVD市场在ICU病房的一个蓝海市场,与胸痛中心相比,脓毒症的筛查与诊断更为明确,所用的IVD试剂及仪器更为清晰。这样的市场更多地拼的是产品的质量和产品的售后服务,作为产品经理,对于这一类市场,精耕细作更容易出成绩。

让我们在一线市场努力拼搏,加油奋进吧。
 
声明:
1、凡本网注明“来源:小桔灯网”的所有作品,均为本网合法拥有版权或有权使用的作品,转载需联系授权。
2、凡本网注明“来源:XXX(非小桔灯网)”的作品,均转载自其它媒体,转载目的在于传递更多信息,并不代表本网赞同其观点和对其真实性负责。其版权归原作者所有,如有侵权请联系删除。
3、所有再转载者需自行获得原作者授权并注明来源。

最新评论

关闭

官方推荐 上一条 /3 下一条

客服中心 搜索 洽谈合作
返回顶部