立即注册找回密码

QQ登录

只需一步,快速开始

微信登录

微信扫一扫,快速登录

搜索
小桔灯网 门户 资讯中心 共识指南 查看内容

艾滋病诊疗指南第三版(2015版)

2015-12-12 23:09| 编辑: 小桔灯网| 查看: 3914| 评论: 0|来源: 医脉通

摘要: 不久前,中华医学会感染病学分会艾滋病学组对2011年版进行了更新,制定了《艾滋病诊疗指南第三版(2015版)》,指南发布于《中华临床感染病杂志》上,新指南介绍了艾滋病的流行病学、实验室检查、发病机制、临床表现与 ...

不久前,中华医学会感染病学分会艾滋病学组对2011年版进行了更新,制定了《艾滋病诊疗指南第三版(2015版)》,指南发布于《中华临床感染病杂志》上,新指南介绍了艾滋病的流行病学、实验室检查、发病机制、临床表现与分期,着重阐述了艾滋病的诊断标准、常见机会性感染的诊治与预防、高效抗反转录病毒治疗、免疫重建炎性反应综合征、HIV母婴垂直传播阻断、HIV职业暴露后处理等内容。


以下为指南的“诊断标准”与“高效抗反转录病毒治疗”部分。



诊断标准

诊断原则:HIV/AIDS的诊断需结合流行病学史(包括不安全性生活史、静脉注射毒品史、输入未经抗HIV抗体检测的血液或血液制品、HIV抗体阳性者所生子女或职业暴露史等),临床表现和实验室检查等进行综合分析,慎重作出诊断。

成人及18个月龄以上儿童,符合下列一项者即可诊断:

(1)HIV抗体筛查试验阳性和HIV补充试验阳性(抗体补充试验阳性或核酸定性检测阳性或核酸定量大于5 000拷贝/mL);

(2)分离出HIV。

18个月龄及以下儿童,符合下列一项者即可诊断:

(1)HIV感染母亲所生和HIV分离试验结果阳性;

(2)为HIV感染母亲所生和两次HIV核酸检测均为阳性(第二次检测需在出生4周后进行)。


1急性期的诊断标准


患者近期内有流行病学史和临床表现,结合实验室HIV抗体由阴性转为阳性即可诊断,或仅根据实验室检查HIV抗体由阴性转为阳性即可诊断。


2无症状期的诊断标准


有流行病学史,结合HIV抗体阳性即可诊断,或仅实验室检查HIV抗体阳性即可诊断。


3艾滋病期的诊断标准

有流行病学史、实验室检查HIV抗体阳性,加下述各项中的任何一项,即可诊断为艾滋病。或者HIV抗体阳性,而CD4+T淋巴细胞数<200个/μL,也可诊断为艾滋病。

(1)不明原因的持续不规则发热38 ℃以上,>1个月;

(2)腹泻(粪便次数多于3次/日),>1个月;

(3) 6个月之内体重下降10%以上;

(4)反复发作的口腔真菌感染;

(5)反复发作的单纯疱疹病毒感染或带状疱疹病毒感染;

(6)肺孢子菌肺炎(PCP);

(7)反复发生的细菌性肺炎;

(8)活动性结核或非结核分枝杆菌病;

(9)深部真菌感染;

(10)中枢神经系统占位性病变;

(11)中青年人出现痴呆;

(12)活动性巨细胞病毒感染;

(13)弓形虫脑病;

(14)马尔尼菲青霉病;

(15)反复发生的败血症;

(16)皮肤黏膜或内脏的卡波西肉瘤、淋巴瘤。


640.webp (4).jpg
正从白细胞里钻出来的艾滋病毒(HIV)

高效抗反转录病毒治疗

1治疗目标
(1)减少HIV相关疾病的发病率和病死率、减少非艾滋病相关疾病的发病率和病死率,使患者获得正常的期望寿命,改善生活质量;
(2)抑制病毒复制使病毒载量降低至检测下限并减少病毒变异;
(3)重建或者维持免疫功能;
(4)减少异常的免疫激活;
(5)减少HIV的传播、预防母婴传播。


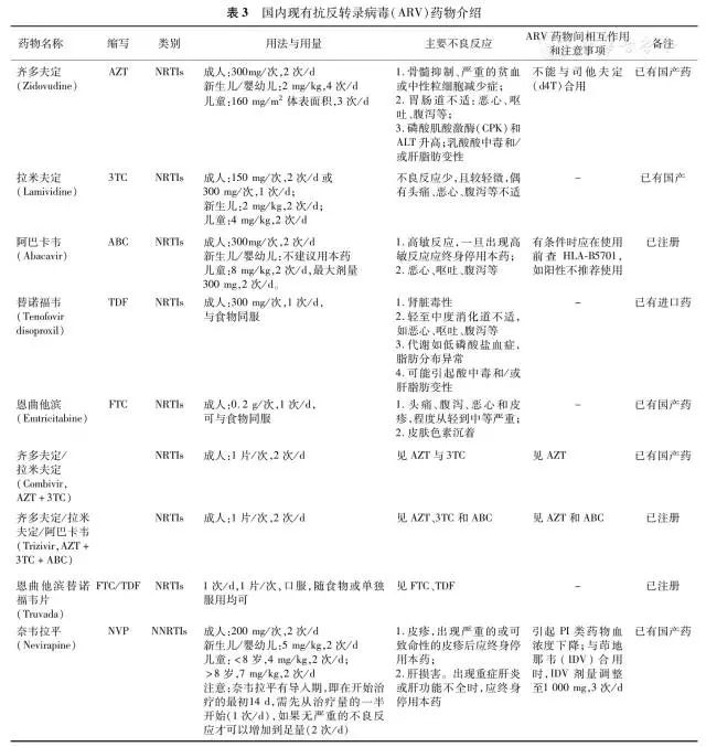
2国内现有抗反转录病毒药物介绍
目前国际上共有六大类30多种药物(包括复合制剂),分为核苷类反转录酶抑制剂(NRTIs)、非核苷类反转录酶抑制剂(NNRTIs)、蛋白酶抑制剂(PIs)、整合酶抑制剂、融合抑制剂(FIs)及CCR5抑制剂。国内的抗反转录病毒治疗(ARV)药物有NNRTIs、NRTIs、PIs和整合酶抑制剂四类,共18
种(包含复合制剂),见表3。
640.webp (5).jpg


3成人及青少年抗病毒治疗时机与方案
3.1 成人及青少年开始抗反转录病毒治疗的时机
在开始HAART前,一定要取得患者的配合和同意,教育好患者服药的依从性;如患者存在严重的机会性感染和既往慢性疾病急性发作期,应控制病情稳定后开始治疗(表4)。
640.webp (6).jpg

3.2 成人及青少年初始抗反转录病毒治疗方案
初治患者推荐方案为2种NRTIs+1种NNRTIs或2种NRTIs+1种增强型PIs(含利托那韦)。基于我国可获得的抗病毒药物,对于未接受过抗病毒治疗(服用单剂奈韦拉平预防母婴传播的妇女除外)的患者推荐一线方案见表5。
640.webp (7).jpg

对于基线CD4+T淋巴细胞> 250个/μL的患者要尽量避免使用含NVP的治疗方案,合并HCV感染的避免使用含NVP的方案。RPV仅用于病毒载量小于105拷贝/mL的患者。


4特殊人群抗病毒治疗
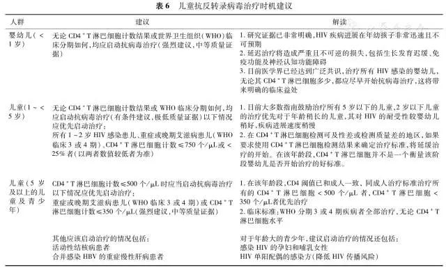
4.1 儿童HIV感染
儿童应尽早开始抗病毒治疗,如果没有及时抗病毒治疗,艾滋病相关死亡率在出生后第一年达到20%~30%,第二年可以超过50%。

4.1.1 HIV感染儿童抗病毒治疗时机与方案
见表6和表7。
640.webp (8).jpg
640.webp (9).jpg

4.1.2 HIV感染儿童的抗反转录病毒治疗效果监测
(1)病毒载量是衡量抗病毒治疗效果的首要检测指标,治疗6个月后,每年或怀疑治疗失败时检测;
(2)CD4+T淋巴细胞可作为监测抗病毒治疗效果的另一项有益的指标,每3~6个月检测1次,但其本身不能确定治疗成功或失败;
(3)临床监测是儿童监测的必要部分,每次随访都应进行身高、体重、生长发育标志及依从性监测。

4.1.3 儿童的二线治疗
(1)一线NNRTI-方案失败,换用含激动剂的PI+2 NRTIs (含激动剂的PI首选LPV/r) (强烈推荐,中等证据);
(2)3岁以下儿童的一线LPV/r-方案失败,维持同一方案并提高依从性(有条件推荐,低度证据);
(3)3岁以上儿童的一线LPV/r-方案失败,换用NNRTI+2NRTIs;NNRTI首选EFV(有条件推荐,低度证据);
(4)治疗失败后NRTIs的替换,ABC或TDF更换为AZT,AZT或d4T更换为TDF或ABC (强烈推荐,低度证据)。

4.1.4 功能性治愈
早期的抗病毒治疗可以在数量上或质量上限制储存库的病毒复制能力,但在停药后会出现再次病毒反弹,目前仍需要更多婴幼儿感染早期治疗方面的研究。

4.2 孕妇
参见"11.HIV母婴垂直传播阻断"部分。

4.3 哺乳期妇女
母乳喂养具有传播HIV的风险,感染HIV的母亲应尽可能避免母乳喂养。如果坚持要母乳喂养,则整个哺乳期都应继续抗病毒治疗。治疗方案与怀孕期间抗病毒方案一致,且新生儿在6月龄之后立即停止母乳喂养。

4.4 合并结核分枝杆菌感染者
有关抗反转录病毒治疗的时机参见"7.常见机会性感染的诊治与预防"中"7.2结核病"中相关内容。艾滋病合并结核病患者推荐的一线抗病毒治疗方案是:AZT(TDF)+3TC(FTC)+EFV,如果患者使用利福布汀抗结核治疗,也可选择含蛋白酶抑制剂的抗病毒治疗方案。

4.5 静脉药物依赖者美沙酮维持
静脉药物依赖者开始抗病毒治疗的时机与普通患者相同,但应注意毒品成瘾性会影响患者的服药依从性,故在开始抗病毒治疗前应充分向患者说明依从性对治疗成败的重要性,并尽量采用简单的治疗方案、固定剂量联合方案,有条件者可考虑首选含RAL的抗病毒方案。持续监督药物分发可有效提高依从性。另外,应注意抗病毒药物与美沙酮之间的相互作用。

4.6 合并HBV感染者
制订HAART方案时应当兼顾HIV、HBV两种病毒的抗病毒治疗,更换方案时需要保留对HBV有活性的药物。当患者需要抗HBV治疗时,无论其CD4+T淋巴细胞计数高低,建议尽早开始HAART。为避免HBV相关的IRIS的发生和避免单用核苷类所致耐药问题,HIV/HBV合并感染患者的HAART方案核苷类药物选择推荐TDF+3TC(FTC)。治疗过程中需要每3~6个月监测HBV DNA(定量)。如因为肾功能不全而不能使用TDF,HAART方案需加用恩替卡韦(Entecavir)。尤其是基线HBV DNA大于20 000 IU/mL时,不能使用1个对HBV有活性的核苷类药物方案以避免诱导耐药性的产生。

4.7 合并HCV感染者
HAART药物宜选择肝脏毒性小的药物,尤其当HCV RNA阳性,应避免使用含NVP的治疗方案。有条件者可考虑首选含RAL的抗病毒方案。合并HCV感染均要进行抗HCV治疗。尽量避免同时抗HCV和抗HIV,如确需同时治疗需要考虑两种治疗方案药物间毒副作用的累加以及药物代谢的相互影响。CD4+T淋巴细胞数>350个/μL可先抗HCV治疗,抗HCV结束后再开始HAART;CD4+T淋巴细胞数﹤200个/μL,推荐先抗HIV治疗,待免疫功能得到一定程度恢复后再适时开始抗HCV治疗;当CD4+T淋巴细胞数200~350个/μL时,如肝功能异常或转氨酶升高(﹥2×ULN)的患者宜先抗HCV治疗,对药物耐受、肝功能好转以后再开始HAART。如果因为各种原因暂时不能抗HCV,即使CD4+T淋巴细胞数>500个/μL也需要HAART。
抗HCV治疗方案和疗程与普通HCV感染相同。尽管直接抗病毒药物(DAAs)在HIV/HCV合并感染的抗HCV治疗方面取得良好效果,但长效干扰素(PegIFN)联合利巴韦林仍然是目前国内基本的治疗方案,特别是对于HCV非1型患者。在DDAs不能获得的情况下,应该尽快使用PegIFN加利巴韦林抗HCV治疗。对于合并HIV的HCV感染者,DAAs用药方案及疗效基本同单纯HCV感染者,应注意与ART用药相互作用,并应参照丙型肝炎治疗相关指南。

5抗病毒治疗监测
在抗病毒治疗过程中要定期进行临床评估和实验室检测,以评价治疗的效果,及时发现抗病毒药物的不良反应,以及是否产生病毒耐药性等,必要时更换药物以保证抗病毒治疗的成功。

5.1 疗效评估
抗病毒治疗的有效性主要通过以下三方面进行评估:病毒学指标、免疫学指标和临床症状,其中病毒学的改变是最重要的指标。
(1)病毒学指标:大多数患者抗病毒治疗后血浆病毒载量4周内应下降1个lg以上,在治疗后的3~6个月病毒载量应达到检测不到的水平。
(2)免疫学指标:在HAART后3个月,CD4+ T淋巴细胞数与治疗前相比增加了30%或在治疗后1年CD4+ T淋巴细胞数增长100个/μL,提示治疗有效。
(3)临床症状:反映抗病毒治疗效果的最敏感的一个指标是体重增加,对于儿童可观察身高、营养及发育改善情况。机会性感染的发病率和艾滋病的病死率可以大大降低。在开始抗病毒治疗后最初的3个月出现的机会性感染应与IRIS相鉴别。

5.2 病毒耐药性检测
病毒耐药是导至抗病毒治疗失败的主要原因之一,对抗病毒疗效不佳或失败者可行耐药检测。

5.3 药物不良反应观察
抗病毒药物的不良反应及耐受性影响患者的服药依从性,进而影响抗病毒治疗的成败,所以适时监测并及时处理药物的不良反应对于提高治疗效果至关重要。
轻微的药物不良反应可通过对症处理得到缓解。对于比较严重的不良反应则需替换药物和调整方案:使用AZT后出现严重贫血、高乳酸血症等可更换TDF(儿童ABC),出现乳酸酸中毒则停用所有的NRTI,换用EFV+LPV/r,酸中毒纠正后半年可以使用含TDF的方案。AZT出现严重骨髓抑制改为TDF(儿童ABC)。NVP出现严重皮疹(3级以上皮疹)或肝炎(3~4级肝功能受损)更换为LPV/r。EFV出现严重皮疹(3级以上皮疹)或肝炎(3~4级肝功能受损)更换为LPV/r。EFV出现持续而严重的中枢神经系统毒性,如果是非合并结核患者或者非合并肝炎患者,可以更换为NVP;否则如果合并肝炎者可以更换为LPV/r,合并结核者要合理评估决定。

5.4 药物浓度检测
特殊人群用药在条件允许情况下可进行治疗药物浓度监测,如儿童、妊娠妇女及肾功能不全患者等。

6换药标准和治疗失败患者的抗病毒治疗
在初始抗反转录病毒治疗过程中出现病毒学失败应进行抗反转录病毒二线治疗。
(1)病毒学抑制:HIV RNA水平确定低于可用检测手段的最低检测下限。
(2)病毒学失败:不能达到或维持HIV RNA<200拷贝/mL的病毒复制抑制程度。
(3)不完全病毒学应答:抗HIV治疗24周后未能达到典型病毒抑制水平而连续两次血浆检测HIV RNA≥200拷贝/mL。患者基线HIV RNA水平可能会影响达到病毒学应答的时限,此外,一些治疗用药方案本身需要更多时间才能达到病毒学抑制的程度。
(4)病毒学反弹:在达到病毒学抑制后出现HIV RNA≥200拷贝/mL的情况。
(5)一过性低病毒血症(Virologic blip):在达到病毒学抑制后出现单独某一次的HIV RNA可检测水平,之后再次呈现病毒学抑制的情况。

病毒学治疗失败的定义:在持续进行HAART的患者中,开始治疗(启动或调整)48周后血浆HIV RNA持续>200拷贝/mL。
出现治疗失败时应首先评估患者的治疗依从性、药物-药物或药物-食物相互作用;尤其依从性是治疗成败的决定因素。若上述问题解决而HIV RNA抑制仍无明显改善,则需进行耐药检测。根据耐药性测定的结果调整治疗方案。二线治疗方案的选择原则是使用至少2种,最好3种具有抗病毒活性的药物(可以是之前使用的药物种类中具有抗病毒活性的药物);任何二线治疗方案都应包括至少一个具有完全抗病毒活性的PI/r加用一种未曾使用过的药物类型或一种NNRTI。新方案的治疗目标与初始治疗相同。

文章节选自:艾滋病诊疗指南第三版(2015版),中华临床感染病杂志, 2015,08(05):385-401.

 

声明:
1、凡本网注明“来源:小桔灯网”的所有作品,均为本网合法拥有版权或有权使用的作品,转载需联系授权。
2、凡本网注明“来源:XXX(非小桔灯网)”的作品,均转载自其它媒体,转载目的在于传递更多信息,并不代表本网赞同其观点和对其真实性负责。其版权归原作者所有,如有侵权请联系删除。
3、所有再转载者需自行获得原作者授权并注明来源。

最新评论

关闭

官方推荐 上一条 /3 下一条

客服中心 搜索 洽谈合作
返回顶部