立即注册找回密码

QQ登录

只需一步,快速开始

微信登录

微信扫一扫,快速登录

搜索
小桔灯网 门户 资讯中心 医学关注 查看内容

《过敏原检测与临床应用专家共识(2025版)》重磅发布!医保DRG过敏原检测套餐该如何因地制宜?

2026-1-13 10:39| 编辑: 沙糖桔| 查看: 1786| 评论: 0|来源: 浩欧博

摘要: 真正把共识精神落到实处,离不开精准、稳定、可量化的检测技术支持
过敏原检测,真的只是“查一查对什么过敏”这么简单吗?


在门诊中,很多医生都有过类似困惑:
同样是过敏性鼻炎,为什么有的患者查了很多项目却依然解释不清?
为什么检测结果阳性,却和临床症状对不上?

在医保控费、DRG/DIP 和“检验套餐解绑”的背景下,过敏原检测究竟该怎么选、怎么查、怎么解读,才是“最少够用、又足够精准”?


2025 年底,《过敏原检测与临床应用专家共识(2025版)》正式发布,为这些问题给出了系统而清晰的答案。


这不仅是一份检测方法的更新,更是一份真正站在中国临床一线、回应现实问题的专家共识



在2021年《过敏原诊断共识》及2024年《过敏原组分诊断共识》相继发布并推动我国过敏诊疗迈向精准化之后,我们再次迎来重要里程碑——《过敏原检测与临床应用专家共识(2025版)》正式发布。


本共识由中华预防医学会过敏病预防与控制专业委员会组织全国多学科专家共同制定,系统整合传统与新兴检测技术,强调“区域适配、精准诊疗”,旨在为临床提供更科学、更系统的过敏原检测与应用指导。

01

为什么要更新?



中国的过敏问题,不能再“照搬国外经验”


共识开篇就直指一个现实:
中国过敏性疾病负担正在持续上升,而且呈现出明显的区域差异


南方湿热地区,屋尘螨、粉尘螨、蟑螂、霉菌是主要致敏因素;
北方及西北地区,花粉(蒿草、豚草、葎草、桦树等)问题尤为突出;
而随着城市化和宠物饲养增加,动物皮屑过敏正在快速上升。

这种“地域异质性”,决定了过敏原检测不可能一套套餐走全国


共识明确提出:

过敏原检测应结合患者临床表现、病史与地区过敏原分布特征进行个体化选择(强推荐,证据等级 B)。


这也是 2025 版共识最重要、最“接地气”的更新之一。



02

检测不是越多越好,而是要“对症、对人、对地区”



共识在“过敏原检测基本原则”中,首次系统强调了三大核心理念:


第一,检测一定要从临床出发。
不是为了“全查”,而是为了回答临床问题——症状从哪来、风险在哪里、下一步怎么治。


第二,方法选择要科学、要标准化。
检测技术必须有循证依据,并严格遵循标准操作流程,避免不同方法学带来的误读。


第三,结果解读必须是多维度的。
单一的 IgE 数值,不能脱离病史、症状、季节和暴露环境来解读。


这意味着:
过敏原检测,已经从“有没有阳性”,升级为“阳性意味着什么”。



03

sIgE 检测,为什么越来越强调“定量”?



在体外检测部分,共识明确指出:
血清特异性 IgE(sIgE)检测是过敏原诊断的重要手段,尤其适用于皮试禁忌或结果不一致的患者。


更重要的是,共识在方法学选择上给出了非常清晰的建议:
当临床需要高精度定量检测时,推荐使用化学发光法。


为什么“定量”如此重要?

因为在实际临床中:

  • sIgE 水平有助于评估致敏程度

  • 有助于区分“低水平致敏”与“高风险致敏”

  • 是后续随访、疗效评估、甚至免疫治疗决策的重要依据

共识也特别强调:
sIgE 结果不应孤立解读,而应服务于精准诊疗路径。



04

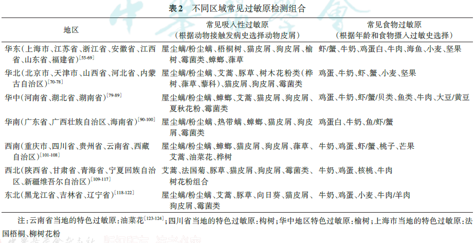
区域化检测方案:这一次,写得非常“具体”



2025 版共识首次系统整理了我国不同区域常见过敏原检测组合,并给出了明确的区域推荐方向。

例如:

  • 华东、华南地区:以尘螨、蟑螂、霉菌、动物皮屑为重点

  • 华北、西北地区:蒿草、豚草、葎草、树木花粉需重点关注

  • 西南部分地区:还需结合油菜花、构树等地方特色过敏原

共识特别提醒:
这些组合并非“固定套餐”,而是区域筛查的起点,在实际应用中,应结合患者年龄、症状、季节和暴露史进一步调整。


这与当前医改提出的“检验套餐解绑 + 最少够用原则”高度一致,也为实验室和临床在套餐设计上提供了权威依据。



05

从“查结果”到“用结果”,才是共识真正的价值



相比以往版本,2025 版共识更强调检测结果的临床应用价值

  • 如何避免“假阳性”带来的过度回避

  • 如何识别交叉反应

  • 何时需要进一步做组分诊断

  • 何时考虑免疫治疗的可能性

共识反复强调:

过敏原检测不是终点,而是精准诊疗路径中的关键一环。

这对检验科、临床医生、过敏专科来说,都是一次观念上的升级。



06

精准诊断,是精准治疗的前提



随着共识的发布,一个趋势已经非常清晰:
未来的过敏诊疗,一定是“精准检测 + 个体化治疗”的闭环模式。


精准、可重复、全定量的过敏原检测,不仅有助于临床医生更专业地解读结果,也为后续的脱敏治疗、疗效评估和长期管理提供了可靠基础。


在这一趋势下,支持全定量、灵活组合、区域适配的检测平台,正在成为临床与检验共同的需求。



07

纳博克®:以“全定量 + 灵活组合”,回应检验套餐解绑下的真实临床需求



随着医保改革深入推进,“检验套餐解绑”和“最少够用原则”正在重塑过敏原检测的临床逻辑——从固定套餐转向按需组合,更强调检测结果是否真正服务于临床决策。


在这一背景下,过敏原检测平台不仅需要支持项目层面的灵活选择,避免冗余检查和资源浪费,更需要具备稳定、可重复的定量检测能力,为结果解读、随访管理和后续治疗提供可靠依据。


我国地域辽阔,过敏原分布差异显著:南方以尘螨等室内过敏原为主,北方及西北地区花粉致敏更为突出。《过敏原检测与临床应用专家共识(2025版)》明确提出,应结合病史、症状及地区过敏原谱,实施个体化检测策略,这也正是“套餐解绑”政策所希望推动的方向。


基于这一共识与临床需求,浩欧博®构建了覆盖全国、可灵活组合的过敏原检测体系。纳博克®磁微粒化学发光平台以精准定量和随机组合为核心特点,使实验室能够围绕真实致敏谱选择检测项目,而非受限于固定套餐。


从政策导向到临床实践,精准、灵活、可解释的过敏原检测,正在成为过敏精准诊疗体系中的关键基础。


08

写在最后



《过敏原检测与临床应用专家共识(2025版)》的发布,不是简单增加了检测项目,而是为中国过敏诊疗提供了一套更符合国情、更贴近临床的“操作指南”


从“查什么”,到“怎么查”,再到“怎么用”,这一次,专家共识把每一个关键环节都讲清楚了。


而真正把共识精神落到实处,离不开精准、稳定、可量化的检测技术支持


只有检测足够精准,解读才能更有底气,治疗才能更有方向。


参考文献

中华预防医学会过敏病预防与控制专委会.过敏原检测与临床应用专家共识(2025版)[J]. 中华预防医学杂志, 2025, 59(12): 2001-2020. DOI: 10.3760/cma.j.cn112150-20250509-00407

声明:
1、凡本网注明“来源:小桔灯网”的所有作品,均为本网合法拥有版权或有权使用的作品,转载需联系授权。
2、凡本网注明“来源:XXX(非小桔灯网)”的作品,均转载自其它媒体,转载目的在于传递更多信息,并不代表本网赞同其观点和对其真实性负责。其版权归原作者所有,如有侵权请联系删除。
3、所有再转载者需自行获得原作者授权并注明来源。

最新评论

关闭

官方推荐 上一条 /3 下一条

客服中心 搜索 洽谈合作
返回顶部