立即注册找回密码

QQ登录

只需一步,快速开始

微信登录

微信扫一扫,快速登录

搜索
小桔灯网 门户 资讯中心 政策解读 查看内容

项目统一 ≠ 检验科价格全国一致

2025-12-17 10:55| 编辑: 沙糖桔| 查看: 244| 评论: 0|来源: 体外诊断价值圈

摘要: 价值为王
国家医保局价格治理、价格项目统一、各省降收费是正在发生的,但检验科价格项目统一的同时,全国各省所有检验科上千种项目收费也一模一样,并没有相关政策。

近日,国家医保局宣布,明年将实现医疗服务价格项目全国基本统一。这一消息迅速引发各界关注。特别是“全国基本统一”这一表述,让不少从业者产生误解:这是否意味着今后在全国任何医院做同样的检验项目,患者都将支付相同的费用?

实际情况并不是。

细读政策文本,理解其背后逻辑,就会发现这一改革的核心是服务项目标准化,而非价格完全一模一样,但常规项目收费趋向统一均衡发展是大趋势。

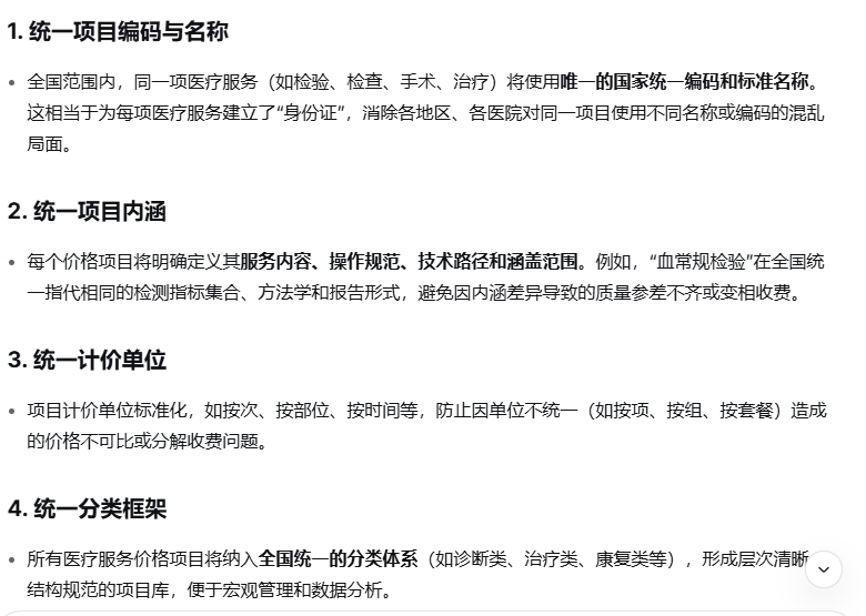
国家医保局所推行的“统一”,是指统一医疗服务项目的名称、内涵、计价单位和分类框架。简单来说,今后全国各地医院的检验科项目将有统一的“语言体系”和“编码系统”。例如,“血常规检查”无论在哪个省份,都将指代相同的检验内容、采用相同的计量单位。

然而,这种项目标准化绝不等于价格一刀切。

价格治理与差异定价的现实必要性

允许价格差异的存在,体现了政策设计的务实与灵活。

考虑这样一个现实:上海某三甲医院检验科使用的自动化设备、试剂品质、人力成本与西部县级医院存在显著差异。如果强制所有检验科项目统一定价,要么上海医院难以维持高质量服务,要么西部患者被迫承担超出当地经济水平的费用。

而国家医保局主导的《关于开展医疗服务价格规范治理(第一批)的通知》;《关于开展医疗服务价格规范治理(第二批) 的通知》以及各省今年降收费

确实是因为很多常规项目,是因为地区间收费差异实在太大,这显然是不合理的。

比如第一批治理项目就包含血栓弹力图试验、糖化血红蛋白测定、B型钠尿肽测定、B型钠尿肽前体测定4个项目,有些省份间最高与最低收费相差2-3倍。


比如第二批肿瘤标志物治理项目,个别项目各省价格相差最高整整8倍。


也就是说,之前各省部分检查检验类医疗服务地区间价格差异太大,所以才有价格治理出来。

而医疗服务价格项目实现基本统一,并不是要统一各省收费。

核心实现四统一:统一项目名称与编码、统一项目内涵、统一计价单位、统一分类框架,彻底解决同项不同名、同名不同价的乱象。尤其是常规产品,各种不同的方法学。

声明:
1、凡本网注明“来源:小桔灯网”的所有作品,均为本网合法拥有版权或有权使用的作品,转载需联系授权。
2、凡本网注明“来源:XXX(非小桔灯网)”的作品,均转载自其它媒体,转载目的在于传递更多信息,并不代表本网赞同其观点和对其真实性负责。其版权归原作者所有,如有侵权请联系删除。
3、所有再转载者需自行获得原作者授权并注明来源。

最新评论

关闭

官方推荐 上一条 /3 下一条

客服中心 搜索 官方QQ群 洽谈合作
返回顶部