立即注册找回密码

QQ登录

只需一步,快速开始

微信登录

微信扫一扫,快速登录

搜索
小桔灯网 门户 资讯中心 企业动态 查看内容

终于等到了!康为世纪原始股下周解锁!

2025-12-15 14:24| 发布者: 鹏哥| 查看: 1441| 评论: 0|来源: IVD温度纪

摘要: 可以拿到市场上自由买卖了。

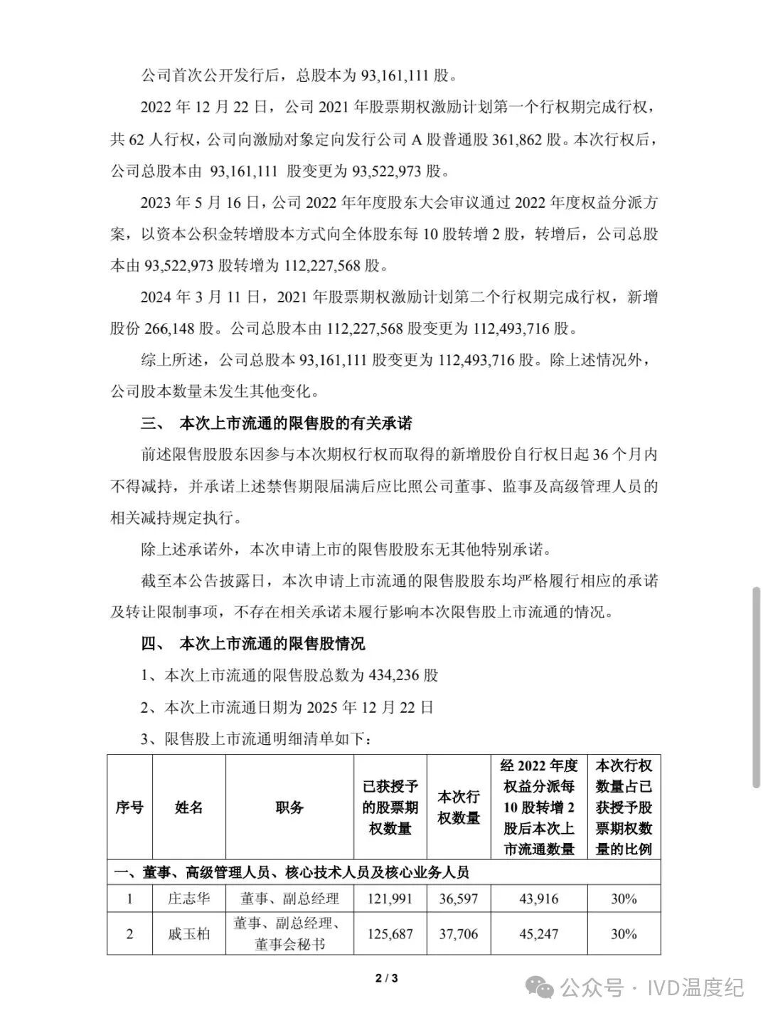
近日,康为世纪发布公告,12月22日起解锁43万股限售期权。

本次流通股份来源于2021年股票期权激励计划第一个行权期 行权获得的股份,经过2022年度权益分派(每10股转增2股) 调整后,总流通数量为 434,236股,占总股本(112,493,716股)的0.3860%。


涉及 62名激励对象,其中包括 5名董事、高级管理人员及核心技术人员 和 57名其他激励对象。

主要人员流通情况(前五名):


序号 姓名 职务 本次上市流通股数

1 庄志华 董事、副总经理 43,916股

2 戚玉柏 董事、副总经理、董事会秘书 45,247股

3 殷剑峰 董事、研发部副总经理 19,962股

4 夏红 财务总监(离任) 53,232股

5 MA JUN 生命科学研究院副院长 26,616股。

图片
图片
图片
这是公司上市前给员工发的“未来股权奖励”(期权),员工在上市后行权(花钱购买)得到的股票,需要再锁定一段时间才能卖。现在,这批锁定的股票要解禁上市了。

也就是说,三年前(2022年底),公司的这批核心员工用上市前获得的“奖励价”买了公司的股票,但按规定被锁定了三年不能卖。现在三年到了(2025年12月22日),这批总共43万多股的股票可以拿到市场上自由买卖了。

声明:
1、凡本网注明“来源:小桔灯网”的所有作品,均为本网合法拥有版权或有权使用的作品,转载需联系授权。
2、凡本网注明“来源:XXX(非小桔灯网)”的作品,均转载自其它媒体,转载目的在于传递更多信息,并不代表本网赞同其观点和对其真实性负责。其版权归原作者所有,如有侵权请联系删除。
3、所有再转载者需自行获得原作者授权并注明来源。

最新评论

关闭

官方推荐 上一条 /3 下一条

客服中心 搜索 洽谈合作
返回顶部